Suppr超能文献

长链非编码 RNA Hoxb3os 的消融加剧了小鼠多囊肾病的囊形成。

Ablation of Long Noncoding RNA Hoxb3os Exacerbates Cystogenesis in Mouse Polycystic Kidney Disease.

机构信息

Department of Medicine, University of Minnesota, Minneapolis, Minnesota.

Department of Medicine, Stony Brook University, Stony Brook, New York.

出版信息

J Am Soc Nephrol. 2024 Jan 1;35(1):41-55. doi: 10.1681/ASN.0000000000000265. Epub 2023 Nov 13.

Abstract

SIGNIFICANCE STATEMENT

Long noncoding RNAs (lncRNAs) are a class of nonprotein coding RNAs with pivotal functions in development and disease. They have emerged as an exciting new drug target category for many common conditions. However, the role of lncRNAs in autosomal dominant polycystic kidney disease (ADPKD) has been understudied. This study provides evidence implicating a lncRNA in the pathogenesis of ADPKD. We report that Hoxb3os is downregulated in ADPKD and regulates mammalian target of rapamycin (mTOR)/Akt pathway in the in vivo mouse kidney. Ablating the expression of Hoxb3os in mouse polycystic kidney disease (PKD) activated mTOR complex 2 (mTORC2) signaling and exacerbated the cystic phenotype. The results from our study provide genetic proof of concept for future studies that focus on targeting lncRNAs as a treatment option in PKD.

BACKGROUND

ADPKD is a monogenic disorder characterized by the formation of kidney cysts and is primarily caused by mutations in two genes, PKD1 and PKD2 .

METHODS

In this study, we investigated the role of lncRNA Hoxb3os in ADPKD by ablating its expression in the mouse.

RESULTS

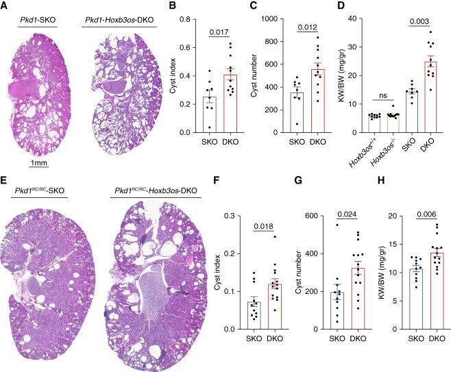
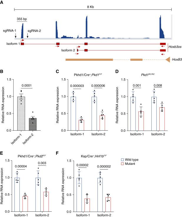
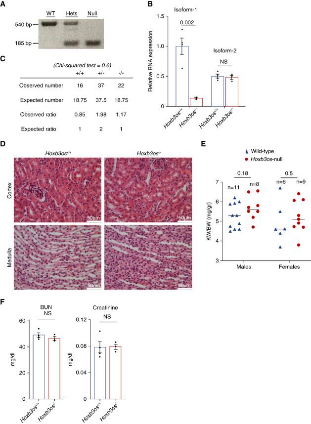
Hoxb3os -null mice were viable and had grossly normal kidney morphology but displayed activation of mTOR/Akt signaling and subsequent increase in kidney cell proliferation. To determine the role of Hoxb3os in cystogenesis, we crossed the Hoxb3os -null mouse to two orthologous Pkd1 mouse models: Pkhd1/Cre; Pkd1F/F (rapid cyst progression) and Pkd1RC/RC (slow cyst progression). Ablation of Hoxb3os exacerbated cyst growth in both models. To gain insight into the mechanism whereby Hoxb3os inhibition promotes cystogenesis, we performed western blot analysis of mTOR/Akt pathway between Pkd1 single-knockout and Pkd1 - Hoxb3os double-knockout (DKO) mice. Compared with single-knockout, DKO mice presented with enhanced levels of total and phosphorylated Rictor. This was accompanied by increased phosphorylation of Akt at Ser 473 , a known mTORC2 effector site. Physiologically, kidneys from DKO mice displayed between 50% and 60% increase in cell proliferation and cyst number.

CONCLUSIONS

The results from this study indicate that ablation of Hoxb3os in mouse PKD exacerbates cystogenesis and dysregulates mTORC2.

摘要

意义陈述

长非编码 RNA(lncRNA)是一类具有关键功能的非蛋白编码 RNA,在发育和疾病中发挥作用。它们已成为许多常见疾病的令人兴奋的新药靶类别。然而,lncRNA 在常染色体显性多囊肾病(ADPKD)中的作用研究较少。本研究提供了 lncRNA 参与 ADPKD 发病机制的证据。我们报告 Hoxb3os 在 ADPKD 中下调,并在体内小鼠肾脏中调节哺乳动物雷帕霉素靶蛋白(mTOR)/Akt 通路。在小鼠多囊肾病(PKD)中敲除 Hoxb3os 的表达激活了 mTOR 复合物 2(mTORC2)信号,并加剧了囊性表型。本研究的结果为未来的研究提供了遗传概念验证,这些研究侧重于将 lncRNA 作为 PKD 的治疗选择。

背景

ADPKD 是一种单基因疾病,其特征是肾脏囊肿的形成,主要由 PKD1 和 PKD2 两个基因的突变引起。

方法

在这项研究中,我们通过在小鼠中敲除 lncRNA Hoxb3os 来研究其在 ADPKD 中的作用。

结果

Hoxb3os 敲除小鼠具有活力且肾脏形态大体正常,但显示出 mTOR/Akt 信号的激活以及随后的肾脏细胞增殖增加。为了确定 Hoxb3os 在囊肿形成中的作用,我们将 Hoxb3os 敲除小鼠与两种同源 Pkd1 小鼠模型:Pkhd1/Cre; Pkd1F/F(快速囊肿进展)和 Pkd1RC/RC(缓慢囊肿进展)进行杂交。与单敲除相比,Hoxb3os 的缺失加剧了两种模型中的囊肿生长。为了深入了解 Hoxb3os 抑制促进囊肿形成的机制,我们对 Pkd1 单敲除和 Pkd1-Hoxb3os 双敲除(DKO)小鼠的 mTOR/Akt 通路进行了 Western blot 分析。与单敲除相比,DKO 小鼠的总和磷酸化 Rictor 水平升高。这伴随着 Akt 在 Ser 473 处的磷酸化增加,这是 mTORC2 的已知效应位点。在生理上,DKO 小鼠的肾脏细胞增殖和囊肿数量增加了 50%至 60%。

结论

本研究结果表明,在小鼠 PKD 中敲除 Hoxb3os 可加剧囊肿形成并使 mTORC2 失调。

https://cdn.ncbi.nlm.nih.gov/pmc/blobs/09c2/10786614/82fc668ced04/jasn-35-041-g001.jpg

文献AI研究员

20分钟写一篇综述,助力文献阅读效率提升50倍。

立即体验

用中文搜PubMed

大模型驱动的PubMed中文搜索引擎

马上搜索

文档翻译

学术文献翻译模型,支持多种主流文档格式。

立即体验