Suppr超能文献

特定种族变体降低膜相关鸟苷酸激酶的结合导致局灶性癫痫和行为障碍。

ethnic-specific variant reducing binding of membrane-associated guanylate kinases causes focal epilepsy and behavioural disorder.

作者信息

Nosková Lenka, Fukata Yuko, Stránecký Viktor, Šaligová Jana, Bodnárová Oxana, Giertlová Mária, Fukata Masaki, Kmoch Stanislav

机构信息

Research Unit for Rare Diseases, Department of Pediatrics and Inherited Metabolic Disorders, 1st Faculty of Medicine, Charles University in Prague, 128 08 Prague 2, Czech Republic.

Division of Membrane Physiology, Department of Molecular and Cellular Physiology, National Institute for Physiological Sciences, National Institutes of Natural Sciences, Okazaki 444-8787, Japan.

出版信息

Brain Commun. 2023 Oct 27;5(6):fcad295. doi: 10.1093/braincomms/fcad295. eCollection 2023.

Abstract

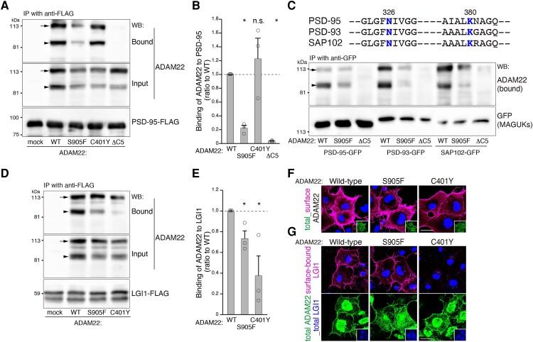
Pathogenic variants of affecting either its biosynthesis and/or its interactions with either LGI1 and/or PSD-95 have been recently identified in individuals with developmental and epileptic encephalopathy. Here, we describe a girl with seizures, delayed psychomotor development, and behavioural disorder, carrying a homozygous variant in (NM_021723.5:c.2714C > T). The variant has a surprisingly high frequency in the Roma population of the Czech and Slovak Republic, with 11 of 213 (∼5.2%) healthy Roma individuals identified as heterozygous carriers. Structural characterization revealed that the genetic variant encodes the missense variant p.S905F, which localizes to the PDZ-binding motif of ADAM22. Studies in transiently transfected mammalian cells revealed that the variant has no effect on biosynthesis and stability of ADAM22. Rather, protein-protein interaction studies showed that the p.S905F variant specifically impairs ADAM22 binding to PSD-95 and other proteins from a family of membrane-associated guanylate kinases, while it has only minor effect on ADAM22-LGI1 interaction. Our study indicates that a significant proportion of epilepsy in patients of Roma ancestry may be caused by homozygous c.2714C > T variants in . The study of this variant highlights a novel pathogenic mechanism of ADAM22 dysfunction and reconfirms an essential role of interaction of ADAM22 with membrane-associated guanylate kinases in seizure protection in humans.

摘要

最近在患有发育性和癫痫性脑病的个体中发现了影响其生物合成和/或其与LGI1和/或PSD - 95相互作用的致病变体。在此,我们描述了一名患有癫痫发作、精神运动发育迟缓及行为障碍的女孩,其携带了(NM_021723.5:c.2714C>T)中的纯合变体。该变体在捷克和斯洛伐克共和国的罗姆人群中频率惊人地高,在213名健康罗姆个体中有11名(约5.2%)被鉴定为杂合携带者。结构特征分析表明,该基因变体编码错义变体p.S905F,其定位于ADAM22的PDZ结合基序。在瞬时转染的哺乳动物细胞中的研究表明,该变体对ADAM22的生物合成和稳定性没有影响。相反,蛋白质 - 蛋白质相互作用研究表明,p.S905F变体特异性损害ADAM22与PSD - 95以及膜相关鸟苷酸激酶家族其他蛋白质的结合,而对ADAM22 - LGI1相互作用只有轻微影响。我们的研究表明,罗姆血统患者中相当一部分癫痫可能由中的纯合c.2714C>T变体引起。对该变体的研究突出了ADAM22功能障碍的一种新致病机制,并再次证实了ADAM22与膜相关鸟苷酸激酶相互作用在人类癫痫保护中的重要作用。

https://cdn.ncbi.nlm.nih.gov/pmc/blobs/271d/10636567/b30e12567485/fcad295_ga1.jpg

文献AI研究员

20分钟写一篇综述,助力文献阅读效率提升50倍。

立即体验

用中文搜PubMed

大模型驱动的PubMed中文搜索引擎

马上搜索

文档翻译

学术文献翻译模型,支持多种主流文档格式。

立即体验