Suppr超能文献

一种基于新型纳米抗体的 HER2 靶向抗体在曲妥珠单抗耐药的癌细胞中表现出强大的协同抗肿瘤疗效。

A novel nanobody-based HER2-targeting antibody exhibits potent synergistic antitumor efficacy in trastuzumab-resistant cancer cells.

机构信息

The Affiliated Hospital of Qingdao University, Qingdao University, Qingdao, China.

Qingdao Cancer Institute, Qingdao, China.

出版信息

Front Immunol. 2023 Oct 25;14:1292839. doi: 10.3389/fimmu.2023.1292839. eCollection 2023.

Abstract

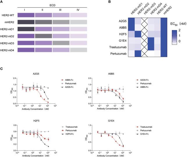
Human epithelial growth factor receptor-2 (HER2) plays an oncogenic role in numerous tumors, including breast, gastric, and various other solid tumors. While anti-HER2 therapies are approved for the treatment of HER2-positive tumors, a necessity persists for creating novel HER2-targeted agents to resolve therapeutic resistance. Utilizing a synthetic nanobody library and affinity maturation, our study identified four anti-HER2 nanobodies that exhibited high affinity and specificity. These nanobodies recognized three distinct epitopes of HER2-ECD. Additionally, we constructed VHH-Fc and discovered that they facilitated superior internalization and showed moderate growth inhibition. Compared to the combination of trastuzumab and pertuzumab, the VHH-Fc combos or their combination with trastuzumab demonstrated greater or comparable antitumor activity in both ligand-independent and ligand-driven tumors. Most remarkably, A9B5-Fc, which targeted domain I of HER2-ECD, displayed significantly enhanced trastuzumab-synergistic antitumor efficacy compared to pertuzumab under trastuzumab-resistant conditions. Our findings offer anti-HER2 nanobodies with high affinity and non-overlapping epitope recognition. The novel nanobody-based HER2-targeted antibody, A9B5-Fc, binding to HER2-ECD I, mediates promising receptor internalization. It possesses the potential to serve as a potent synergistic partner with trastuzumab, contributing to overcoming acquired resistance.

摘要

人表皮生长因子受体 2(HER2)在许多肿瘤中发挥致癌作用,包括乳腺癌、胃癌和各种其他实体瘤。虽然抗 HER2 疗法已被批准用于治疗 HER2 阳性肿瘤,但仍需要开发新型 HER2 靶向药物来解决治疗耐药性问题。本研究利用合成纳米抗体文库和亲和力成熟技术,鉴定出 4 种具有高亲和力和特异性的抗 HER2 纳米抗体。这些纳米抗体识别 HER2-ECD 的三个不同表位。此外,我们构建了 VHH-Fc,并发现它们能够促进更好的内化,并表现出适度的生长抑制作用。与曲妥珠单抗和帕妥珠单抗的联合应用相比,VHH-Fc 组合或与曲妥珠单抗联合应用在配体非依赖性和配体驱动性肿瘤中均显示出更强或相当的抗肿瘤活性。值得注意的是,A9B5-Fc 靶向 HER2-ECD I 域,在曲妥珠单抗耐药条件下,与帕妥珠单抗相比,显示出显著增强的曲妥珠单抗协同抗肿瘤疗效。本研究提供了具有高亲和力和非重叠表位识别的抗 HER2 纳米抗体。新型基于纳米抗体的 HER2 靶向抗体 A9B5-Fc 与 HER2-ECD I 结合,介导有希望的受体内化。它有可能成为与曲妥珠单抗的有效协同伙伴,有助于克服获得性耐药。

https://cdn.ncbi.nlm.nih.gov/pmc/blobs/8e16/10634241/a7629f35539e/fimmu-14-1292839-g001.jpg

文献AI研究员

20分钟写一篇综述,助力文献阅读效率提升50倍。

立即体验

用中文搜PubMed

大模型驱动的PubMed中文搜索引擎

马上搜索

文档翻译

学术文献翻译模型,支持多种主流文档格式。

立即体验