Suppr超能文献

低分子量硫酸化半乳聚糖的辛酰酯化增强了成纤维细胞中的细胞摄取和胶原蛋白表达。

Octanoyl esterification of low molecular weight sulfated galactan enhances the cellular uptake and collagen expression in fibroblast cells.

作者信息

Sakaew Waraporn, Somintara Somsuda, Jongsomchai Kamonwan, El-Abid Jamal, Wongprasert Kanokpan, Kovensky José, Rudtanatip Tawut

机构信息

Electron Microscopy Unit, Department of Anatomy, Faculty of Medicine, Khon Kaen University, Khon Kaen 40002, Thailand.

Division of Anatomy, School of Medical Sciences, University of Phayao, Phayao 56000, Thailand.

出版信息

Biomed Rep. 2023 Oct 23;19(6):99. doi: 10.3892/br.2023.1681. eCollection 2023 Dec.

Abstract

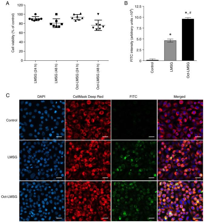
Low molecular weight sulfated galactan (LMSG) supplemented with octanoyl ester (Oct-LMSG) demonstrated superior wound healing activity compared to the unsupplemented LMSG in a fibroblast wound model. To test the hypothesis that the increased bioactivity of Oct-LMSG may depend on its penetration into the plasma membrane, its cellular uptake was investigated and collagen production in fibroblast cells was assessed for the first time. The cellular uptake of Oct-LMSG was examined using indirect immunofluorescence and a confocal laser scanning microscope. In addition, the degree of fibroblast activation associated with this uptake was evaluated. The results indicated increased LMSG internalization in fibroblasts treated with Oct-LMSG. Transmission electron micrographs revealed the ultrastructure of active protein production in fibroblasts upon treatment with Oct-LMSG. In addition, Oct-LMSG upregulated the expression of type I collagen mRNA and proteins, as well as related signaling molecules involved in collagen synthesis, including collagen type I α1 chain (Col1A1), Col1A2, phosphorylated (p)-Smad2/3 and p-Smad4. The current findings support the notion that the supplementation of LMSG with octanoyl enhanced its cellular uptake into fibroblasts and, as a result, regulated the expression of type I collagen in fibroblasts via the activation of the Smad signaling pathway. This study demonstrates the therapeutic potential of Oct-LMSG in promoting tissue regeneration.

摘要

在成纤维细胞伤口模型中,与未添加辛酸酯的低分子量硫酸化半乳聚糖(LMSG)相比,添加辛酸酯的LMSG(Oct-LMSG)表现出更强的伤口愈合活性。为了验证Oct-LMSG生物活性增强可能依赖于其穿透质膜这一假设,首次对其细胞摄取情况进行了研究,并评估了成纤维细胞中的胶原蛋白生成。使用间接免疫荧光和共聚焦激光扫描显微镜检测Oct-LMSG的细胞摄取情况。此外,还评估了与这种摄取相关的成纤维细胞活化程度。结果表明,用Oct-LMSG处理的成纤维细胞中LMSG的内化增加。透射电子显微镜照片揭示了用Oct-LMSG处理后成纤维细胞中活性蛋白产生的超微结构。此外,Oct-LMSG上调了I型胶原蛋白mRNA和蛋白质的表达,以及参与胶原蛋白合成的相关信号分子的表达,包括I型胶原蛋白α1链(Col1A1)、Col1A2、磷酸化(p)-Smad2/3和p-Smad4。目前的研究结果支持以下观点:LMSG添加辛酸酯可增强其对成纤维细胞的细胞摄取,从而通过激活Smad信号通路调节成纤维细胞中I型胶原蛋白的表达。这项研究证明了Oct-LMSG在促进组织再生方面的治疗潜力。

https://cdn.ncbi.nlm.nih.gov/pmc/blobs/f3d0/10633818/d2f0bd7c9a0f/br-19-06-01681-g00.jpg

文献AI研究员

20分钟写一篇综述,助力文献阅读效率提升50倍。

立即体验

用中文搜PubMed

大模型驱动的PubMed中文搜索引擎

马上搜索

文档翻译

学术文献翻译模型,支持多种主流文档格式。

立即体验