Suppr超能文献

一种用于神经退行性疾病中个体脑相关异常的神经影像学生物标志物(IBRAIN):一项横断面研究。

A neuroimaging biomarker for Individual Brain-Related Abnormalities In Neurodegeneration (IBRAIN): a cross-sectional study.

作者信息

Zhao Kun, Chen Pindong, Alexander-Bloch Aaron, Wei Yongbin, Dyrba Martin, Yang Fan, Kang Xiaopeng, Wang Dawei, Fan Dongsheng, Ye Shan, Tang Yi, Yao Hongxiang, Zhou Bo, Lu Jie, Yu Chunshui, Wang Pan, Liao Zhengluan, Chen Yan, Huang Longjian, Zhang Xi, Han Ying, Li Shuyu, Liu Yong

机构信息

School of Artificial Intelligence, Beijing University of Posts and Telecommunications, Beijing, China.

School of Artificial Intelligence, University of Chinese Academy of Sciences & Brainnetome Centre, Chinese Academy of Sciences, Beijing, China.

出版信息

EClinicalMedicine. 2023 Oct 26;65:102276. doi: 10.1016/j.eclinm.2023.102276. eCollection 2023 Nov.

Abstract

BACKGROUND

Alzheimer's disease (AD) is a prevalent neurodegenerative disorder that poses a worldwide public health challenge. A neuroimaging biomarker would significantly improve early diagnosis and intervention, ultimately enhancing the quality of life for affected individuals and reducing the burden on healthcare systems.

METHODS

Cross-sectional and longitudinal data (10,099 participants with 13,380 scans) from 12 independent datasets were used in the present study (this study was performed between September 1, 2021 and February 15, 2023). The Individual Brain-Related Abnormalities In Neurodegeneration (IBRAIN) score was developed via integrated regional- and network-based measures under an ensemble machine learning model based on structural MRI data. We systematically assessed whether IBRAIN could be a neuroimaging biomarker for AD.

FINDINGS

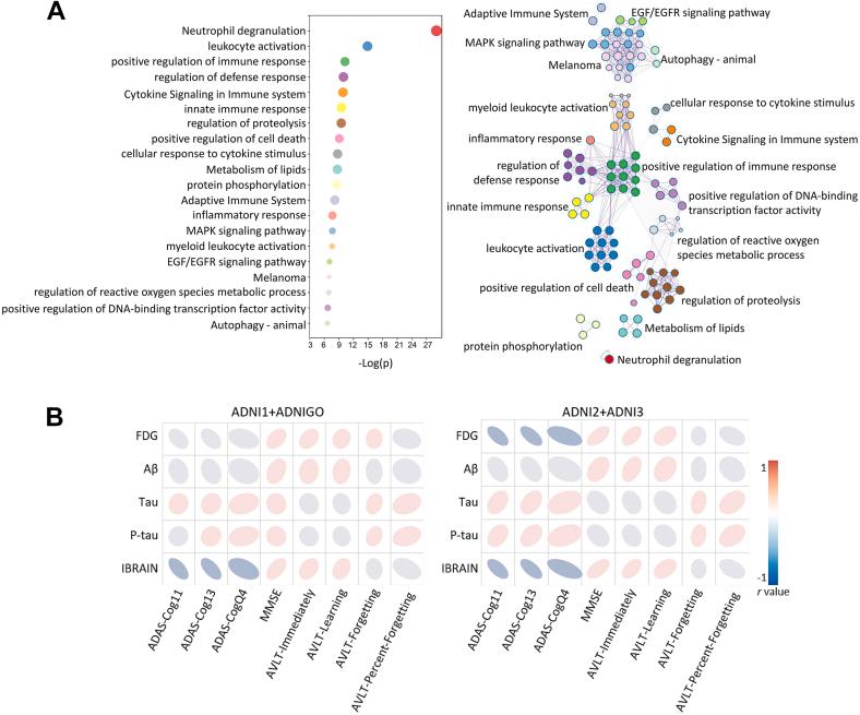
IBRAIN accurately differentiated individuals with AD from NCs ( = 0.92) and other neurodegenerative diseases, including Frontotemporal dementia (FTD), Parkinson's disease (PD), Vascular dementia (VaD) and Amyotrophic Lateral Sclerosis (ALS) ( = 0.92). IBRAIN was significantly correlated to clinical measures and gene expression, enriched in immune process and protein metabolism. The IBRAIN score exhibited a significant ability to reveal the distinct progression of prodromal AD (i.e., Mild cognitive impairment, MCI) (Hazard Ratio () = 6.52 [95% CI: 4.42∼9.62],  < 1 × 10), which offers similar powerful performance with Cerebrospinal Fluid (CSF) Aβ ( = 3.78 [95% CI: 2.63∼5.43],  = 2.13 × 10) and CSF Tau ( = 3.77 [95% CI: 2.64∼5.39],  = 9.53 × 10) based on the COX and Log-rank test. Notably, the IBRAIN shows comparable sensitivity ( = -0.70,  < 1 × 10) in capturing longitudinal changes in individuals with conversion to AD than CSF Aβ ( = -0.26,  = 4.40 × 10) and CSF Tau ( = 0.12,  = 1.02 × 10).

INTERPRETATION

Our findings suggested that IBRAIN is a biologically relevant, specific, and sensitive neuroimaging biomarker that can serve as a clinical measure to uncover prodromal AD progression. It has strong potential for application in future clinical practice and treatment trials.

FUNDING

Science and Technology Innovation 2030 Major Projects, the National Natural Science Foundation of China, Beijing Natural Science Funds, the Fundamental Research Funds for the CentralUniversity, and the Startup Funds for Talents at Beijing Normal University.

摘要

背景

阿尔茨海默病(AD)是一种常见的神经退行性疾病,对全球公共卫生构成挑战。神经影像生物标志物将显著改善早期诊断和干预,最终提高受影响个体的生活质量并减轻医疗系统的负担。

方法

本研究使用了来自12个独立数据集的横断面和纵向数据(10,099名参与者,共13,380次扫描)(本研究于2021年9月1日至2023年2月15日进行)。基于结构MRI数据,通过集成基于区域和网络的测量方法,在一个集成机器学习模型下开发了个体脑相关神经退行性异常(IBRAIN)评分。我们系统地评估了IBRAIN是否可以作为AD的神经影像生物标志物。

结果

IBRAIN能够准确区分AD患者与正常对照(NCs)(AUC = 0.92)以及其他神经退行性疾病,包括额颞叶痴呆(FTD)、帕金森病(PD)、血管性痴呆(VaD)和肌萎缩侧索硬化症(ALS)(AUC = 0.92)。IBRAIN与临床指标和基因表达显著相关,在免疫过程和蛋白质代谢方面富集。IBRAIN评分具有显著能力揭示前驱AD(即轻度认知障碍,MCI)的不同进展(风险比(HR)= 6.52 [95% CI:4.42∼9.62],P < 1×10⁻⁶),基于COX和对数秩检验,其表现与脑脊液(CSF)Aβ(HR = 3.78 [95% CI:2.63∼5.43],P = 2.13×10⁻⁴)和CSF Tau(HR = 3.77 [95% CI:2.64∼5.39],P = 9.53×10⁻⁴)相似。值得注意的是,在捕捉转化为AD的个体的纵向变化方面,IBRAIN显示出与CSF Aβ(AUC = -0.26,P = 4.40×10⁻²)和CSF Tau(AUC = 0.12,P = 1.02×10⁻¹)相当的敏感性(AUC = -0.70,P < 1×10⁻⁶)。

解读

我们的研究结果表明,IBRAIN是一种具有生物学相关性、特异性和敏感性的神经影像生物标志物,可作为揭示前驱AD进展的临床指标。它在未来临床实践和治疗试验中具有强大的应用潜力。

资助

科技创新2030重大项目、国家自然科学基金、北京市自然科学基金、中央高校基本科研业务费、北京师范大学人才启动基金。

https://cdn.ncbi.nlm.nih.gov/pmc/blobs/2415/10632687/08431717e307/gr1.jpg

文献AI研究员

20分钟写一篇综述,助力文献阅读效率提升50倍。

立即体验

用中文搜PubMed

大模型驱动的PubMed中文搜索引擎

马上搜索

文档翻译

学术文献翻译模型,支持多种主流文档格式。

立即体验