Suppr超能文献

青少年鲤鱼(Cyrinus carpio)大脑对变暖反应的行为变化的分子基础。

Molecular underpinnings underlying behaviors changes in the brain of juvenile common carp (Cyrinus carpio) in response to warming.

机构信息

Key Laboratory of Breeding Biotechnology and Sustainable Aquaculture, Institute of Hydrobiology, The Innovative Academy of Seed Design, Hubei Hongshan Laboratory, Guangdong Laboratory for Lingnan Modern Agriculture, Chinese Academy of Sciences, Wuhan 430072, China.

Key Laboratory of Breeding Biotechnology and Sustainable Aquaculture, Institute of Hydrobiology, The Innovative Academy of Seed Design, Hubei Hongshan Laboratory, Guangdong Laboratory for Lingnan Modern Agriculture, Chinese Academy of Sciences, Wuhan 430072, China; University of Chinese Academy of Sciences, Beijing 101408, China.

出版信息

J Adv Res. 2024 Sep;63:43-56. doi: 10.1016/j.jare.2023.10.017. Epub 2023 Nov 11.

Abstract

INTRODUCTION

Global warming is increasing interest in how aquatic animals can adjust their physiological performance and cope with temperature changes. Therefore, understanding the behavioral changes and molecular underpinnings in fish under warming is crucial for both the individual and groups survival. This could provide experimental evidence and resource for evaluating the impact of global warming.

OBJECTIVE

Three genetic families of common carp (Cyprinus carpio) were generated. These juveniles were constructed short-term (4 days) and long-term (30 days) warming groups to investigate the effects of warming on behavioral responses and to elucidate the potential underlying mechanisms of warming-driven behavior.

METHODS

Behavioral tests were used to explore the effects of short- and long-term exposure to warming on the swimming behavior of C. carpio. Brain transcriptome combined with measurement of nervous system activity was used to further investigated the comprehensive neuromolecular mechanisms under warming.

RESULTS

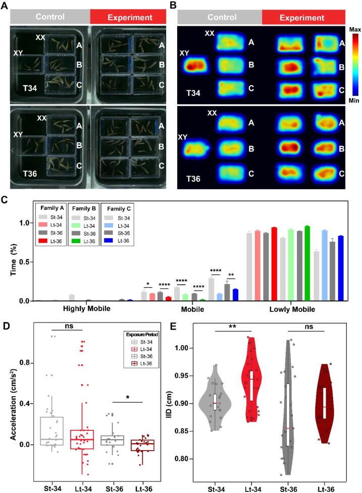
Long-term warming groups had a more significant impact on the decline of swimming behavior in juvenile C. carpio. Furthermore, brain comparative transcriptomic analysis combined with measurement of nervous system activity revealed that genes involved in cytoskeletal organization, mitochondrial regulation, and energy metabolism are major regulators of behavior in the juvenile under warming. Importantly, especially in the long-term warming groups, enrichment analysis of associated gene expression suggested functional alterations of synaptic transmission and signal transduction leading to swimming function impairment in the central nervous system, as revealed by behavioral tests.

CONCLUSIONS

Our study provides evidence of the neurogenomic mechanism underlying the decreased swimming activity in juvenile C. carpio under warming. These findings have important implications for understanding the impacts of climate change on aquatic ecosystems and the organisms that inhabit them.

摘要

引言

全球变暖增加了人们对水生动物如何调整生理性能并应对温度变化的兴趣。因此,了解鱼类在变暖条件下的行为变化和分子基础对于个体和群体的生存至关重要。这可为评估全球变暖的影响提供实验证据和资源。

目的

构建了三种鲤鱼(Cyprinus carpio)的基因家族。将这些幼鱼分为短期(4 天)和长期(30 天)升温组,以研究升温对行为反应的影响,并阐明升温驱动行为的潜在潜在机制。

方法

使用行为测试来探索短期和长期暴露于升温对 C. carpio 游泳行为的影响。结合神经系统活动测量的脑转录组学被用于进一步研究在升温条件下的综合神经分子机制。

结果

长期升温组对幼鱼游泳行为下降的影响更为显著。此外,脑比较转录组学分析结合神经系统活动测量结果表明,参与细胞骨架组织、线粒体调节和能量代谢的基因是升温条件下幼鱼行为的主要调节因子。重要的是,特别是在长期升温组中,相关基因表达的富集分析表明,突触传递和信号转导的功能改变导致了中枢神经系统游泳功能的损害,这与行为测试结果一致。

结论

本研究为变暖条件下幼鱼游泳活动减少的神经基因组机制提供了证据。这些发现对理解气候变化对水生生态系统和其中栖息的生物的影响具有重要意义。

https://cdn.ncbi.nlm.nih.gov/pmc/blobs/6435/11380011/c65d5ca06f0d/ga1.jpg

文献AI研究员

20分钟写一篇综述,助力文献阅读效率提升50倍。

立即体验

用中文搜PubMed

大模型驱动的PubMed中文搜索引擎

马上搜索

文档翻译

学术文献翻译模型,支持多种主流文档格式。

立即体验