Suppr超能文献

UBE4B 与 ITCH E3 泛素连接酶相互作用,诱导 Ku70 和 c-FLIPL 多泛素化,并增强神经母细胞瘤细胞凋亡。

UBE4B interacts with the ITCH E3 ubiquitin ligase to induce Ku70 and c-FLIPL polyubiquitination and enhanced neuroblastoma apoptosis.

机构信息

Department of Pediatrics, Division of Hematology-Oncology, University of California San Diego, La Jolla, CA, USA.

Peckham Center for Cancer and Blood Disorders, Rady Children's Hospital, San Diego, CA, USA.

出版信息

Cell Death Dis. 2023 Nov 13;14(11):739. doi: 10.1038/s41419-023-06252-7.

Abstract

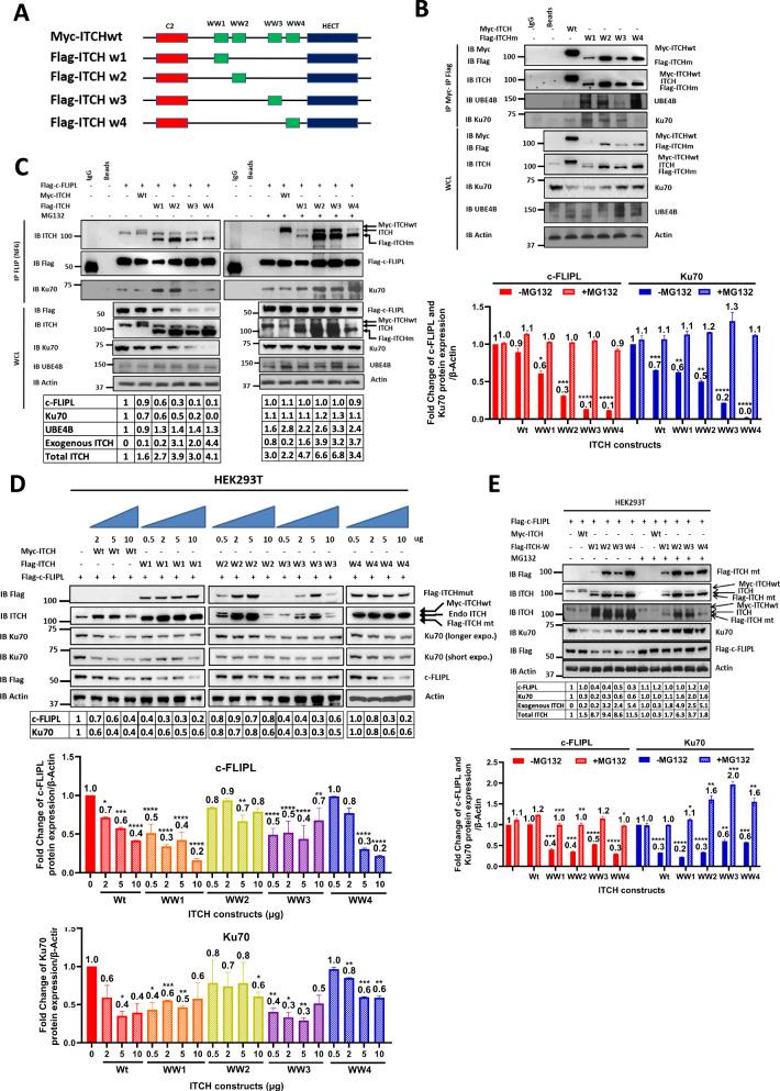
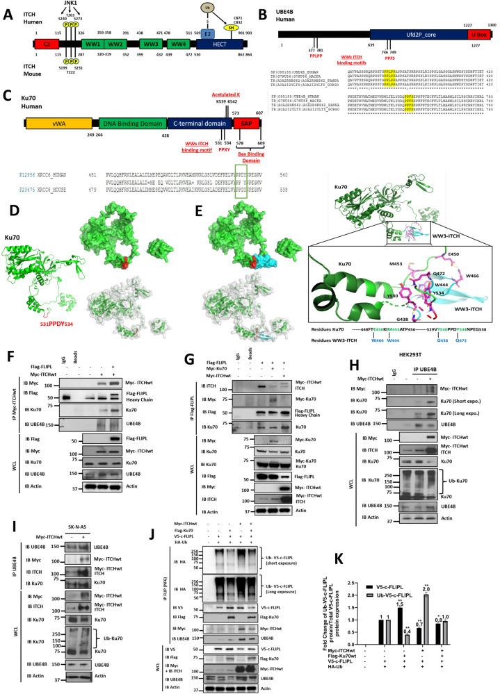
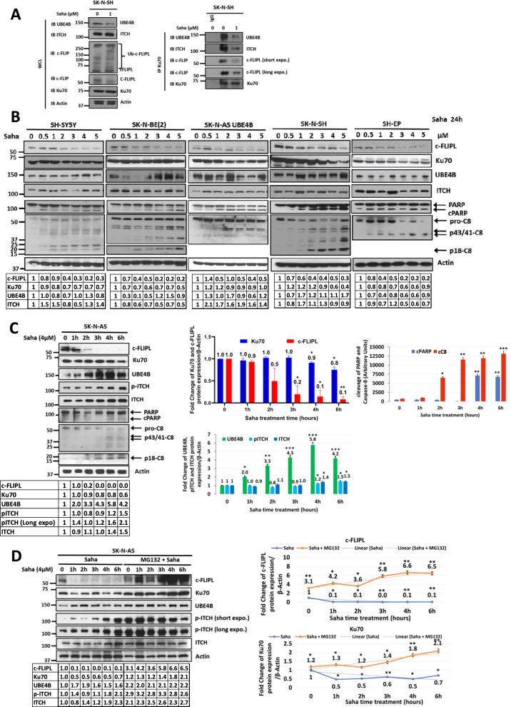
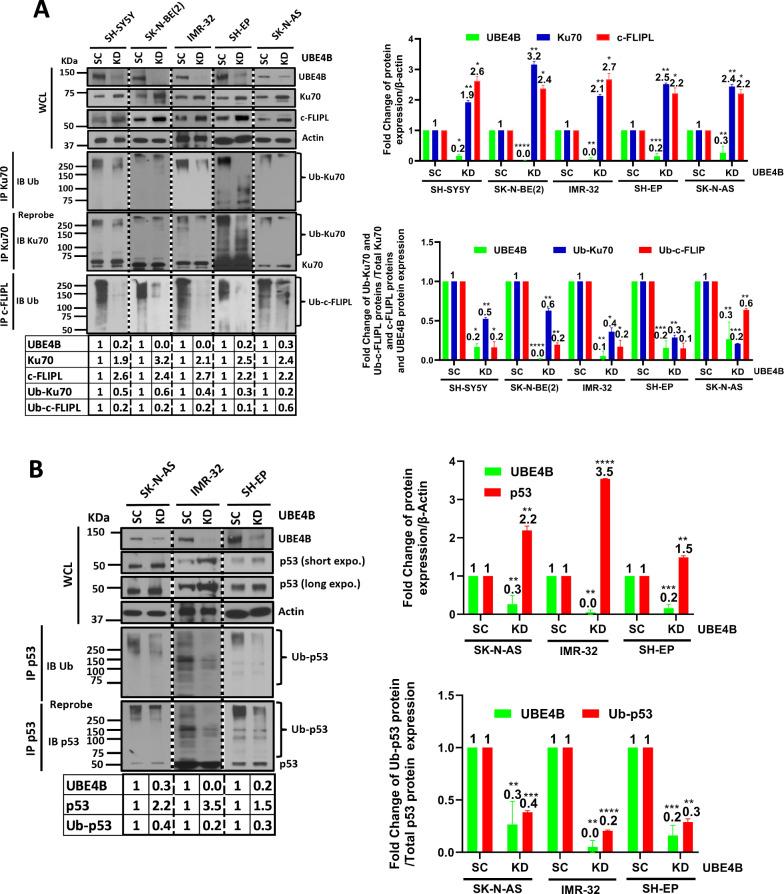
Expression of the UBE4B ubiquitin ligase is strongly associated with neuroblastoma patient outcomes, but the functional roles of UBE4B in neuroblastoma pathogenesis are not known. We evaluated interactions of UBE4B with the E3 ubiquitin ligase ITCH/AIP4 and the effects of UBE4B expression on Ku70 and c-FLIPL ubiquitination and proteasomal degradation by co-immunoprecipitation and Western blots. We also evaluated the role of UBE4B in apoptosis induced by histone deacetylase (HDAC) inhibition using Western blots. UBE4B binding to ITCH was mediated by WW domains in the ITCH protein. ITCH activation led to ITCH-UBE4B complex formation and recruitment of Ku70 and c-FLIPL via ITCH WW domains, followed by Ku70 and c-FLIPL Lys48/Lys63 branched polyubiquitination and proteasomal degradation. HDAC inhibition induced Ku70 acetylation, leading to release of c-FLIPL and Bax from Ku70, increased Ku70 and c-FLIPL Lys48/Lys63 branched polyubiquitination via the ITCH-UBE4B complex, and induction of apoptosis. UBE4B depletion led to reduced polyubiquitination and increased levels of Ku70 and c-FLIPL and to reduced apoptosis induced by HDAC inhibition via stabilization of c-FLIPL and Ku70 and inhibition of caspase 8 activation. Our results have identified novel interactions and novel targets for UBE4B ubiquitin ligase activity and a direct role for the ITCH-UBE4B complex in responses of neuroblastoma cells to HDAC inhibition, suggesting that the ITCH-UBE4B complex plays a critical role in responses of neuroblastoma to therapy and identifying a potential mechanism underlying the association of UBE4B expression with neuroblastoma patient outcomes.

摘要

UBE4B 泛素连接酶的表达与神经母细胞瘤患者的预后密切相关,但 UBE4B 在神经母细胞瘤发病机制中的功能作用尚不清楚。我们评估了 UBE4B 与 E3 泛素连接酶 ITCH/AIP4 的相互作用,以及 UBE4B 表达对 Ku70 和 c-FLIPL 泛素化和蛋白酶体降解的影响,方法是通过共免疫沉淀和 Western blot 进行分析。我们还评估了 UBE4B 在组蛋白去乙酰化酶 (HDAC) 抑制诱导的细胞凋亡中的作用,方法是使用 Western blot 进行分析。UBE4B 与 ITCH 的结合是由 ITCH 蛋白中的 WW 结构域介导的。ITCH 的激活导致 ITCH-UBE4B 复合物的形成,并通过 ITCH WW 结构域招募 Ku70 和 c-FLIPL,随后导致 Ku70 和 c-FLIPL 的 Lys48/Lys63 分支多泛素化和蛋白酶体降解。HDAC 抑制诱导 Ku70 乙酰化,导致 c-FLIPL 和 Bax 从 Ku70 中释放,通过 ITCH-UBE4B 复合物增加 Ku70 和 c-FLIPL 的 Lys48/Lys63 分支多泛素化,并诱导细胞凋亡。UBE4B 的耗竭导致多泛素化减少,Ku70 和 c-FLIPL 的水平增加,并通过稳定 c-FLIPL 和 Ku70 以及抑制 caspase 8 的激活,减少由 HDAC 抑制诱导的细胞凋亡。我们的研究结果确定了 UBE4B 泛素连接酶活性的新相互作用和新靶点,以及 ITCH-UBE4B 复合物在神经母细胞瘤细胞对 HDAC 抑制反应中的直接作用,这表明 ITCH-UBE4B 复合物在神经母细胞瘤对治疗的反应中发挥着关键作用,并确定了 UBE4B 表达与神经母细胞瘤患者预后之间的关联的潜在机制。

https://cdn.ncbi.nlm.nih.gov/pmc/blobs/2af0/10643674/11dc8ecdb116/41419_2023_6252_Fig1_HTML.jpg

文献AI研究员

20分钟写一篇综述,助力文献阅读效率提升50倍。

立即体验

用中文搜PubMed

大模型驱动的PubMed中文搜索引擎

马上搜索

文档翻译

学术文献翻译模型,支持多种主流文档格式。

立即体验