Suppr超能文献

纤溶酶原缺乏可抑制胰腺导管腺癌的疾病进展。

Plasminogen deficiency suppresses pancreatic ductal adenocarcinoma disease progression.

机构信息

Department of Pediatrics and Herman B Wells Center for Pediatric Research, Indianapolis, IN, USA.

Indiana University Simon Comprehensive Cancer Center, Indianapolis, IN, USA.

出版信息

Mol Oncol. 2024 Jan;18(1):113-135. doi: 10.1002/1878-0261.13552. Epub 2023 Nov 27.

Abstract

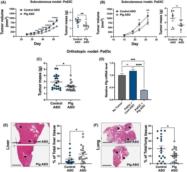
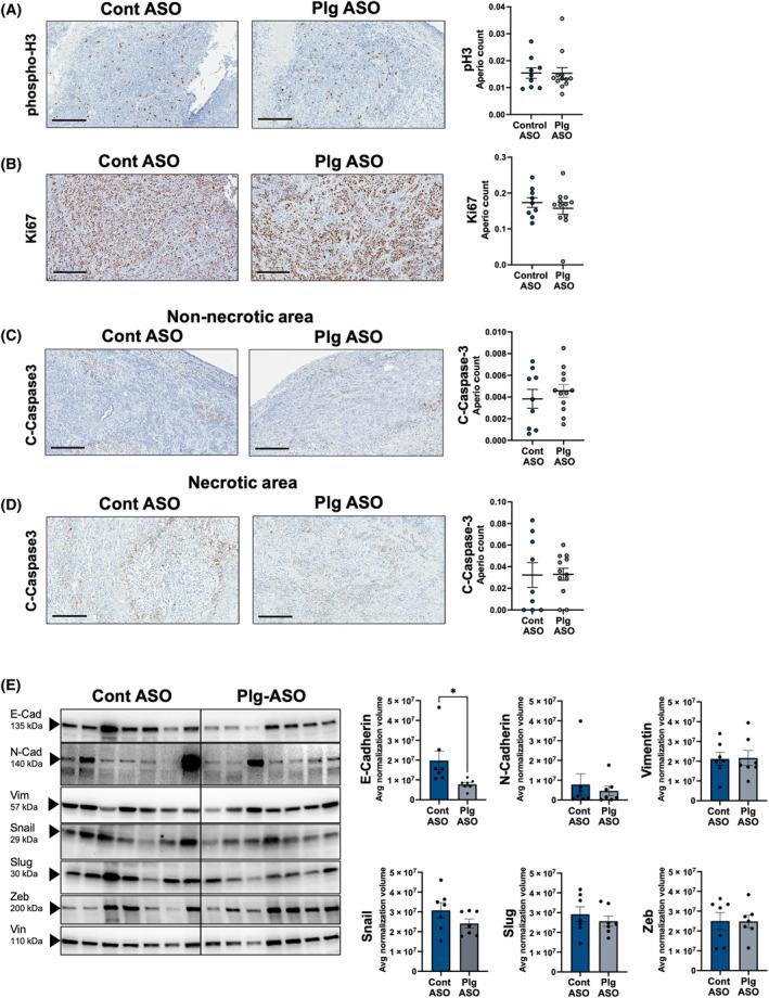
Pancreatic ductal adenocarcinoma (PDAC) is a highly fatal metastatic disease associated with robust activation of the coagulation and fibrinolytic systems. However, the potential contribution of the primary fibrinolytic protease plasminogen to PDAC disease progression has remained largely undefined. Mice bearing C57Bl/6-derived KPC (KRas , TRP53 ) tumors displayed evidence of plasmin activity in the form of high plasmin-antiplasmin complexes and high plasmin generation potential relative to mice without tumors. Notably, plasminogen-deficient mice (Plg ) had significantly diminished KPC tumor growth in subcutaneous and orthotopic implantation models. Moreover, the metastatic potential of KPC cells was significantly diminished in Plg mice, which was linked to reduced early adhesion and/or survival of KPC tumor cells. The reduction in primary orthotopic KPC tumor growth in Plg mice was associated with increased apoptosis, reduced accumulation of pro-tumor immune cells, and increased local proinflammatory cytokine production. Elimination of fibrin(ogen), the primary proteolytic target of plasmin, did not alter KPC primary tumor growth and resulted in only a modest reduction in metastatic potential. In contrast, deficiencies in the plasminogen receptors Plg-RKT or S100A10 in tumor cells significantly reduced tumor growth. Plg-RKT reduction in tumor cells, but not reduced S100A10, suppressed metastatic potential in a manner that mimicked plasminogen deficiency. Finally, tumor growth was also reduced in NSG mice subcutaneously or orthotopically implanted with patient-derived PDAC tumor cells in which circulating plasminogen was pharmacologically reduced. Collectively, these studies suggest that plasminogen promotes PDAC tumor growth and metastatic potential, in part through engaging plasminogen receptors on tumor cells.

摘要

胰腺导管腺癌(PDAC)是一种高度致命的转移性疾病,与凝血和纤维蛋白溶解系统的强烈激活有关。然而,纤溶酶原这种主要的纤维蛋白溶解蛋白酶对 PDAC 疾病进展的潜在贡献在很大程度上仍未得到明确。携带 C57Bl/6 衍生的 KPC(KRas,TRP53)肿瘤的小鼠表现出纤溶酶活性的证据,形式为高纤溶酶-抗纤溶酶复合物和相对无肿瘤的小鼠更高的纤溶酶生成潜力。值得注意的是,纤溶酶原缺陷小鼠(Plg)在皮下和原位植入模型中 KPC 肿瘤生长明显减少。此外,Plg 小鼠中 KPC 细胞的转移潜力显著降低,这与 KPC 肿瘤细胞早期黏附和/或存活减少有关。Plg 小鼠中原发性原位 KPC 肿瘤生长的减少与凋亡增加、促肿瘤免疫细胞积累减少和局部促炎细胞因子产生增加有关。消除纤溶酶(纤溶酶的主要蛋白水解靶标)并没有改变 KPC 原发性肿瘤的生长,仅导致转移性潜力适度降低。相比之下,肿瘤细胞中纤溶酶原受体 Plg-RKT 或 S100A10 的缺乏显著降低了肿瘤生长。肿瘤细胞中 Plg-RKT 的减少,而不是 S100A10 的减少,以类似于纤溶酶原缺乏的方式抑制了肿瘤的转移潜力。最后,在皮下或原位植入用药理学方法降低循环纤溶酶原的患者来源的 PDAC 肿瘤细胞的 NSG 小鼠中,肿瘤生长也减少。总之,这些研究表明纤溶酶原通过与肿瘤细胞上的纤溶酶原受体结合,促进 PDAC 肿瘤的生长和转移潜力。

https://cdn.ncbi.nlm.nih.gov/pmc/blobs/27be/10766200/f1e03060ee36/MOL2-18-113-g004.jpg

文献AI研究员

20分钟写一篇综述,助力文献阅读效率提升50倍。

立即体验

用中文搜PubMed

大模型驱动的PubMed中文搜索引擎

马上搜索

文档翻译

学术文献翻译模型,支持多种主流文档格式。

立即体验