Suppr超能文献

forsythoside A 通过调节 PI3K/Akt/NF-κB 通路抑制传染性支气管炎病毒诱导的细胞凋亡和自噬。

Forsythoside A inhibits apoptosis and autophagy induced by infectious bronchitis virus through regulation of the PI3K/Akt/NF-κB pathway.

机构信息

Department of Veterinary Medicine, Beijing University of Agriculture , Beijing, China.

Institute of Microbiology Chinese Academy of Sciences , Beijing, China.

出版信息

Microbiol Spectr. 2023 Dec 12;11(6):e0192123. doi: 10.1128/spectrum.01921-23. Epub 2023 Nov 16.

Abstract

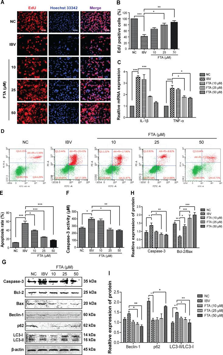
Infectious bronchitis virus (IBV) is an acute and highly infectious viral disease that seriously endangered the development of the chicken industry. However, due to the limited effectiveness of commercial vaccines, there is an urgent need to develop safe and effective anti-IBV drugs. Forsythoside A (FTA) is a natural ingredient with wide pharmacological and biological activities, and it has been shown to have antiviral effects against IBV. However, the antiviral mechanism of FTA is still unclear. In this study, we demonstrated that FTA can inhibit cell apoptosis and autophagy induced by IBV infection by regulating the PI3K/AKT/NF-κB signaling pathway. This finding is important for exploring the role and mechanism of FTA in anti-IBV infection, indicating that FTA can be further studied as an anti-IBV drug.

摘要

传染性支气管炎病毒(IBV)是一种急性、高度传染性的病毒性疾病,严重威胁着养鸡业的发展。然而,由于商业疫苗的效果有限,因此迫切需要开发安全有效的抗 IBV 药物。连翘酯苷 A(FTA)是一种具有广泛药理和生物学活性的天然成分,已被证明对 IBV 具有抗病毒作用。然而,FTA 的抗病毒机制尚不清楚。在这项研究中,我们证明 FTA 可以通过调节 PI3K/AKT/NF-κB 信号通路来抑制 IBV 感染诱导的细胞凋亡和自噬。这一发现对于探索 FTA 在抗 IBV 感染中的作用和机制具有重要意义,表明 FTA 可以进一步作为抗 IBV 药物进行研究。

https://cdn.ncbi.nlm.nih.gov/pmc/blobs/924d/10715169/6cf6d5d5956a/spectrum.01921-23.f001.jpg

文献AI研究员

20分钟写一篇综述,助力文献阅读效率提升50倍。

立即体验

用中文搜PubMed

大模型驱动的PubMed中文搜索引擎

马上搜索

文档翻译

学术文献翻译模型,支持多种主流文档格式。

立即体验