Suppr超能文献

转化生长因子-β信号的抑制通过调节肿瘤微环境网络抑制肿瘤形成。

Inhibition of transforming growth factor-β signals suppresses tumor formation by regulation of tumor microenvironment networks.

机构信息

Department of Oral and Maxillofacial Surgical Oncology, Graduate School of Medical and Dental Sciences, Tokyo Medical and Dental University (TMDU), Tokyo, Japan.

Department of Biochemistry, Graduate School of Medical and Dental Sciences, Tokyo Medical and Dental University (TMDU), Tokyo, Japan.

出版信息

Cancer Sci. 2024 Jan;115(1):211-226. doi: 10.1111/cas.16006. Epub 2023 Nov 16.

Abstract

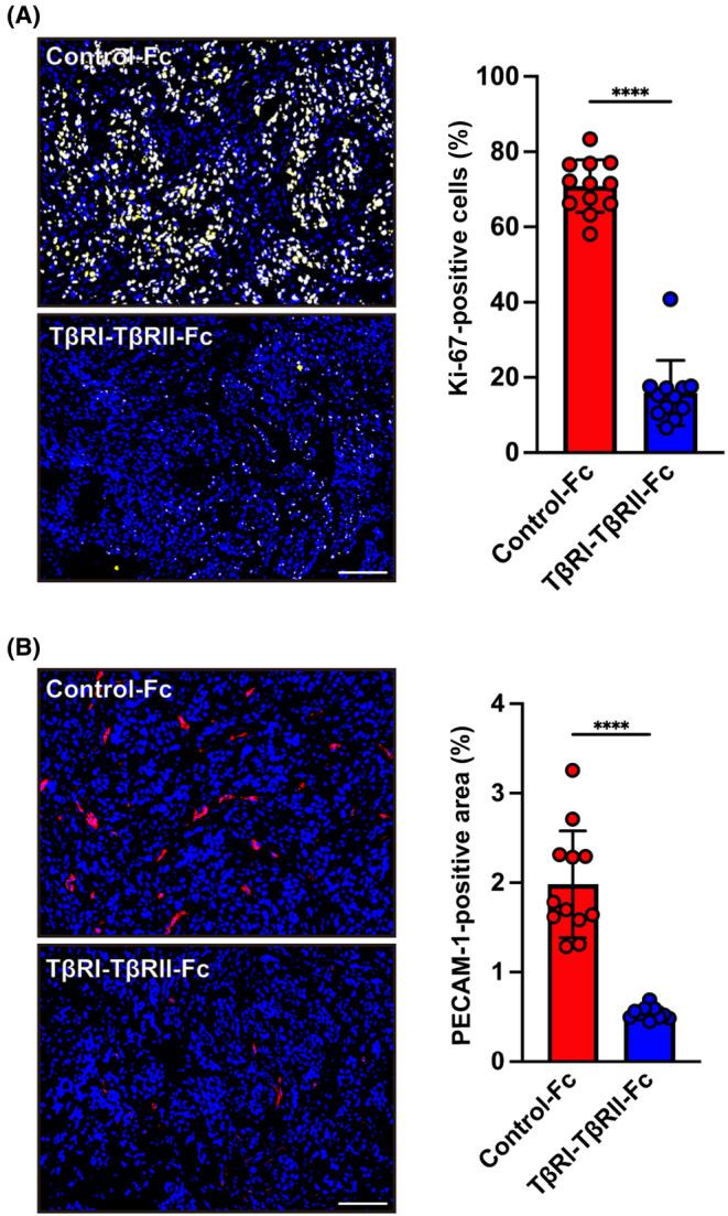
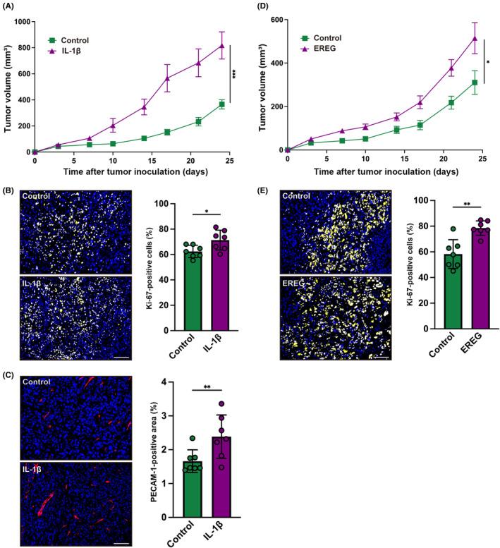
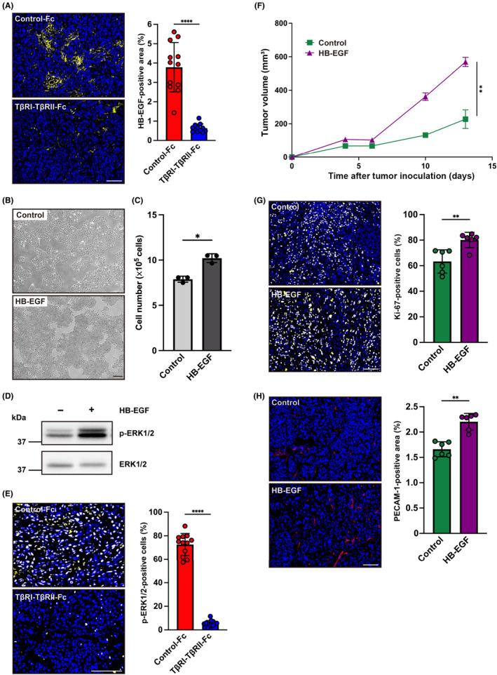
The tumor microenvironment (TME) consists of cancer cells surrounded by stromal components including tumor vessels. Transforming growth factor-β (TGF-β) promotes tumor progression by inducing epithelial-mesenchymal transition (EMT) in cancer cells and stimulating tumor angiogenesis in the tumor stroma. We previously developed an Fc chimeric TGF-β receptor containing both TGF-β type I (TβRI) and type II (TβRII) receptors (TβRI-TβRII-Fc), which trapped all TGF-β isoforms and suppressed tumor growth. However, the precise mechanisms underlying this action have not yet been elucidated. In the present study, we showed that the recombinant TβRI-TβRII-Fc protein effectively suppressed in vitro EMT of oral cancer cells and in vivo tumor growth in a human oral cancer cell xenograft mouse model. Tumor cell proliferation and angiogenesis were suppressed in tumors treated with TβRI-TβRII-Fc. Molecular profiling of human cancer cells and mouse stroma revealed that K-Ras signaling and angiogenesis were suppressed. Administration of TβRI-TβRII-Fc protein decreased the expression of heparin-binding epidermal growth factor-like growth factor (HB-EGF), interleukin-1β (IL-1β) and epiregulin (EREG) in the TME of oral cancer tumor xenografts. HB-EGF increased proliferation of human oral cancer cells and mouse endothelial cells by activating ERK1/2 phosphorylation. HB-EGF also promoted oral cancer cell-derived tumor formation by enhancing cancer cell proliferation and tumor angiogenesis. In addition, increased expressions of IL-1β and EREG in oral cancer cells significantly enhanced tumor formation. These results suggest that TGF-β signaling in the TME controls cancer cell proliferation and angiogenesis by activating HB-EGF/IL-1β/EREG pathways and that TβRI-TβRII-Fc protein is a promising tool for targeting the TME networks.

摘要

肿瘤微环境(TME)由肿瘤细胞周围的基质成分组成,包括肿瘤血管。转化生长因子-β(TGF-β)通过诱导肿瘤细胞上皮间质转化(EMT)和刺激肿瘤基质中的血管生成来促进肿瘤进展。我们之前开发了一种包含 TGF-β 型 I(TβRI)和 II(TβRII)受体的 Fc 嵌合 TGF-β 受体(TβRI-TβRII-Fc),该受体可以捕获所有 TGF-β 同工型并抑制肿瘤生长。然而,这种作用的确切机制尚未阐明。在本研究中,我们表明重组 TβRI-TβRII-Fc 蛋白有效抑制了口腔癌细胞的体外 EMT 和人口腔癌细胞异种移植小鼠模型中的体内肿瘤生长。TβRI-TβRII-Fc 处理的肿瘤中肿瘤细胞增殖和血管生成受到抑制。对人类癌细胞和小鼠基质的分子谱分析显示,K-Ras 信号和血管生成受到抑制。TβRI-TβRII-Fc 蛋白的给药降低了口腔癌肿瘤异种移植物 TME 中肝素结合表皮生长因子样生长因子(HB-EGF)、白细胞介素-1β(IL-1β)和表皮调节素(EREG)的表达。HB-EGF 通过激活 ERK1/2 磷酸化来增加人口腔癌细胞和小鼠内皮细胞的增殖。HB-EGF 还通过增强癌细胞增殖和肿瘤血管生成促进口腔癌细胞衍生的肿瘤形成。此外,口腔癌细胞中 IL-1β 和 EREG 的表达增加显著增强了肿瘤形成。这些结果表明,TME 中的 TGF-β 信号通过激活 HB-EGF/IL-1β/EREG 通路来控制癌细胞增殖和血管生成,并且 TβRI-TβRII-Fc 蛋白是靶向 TME 网络的有前途的工具。

https://cdn.ncbi.nlm.nih.gov/pmc/blobs/2ffb/10823284/0690bbf61c9d/CAS-115-211-g005.jpg

文献AI研究员

20分钟写一篇综述,助力文献阅读效率提升50倍。

立即体验

用中文搜PubMed

大模型驱动的PubMed中文搜索引擎

马上搜索

文档翻译

学术文献翻译模型,支持多种主流文档格式。

立即体验