Suppr超能文献

RecN 在空间和时间上控制 RecA 介导的 DNA 双链断裂修复。

RecN spatially and temporally controls RecA-mediated repair of DNA double-strand breaks.

机构信息

Department of Molecular Biology, Graduate School of Science, Gakushuin University, Tokyo, Japan.

Department of Molecular Biology, Graduate School of Science, Gakushuin University, Tokyo, Japan.

出版信息

J Biol Chem. 2023 Dec;299(12):105466. doi: 10.1016/j.jbc.2023.105466. Epub 2023 Nov 17.

Abstract

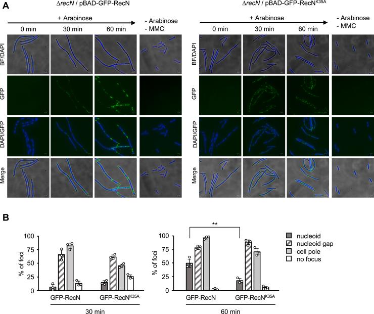
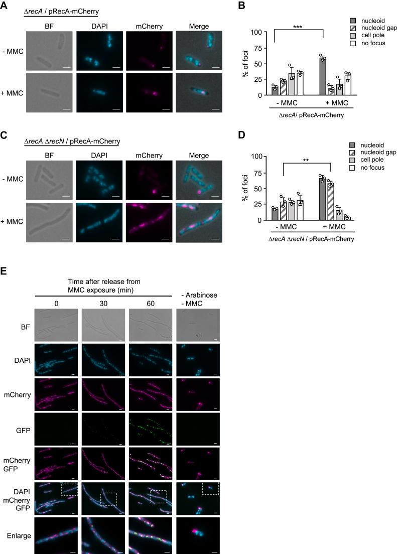
RecN, a bacterial structural maintenance of chromosomes-like protein, plays an important role in maintaining genomic integrity by facilitating the repair of DNA double-strand breaks (DSBs). However, how RecN-dependent chromosome dynamics are integrated with DSB repair remains unclear. Here, we investigated the dynamics of RecN in response to DNA damage by inducing RecN from the P promoter at different time points. We found that mitomycin C (MMC)-treated ΔrecN cells exhibited nucleoid fragmentation and reduced cell survival; however, when RecN was induced with arabinose in MMC-exposed ΔrecN cells, it increased a level of cell viability to similar extent as WT cells. Furthermore, in MMC-treated ΔrecN cells, arabinose-induced RecN colocalized with RecA in nucleoid gaps between fragmented nucleoids and restored normal nucleoid structures. These results suggest that the aberrant nucleoid structures observed in MMC-treated ΔrecN cells do not represent catastrophic chromosome disruption but rather an interruption of the RecA-mediated process. Thus, RecN can resume DSB repair by stimulating RecA-mediated homologous recombination, even when chromosome integrity is compromised. Our data demonstrate that RecA-mediated presynapsis and synapsis are spatiotemporally separable, wherein RecN is involved in facilitating both processes presumably by orchestrating the dynamics of both RecA and chromosomes, highlighting the essential role of RecN in the repair of DSBs.

摘要

RecN,一种细菌结构维持染色体样蛋白,通过促进 DNA 双链断裂 (DSB) 的修复,在维持基因组完整性方面发挥着重要作用。然而,RecN 依赖性染色体动力学如何与 DSB 修复整合仍不清楚。在这里,我们通过在不同时间点从 P 启动子诱导 RecN,研究了 RecN 对 DNA 损伤的反应动力学。我们发现,在用丝裂霉素 C (MMC) 处理的 ΔrecN 细胞中,出现核体碎片化和细胞存活率降低;然而,当用阿拉伯糖在 MMC 暴露的 ΔrecN 细胞中诱导 RecN 时,它将细胞活力提高到与 WT 细胞相似的程度。此外,在 MMC 处理的 ΔrecN 细胞中,阿拉伯糖诱导的 RecN 与 RecA 在碎片化核体之间的核体间隙中共定位,并恢复正常的核体结构。这些结果表明,在 MMC 处理的 ΔrecN 细胞中观察到的异常核体结构不是灾难性染色体断裂的代表,而是 RecA 介导的过程中断。因此,即使染色体完整性受到损害,RecN 也可以通过刺激 RecA 介导的同源重组来恢复 DSB 修复。我们的数据表明,RecA 介导的前联会和联会在时空上是可分离的,其中 RecN 参与促进这两个过程,可能是通过协调 RecA 和染色体的动力学,突出了 RecN 在 DSB 修复中的重要作用。

https://cdn.ncbi.nlm.nih.gov/pmc/blobs/e83a/10714372/a2de7a589cb8/gr1.jpg

文献AI研究员

20分钟写一篇综述,助力文献阅读效率提升50倍。

立即体验

用中文搜PubMed

大模型驱动的PubMed中文搜索引擎

马上搜索

文档翻译

学术文献翻译模型,支持多种主流文档格式。

立即体验