Suppr超能文献

全基因组表达数量性状位点作图揭示了一种主要小麦病原菌的高度动态调控景观。

Genome-wide expression QTL mapping reveals the highly dynamic regulatory landscape of a major wheat pathogen.

机构信息

Laboratory of Evolutionary Genetics, Institute of Biology, University of Neuchâtel, 2000, Neuchâtel, Switzerland.

Present address: Institute of Plant Sciences, University of Cologne, Cologne, Germany.

出版信息

BMC Biol. 2023 Nov 20;21(1):263. doi: 10.1186/s12915-023-01763-3.

Abstract

BACKGROUND

In agricultural ecosystems, outbreaks of diseases are frequent and pose a significant threat to food security. A successful pathogen undergoes a complex and well-timed sequence of regulatory changes to avoid detection by the host immune system; hence, well-tuned gene regulation is essential for survival. However, the extent to which the regulatory polymorphisms in a pathogen population provide an adaptive advantage is poorly understood.

RESULTS

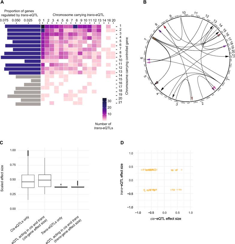
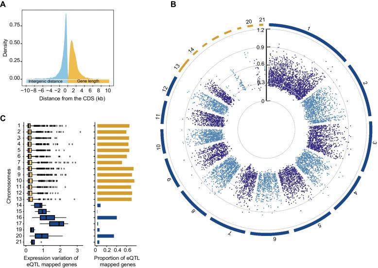
We used Zymoseptoria tritici, one of the most important pathogens of wheat, to generate a genome-wide map of regulatory polymorphism governing gene expression. We investigated genome-wide transcription levels of 146 strains grown under nutrient starvation and performed expression quantitative trait loci (eQTL) mapping. We identified cis-eQTLs for 65.3% of all genes and the majority of all eQTL loci are within 2kb upstream and downstream of the transcription start site (TSS). We also show that polymorphism in different gene elements contributes disproportionally to gene expression variation. Investigating regulatory polymorphism in gene categories, we found an enrichment of regulatory variants for genes predicted to be important for fungal pathogenesis but with comparatively low effect size, suggesting a separate layer of gene regulation involving epigenetics. We also show that previously reported trait-associated SNPs in pathogen populations are frequently cis-regulatory variants of neighboring genes with implications for the trait architecture.

CONCLUSIONS

Overall, our study provides extensive evidence that single populations segregate large-scale regulatory variation and are likely to fuel rapid adaptation to resistant hosts and environmental change.

摘要

背景

在农业生态系统中,疾病爆发频繁,对食品安全构成重大威胁。成功的病原体经历了复杂而适时的调控变化序列,以避免被宿主免疫系统检测到;因此,良好的基因调控对于生存至关重要。然而,病原体种群中的调控多态性在多大程度上提供了适应优势还知之甚少。

结果

我们使用小麦的重要病原体之一——叶锈菌,生成了一个调控基因表达的全基因组调控多态性图谱。我们研究了 146 株在营养饥饿条件下生长的菌株的全基因组转录水平,并进行了表达数量性状基因座(eQTL)作图。我们鉴定了所有基因的 65.3%的顺式-eQTLs,并且大多数 eQTL 位点都位于转录起始位点(TSS)的上下游 2kb 范围内。我们还表明,不同基因元件的多态性对基因表达变异的贡献不成比例。在对基因类别中的调控多态性进行研究时,我们发现与真菌发病机制相关的基因的调控变体存在富集,但效应大小相对较低,这表明涉及表观遗传学的单独基因调控层。我们还表明,在病原体种群中先前报道的与性状相关的 SNP 通常是相邻基因的顺式调控变体,这对性状结构有影响。

结论

总体而言,我们的研究提供了广泛的证据表明,单一种群分离出大规模的调控变异,并且可能为快速适应抗性宿主和环境变化提供动力。

https://cdn.ncbi.nlm.nih.gov/pmc/blobs/bfb4/10658818/48f0bbd10f80/12915_2023_1763_Fig1_HTML.jpg

文献AI研究员

20分钟写一篇综述,助力文献阅读效率提升50倍。

立即体验

用中文搜PubMed

大模型驱动的PubMed中文搜索引擎

马上搜索

文档翻译

学术文献翻译模型,支持多种主流文档格式。

立即体验