Suppr超能文献

已确立和新型 BCR-ABL 酪氨酸激酶抑制剂的血管内皮细胞毒性差异。

Differential vascular endothelial cell toxicity of established and novel BCR-ABL tyrosine kinase inhibitors.

机构信息

Molecular Cardiology Research Institute, Tufts Medical Center, Boston, MA, United States of America.

Tufts University, Medford, MA, United States of America.

出版信息

PLoS One. 2023 Nov 20;18(11):e0294438. doi: 10.1371/journal.pone.0294438. eCollection 2023.

Abstract

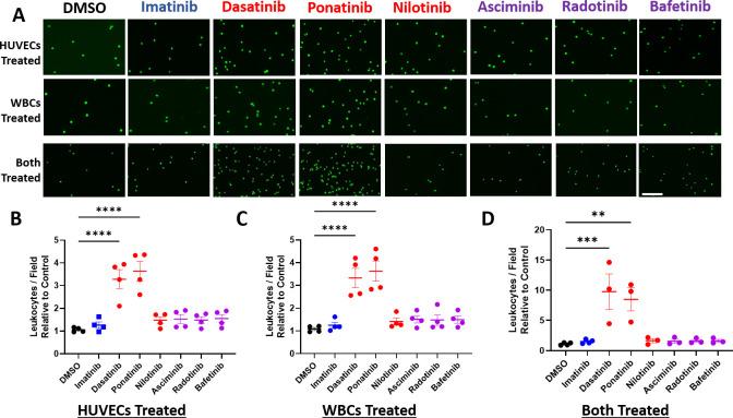
BCR-ABL tyrosine kinase inhibitors (TKIs) have dramatically improved survival in Philadelphia chromosome-positive leukemias. Newer BCR-ABL TKIs provide superior cancer outcomes but with increased risk of acute arterial thrombosis, which further increases in patients with cardiovascular comorbidities and mitigates survival benefits compared to imatinib. Recent studies implicate endothelial cell (EC) damage in this toxicity by unknown mechanisms with few side-by-side comparisons of multiple TKIs and with no available data on endothelial impact of recently approved TKIs or novels TKIs being tested in clinical trials. To characterize BCR-ABL TKI induced EC dysfunction we exposed primary human umbilical vein ECs in 2D and 3D culture to clinically relevant concentrations of seven BCR-ABL TKIs and quantified their impact on EC scratch-wound healing, viability, inflammation, and permeability mechanisms. Dasatinib, ponatinib, and nilotinib, the TKIs associated with thrombosis in patients, all significantly impaired EC wound healing, survival, and proliferation compared to imatinib, but only dasatinib and ponatinib impaired cell migration and only nilotinib enhanced EC necrosis. Dasatinib and ponatinib increased leukocyte adhesion to ECs with upregulation of adhesion molecule expression in ECs (ICAM1, VCAM1, and P-selectin) and leukocytes (PSGL1). Dasatinib increased permeability and impaired cell junctional integrity in human engineered microvessels, consistent with its unique association with pleural effusions. Of the new agents, bafetinib decreased EC viability and increased microvessel permeability while asciminib and radotinib did not impact any EC function tested. In summary, the vasculotoxic TKIs (dasatinib, ponatinib, nilotinib) cause EC toxicity but with mechanistic differences, supporting the potential need for drug-specific vasculoprotective strategies. Asciminib and radotinib do not induce EC toxicity at clinically relevant concentrations suggesting a better safety profile.

摘要

BCR-ABL 酪氨酸激酶抑制剂 (TKI) 显著改善了费城染色体阳性白血病患者的生存率。新型 BCR-ABL TKI 提供了更优异的癌症治疗效果,但也增加了急性动脉血栓形成的风险,在合并心血管疾病的患者中风险进一步增加,与伊马替尼相比,生存获益降低。最近的研究表明,内皮细胞 (EC) 损伤是这种毒性的原因,但具体机制尚不清楚,而且很少有多项 TKI 之间的直接比较,也没有关于最近批准的 TKI 或正在临床试验中测试的新型 TKI 对内皮影响的可用数据。为了描述 BCR-ABL TKI 诱导的 EC 功能障碍,我们将原代人脐静脉 EC 在 2D 和 3D 培养中暴露于七种临床相关浓度的 BCR-ABL TKI 中,并量化它们对 EC 划痕愈合、活力、炎症和通透性机制的影响。达沙替尼、普纳替尼和尼洛替尼是与患者血栓形成相关的 TKI,与伊马替尼相比,所有这些 TKI 均显著损害 EC 伤口愈合、存活和增殖能力,但只有达沙替尼和普纳替尼损害细胞迁移,只有尼洛替尼增强 EC 坏死。达沙替尼和普纳替尼增加了白细胞与 EC 的黏附,EC(ICAM1、VCAM1 和 P-选择素)和白细胞(PSGL1)上黏附分子的表达上调。达沙替尼增加了人工程微血管的通透性并损害了细胞连接完整性,这与其与胸腔积液的独特关联一致。在新型药物中,巴替尼降低了 EC 的活力并增加了微血管的通透性,而阿西替尼和罗地替尼则没有影响任何测试的 EC 功能。总之,血管毒性 TKI(达沙替尼、普纳替尼、尼洛替尼)导致 EC 毒性,但机制不同,这支持了针对特定药物的血管保护策略的潜在需求。阿西替尼和罗地替尼在临床相关浓度下不会引起 EC 毒性,这表明它们具有更好的安全性。

https://cdn.ncbi.nlm.nih.gov/pmc/blobs/9ca8/10659179/0f11b8ef5b83/pone.0294438.g001.jpg

文献AI研究员

20分钟写一篇综述,助力文献阅读效率提升50倍。

立即体验

用中文搜PubMed

大模型驱动的PubMed中文搜索引擎

马上搜索

文档翻译

学术文献翻译模型,支持多种主流文档格式。

立即体验