Suppr超能文献

衣壳蛋白 A 结合环调节非大流行 HIV-1 对人类 TRIM5α 的敏感性。

The cyclophilin A-binding loop of the capsid regulates the human TRIM5α sensitivity of nonpandemic HIV-1.

机构信息

Clinic of Gastroenterology, Hepatology and Infectious Diseases, Medical Faculty, Heinrich Heine University Düsseldorf, Düsseldorf 40225, Germany.

Institute for Pharmaceutical and Medicinal Chemistry, Heinrich Heine University Düsseldorf, Düsseldorf 40225, Germany.

出版信息

Proc Natl Acad Sci U S A. 2023 Nov 28;120(48):e2306374120. doi: 10.1073/pnas.2306374120. Epub 2023 Nov 20.

Abstract

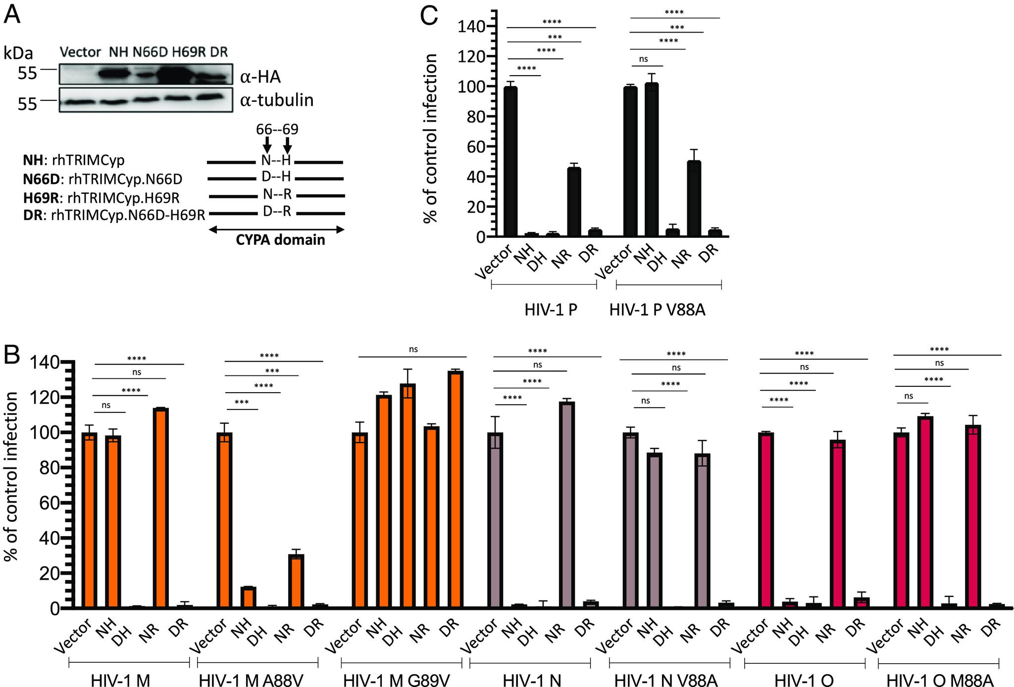
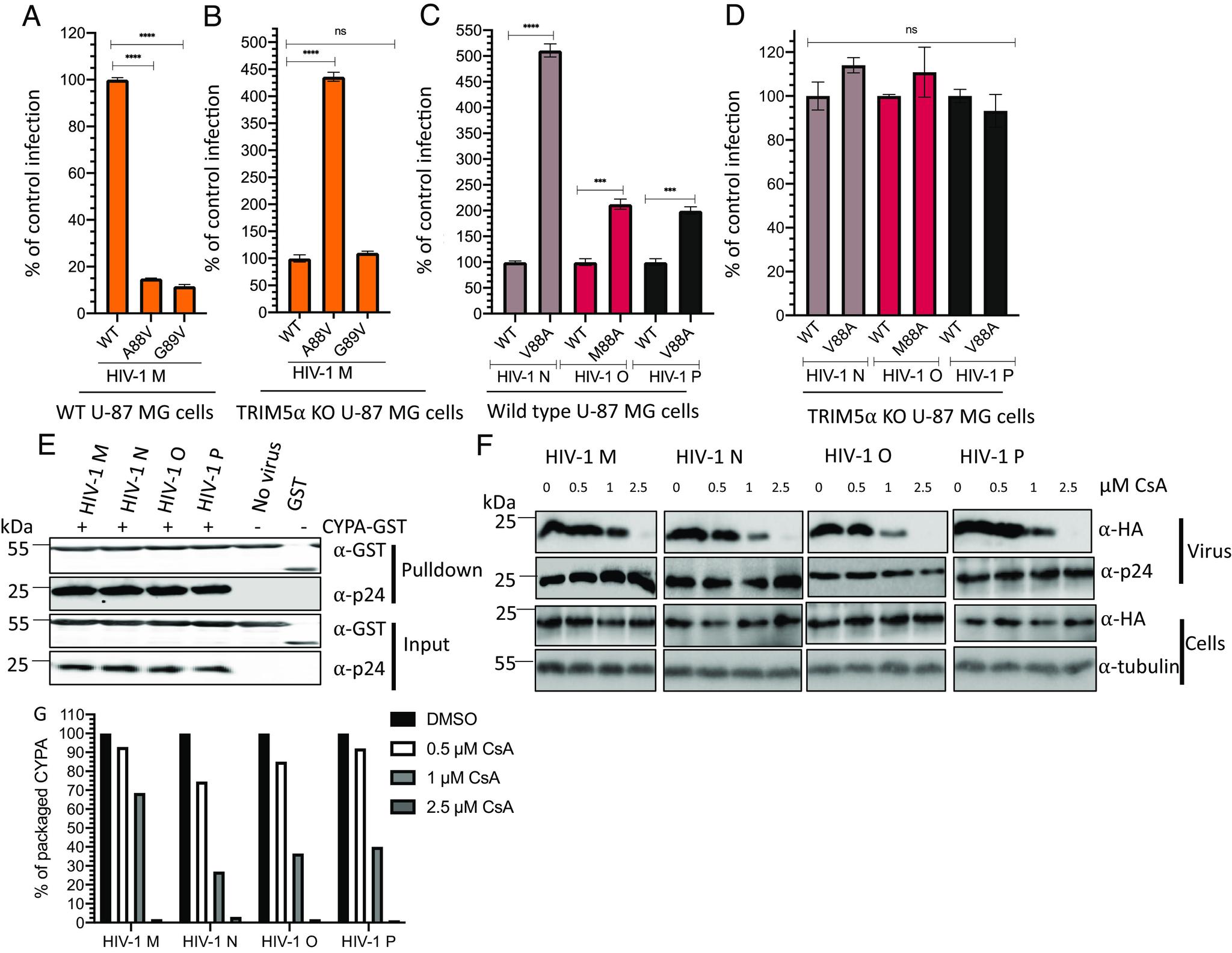
The rather few cases of humans infected by HIV-1 N, O, or P raise the question of their incomplete adaptation to humans. We hypothesized that early postentry restrictions may be relevant for the impaired spread of these HIVs. One of the best-characterized species-specific restriction factors is TRIM5α. HIV-1 M can escape human (hu) TRIM5α restriction by binding cyclophilin A (CYPA, also known as PPIA, peptidylprolyl isomerase A) to the so-called CYPA-binding loop of its capsid protein. How non-M HIV-1s interact with huTRIM5α is ill-defined. By testing full-length reporter viruses (Δ ) of HIV-1 N, O, P, and SIVgor (simian IV of gorillas), we found that in contrast to HIV-1 M, the nonpandemic HIVs and SIVgor showed restriction by huTRIM5α. Work to identify capsid residues that mediate susceptibility to huTRIM5α revealed that residue 88 in the capsid CYPA-binding loop was important for such differences. There, HIV-1 M uses alanine to resist, while non-M HIV-1s have either valine or methionine, which avail them for huTRIM5α. Capsid residue 88 determines the sensitivity to TRIM5α in an unknown way. Molecular simulations indicated that capsid residue 88 can affect -to- isomerization patterns on the capsids of the viruses we tested. These differential CYPA usages by pandemic and nonpandemic HIV-1 suggest that the enzymatic activity of CYPA on the viral core might be important for its protective function against huTRIM5α.

摘要

人类感染 HIV-1 N、O 或 P 的病例相对较少,这引发了一个问题,即它们是否不完全适应人类。我们假设,进入后的早期限制因素可能与这些 HIV 传播受损有关。其中研究得最好的物种特异性限制因子之一是 TRIM5α。HIV-1 M 可以通过结合细胞周期蛋白 A(CYPA,也称为 PPIA,肽基脯氨酰顺反异构酶 A)到其衣壳蛋白的所谓 CYPA 结合环来逃避人类(hu)TRIM5α 的限制。非 M HIV-1 与 huTRIM5α 如何相互作用尚不清楚。通过测试全长报告病毒(Δ)的 HIV-1 N、O、P 和 SIVgor(大猩猩的猿猴 IV),我们发现与 HIV-1 M 相反,非大流行 HIV 和 SIVgor 显示出受 huTRIM5α 限制。鉴定衣壳残基介导对 huTRIM5α 的易感性的工作表明,衣壳 CYPA 结合环中的残基 88 对于这些差异很重要。在那里,HIV-1 M 使用丙氨酸来抵抗,而非 M HIV-1 则具有缬氨酸或甲硫氨酸,这使它们能够与 huTRIM5α 结合。衣壳残基 88 以未知的方式决定了对 TRIM5α 的敏感性。分子模拟表明,衣壳残基 88 可以影响我们测试的病毒衣壳上的 - 到 - 异构化模式。大流行和非大流行 HIV-1 对 CYPA 的不同使用表明,CYPA 在病毒核心上的酶活性可能对其针对 huTRIM5α 的保护功能很重要。

https://cdn.ncbi.nlm.nih.gov/pmc/blobs/6786/10691330/5b55dde521ff/pnas.2306374120fig01.jpg

文献AI研究员

20分钟写一篇综述,助力文献阅读效率提升50倍。

立即体验

用中文搜PubMed

大模型驱动的PubMed中文搜索引擎

马上搜索

文档翻译

学术文献翻译模型,支持多种主流文档格式。

立即体验