Suppr超能文献

三阴性乳腺癌干性特征鉴定及其靶向治疗药物研究

Stemness signature and targeted therapeutic drugs identification for Triple Negative Breast Cancer.

机构信息

Laboratory of Molecular Genetics of Aging & Tumor, Medical School, Kunming University of Science and Technology, 727 jingming south road, Kunming city, Yunnan province, 650500, China.

出版信息

Sci Data. 2023 Nov 20;10(1):815. doi: 10.1038/s41597-023-02709-8.

Abstract

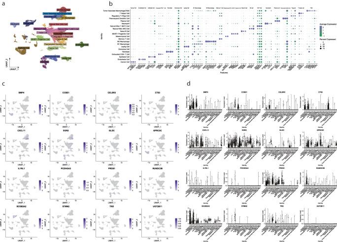
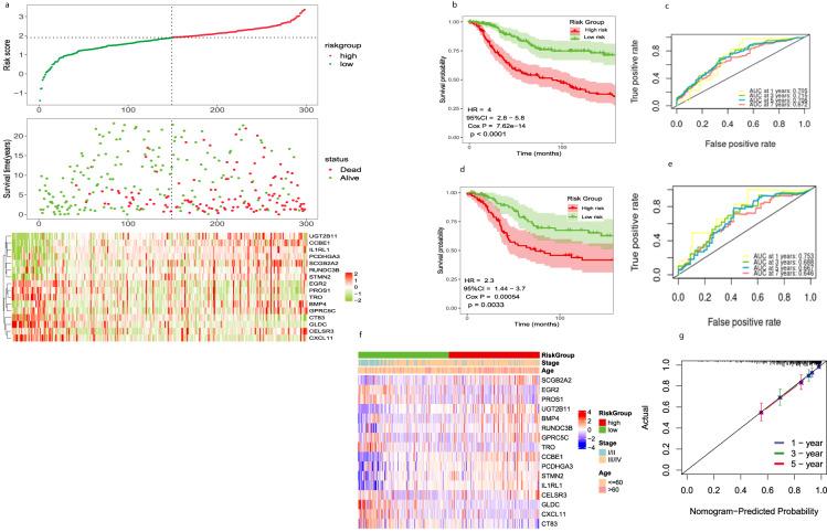
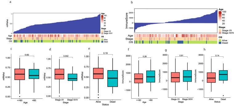
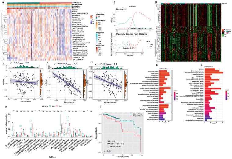
Triple-negative breast cancer (TNBC) is the most aggressive subtype of breast cancer and carries the worst prognosis, characterized by the lack of progesterone, estrogen, and HER2 gene expression. This study aimed to analyze cancer stemness-related gene signature to determine patients' risk stratification and prognosis feature with TNBC. Here one-class logistic regression (OCLR) algorithm was applied to compute the stemness index of TNBC patients. Cox and LASSO regression analysis was performed on stemness-index related genes to establish 16 genes-based prognostic signature, and their predictive performance was verified in TCGA and METABERIC merged data cohort. We diagnosed the expression level of prognostic genes signature in the tumor immune microenvironment, analyzed the TNBC scRNA-seq GSE176078 dataset, and further validated the expression level of prognostic genes using the HPA database. Finally, the small molecular compounds targeted at the anti-tumor effect of predictive genes were screened by molecular docking; this novel stemness-based prognostic genes signature study could facilitate the prognosis of patients with TNBC and thus provide a feasible therapeutic target for TNBC.

摘要

三阴性乳腺癌(TNBC)是乳腺癌中侵袭性最强的亚型,预后最差,其特征是孕激素、雌激素和 HER2 基因表达缺失。本研究旨在分析与癌症干性相关的基因特征,以确定 TNBC 患者的风险分层和预后特征。这里应用了一类逻辑回归(OCLR)算法来计算 TNBC 患者的干性指数。对干性指数相关基因进行 Cox 和 LASSO 回归分析,建立了基于 16 个基因的预后特征,并在 TCGA 和 METABRIC 合并数据队列中验证了其预测性能。我们在肿瘤免疫微环境中诊断了预后基因特征的表达水平,分析了 TNBC scRNA-seq GSE176078 数据集,并进一步使用 HPA 数据库验证了预后基因的表达水平。最后,通过分子对接筛选针对预测基因抗肿瘤作用的小分子化合物;这项基于干性的新型预后基因特征研究可以促进 TNBC 患者的预后,并为 TNBC 提供可行的治疗靶点。

https://cdn.ncbi.nlm.nih.gov/pmc/blobs/6dc8/10662149/b93adf1d2397/41597_2023_2709_Fig1_HTML.jpg

文献AI研究员

20分钟写一篇综述,助力文献阅读效率提升50倍。

立即体验

用中文搜PubMed

大模型驱动的PubMed中文搜索引擎

马上搜索

文档翻译

学术文献翻译模型,支持多种主流文档格式。

立即体验