Suppr超能文献

衔接蛋白介导前列腺癌细胞中 CXCR4 和 PI4KA 的串扰及 PI4KA 在骨肿瘤生长中的意义。

Adaptor proteins mediate CXCR4 and PI4KA crosstalk in prostate cancer cells and the significance of PI4KA in bone tumor growth.

机构信息

Department of Pathology, Wayne State University, School of Medicine, 9245 Scott Hall, 540 E. Canfield Avenue, Detroit, MI, 48201, USA.

Department of Urology, Wayne State University, School of Medicine, Detroit, MI, 48201, USA.

出版信息

Sci Rep. 2023 Nov 23;13(1):20634. doi: 10.1038/s41598-023-47633-4.

Abstract

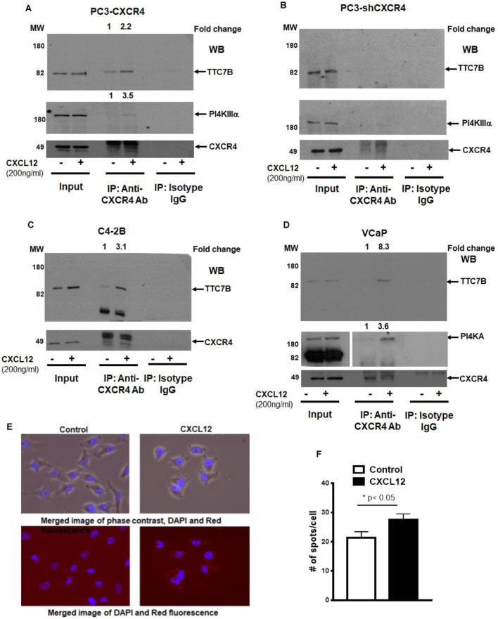
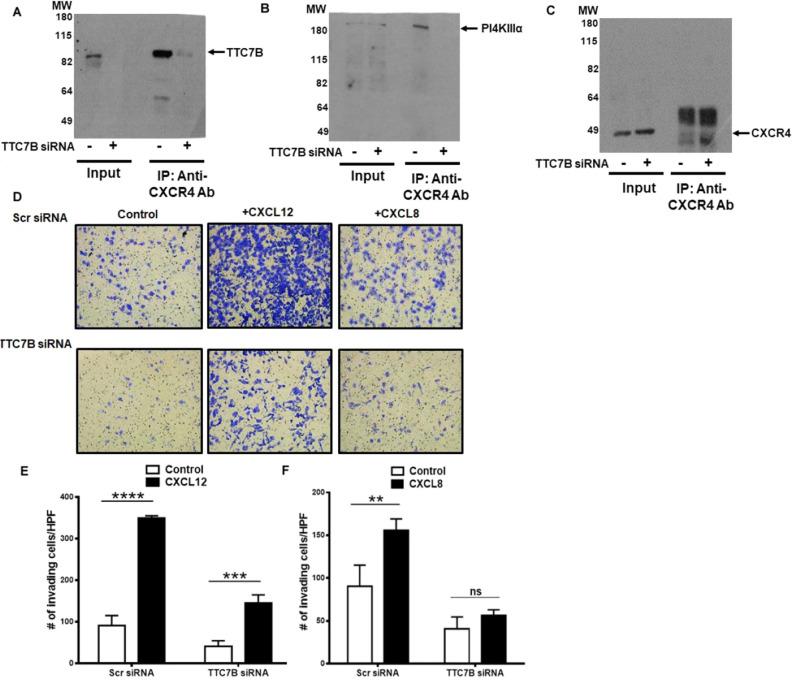
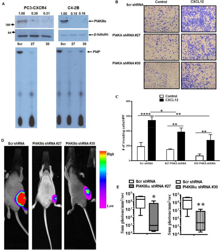
The chemokine receptor, CXCR4 signaling regulates cell growth, invasion, and metastasis to the bone-marrow niche in prostate cancer (PCa). Previously, we established that CXCR4 interacts with phosphatidylinositol 4-kinase IIIα (PI4KIIIα encoded by PI4KA) through its adaptor proteins and PI4KA overexpressed in the PCa metastasis. To further characterize how the CXCR4-PI4KIIIα axis promotes PCa metastasis, here we identify CXCR4 binds to PI4KIIIα adaptor proteins TTC7 and this interaction induce plasma membrane PI4P production in prostate cancer cells. Inhibiting PI4KIIIα or TTC7 reduces plasma membrane PI4P production, cellular invasion, and bone tumor growth. Using metastatic biopsy sequencing, we found PI4KA expression in tumors correlated with overall survival and contributes to immunosuppressive bone tumor microenvironment through preferentially enriching non-activated and immunosuppressive macrophage populations. Altogether we have characterized the chemokine signaling axis through CXCR4-PI4KIIIα interaction contributing to the growth of prostate cancer bone metastasis.

摘要

趋化因子受体 CXCR4 信号通路调节前列腺癌(PCa)细胞的生长、侵袭和向骨髓龛转移。此前,我们通过其衔接蛋白证实了 CXCR4 与磷酸肌醇 4-激酶 IIIα(PI4KA 编码)相互作用,并且在 PCa 转移中过表达 PI4KA。为了进一步研究 CXCR4-PI4KIIIα 轴如何促进 PCa 转移,我们发现 CXCR4 与 PI4KIIIα 衔接蛋白 TTC7 结合,这种相互作用诱导前列腺癌细胞的质膜 PI4P 产生。抑制 PI4KIIIα 或 TTC7 可减少质膜 PI4P 的产生、细胞侵袭和骨肿瘤生长。通过转移性活检测序,我们发现肿瘤中 PI4KA 的表达与总生存率相关,并通过优先富集非激活和免疫抑制的巨噬细胞群促进免疫抑制性骨肿瘤微环境。总的来说,我们通过 CXCR4-PI4KIIIα 相互作用描述了趋化因子信号轴,该信号轴有助于前列腺癌骨转移的生长。

https://cdn.ncbi.nlm.nih.gov/pmc/blobs/2db5/10667255/ef67c7770324/41598_2023_47633_Fig1_HTML.jpg

文献AI研究员

20分钟写一篇综述,助力文献阅读效率提升50倍。

立即体验

用中文搜PubMed

大模型驱动的PubMed中文搜索引擎

马上搜索

文档翻译

学术文献翻译模型,支持多种主流文档格式。

立即体验