Suppr超能文献

c-Abl磷酸化MFN2以在内质网应激和氧化应激条件下调节细胞内线粒体形态,影响细胞存活及神经退行性变。

c-Abl Phosphorylates MFN2 to Regulate Mitochondrial Morphology in Cells under Endoplasmic Reticulum and Oxidative Stress, Impacting Cell Survival and Neurodegeneration.

作者信息

Martinez Alexis, Lamaizon Cristian M, Valls Cristian, Llambi Fabien, Leal Nancy, Fitzgerald Patrick, Guy Cliff, Kamiński Marcin M, Inestrosa Nibaldo C, van Zundert Brigitte, Cancino Gonzalo I, Dulcey Andrés E, Zanlungo Silvana, Marugan Juan J, Hetz Claudio, Green Douglas R, Alvarez Alejandra R

机构信息

Cell Signaling Laboratory, Department of Cell and Molecular Biology, Biological Sciences Faculty, Pontificia Universidad Católica de Chile, Santiago 8331150, Chile.

Basal Center for Aging and Regeneration, Pontificia Universidad Católica de Chile (CARE UC), Santiago 8331150, Chile.

出版信息

Antioxidants (Basel). 2023 Nov 16;12(11):2007. doi: 10.3390/antiox12112007.

Abstract

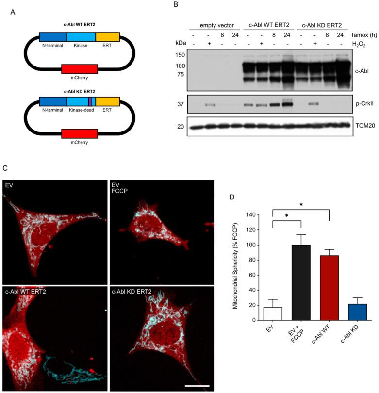
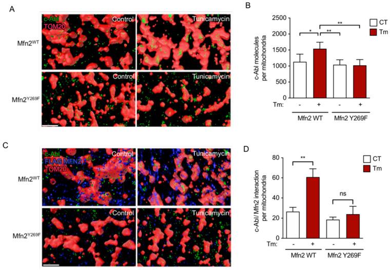
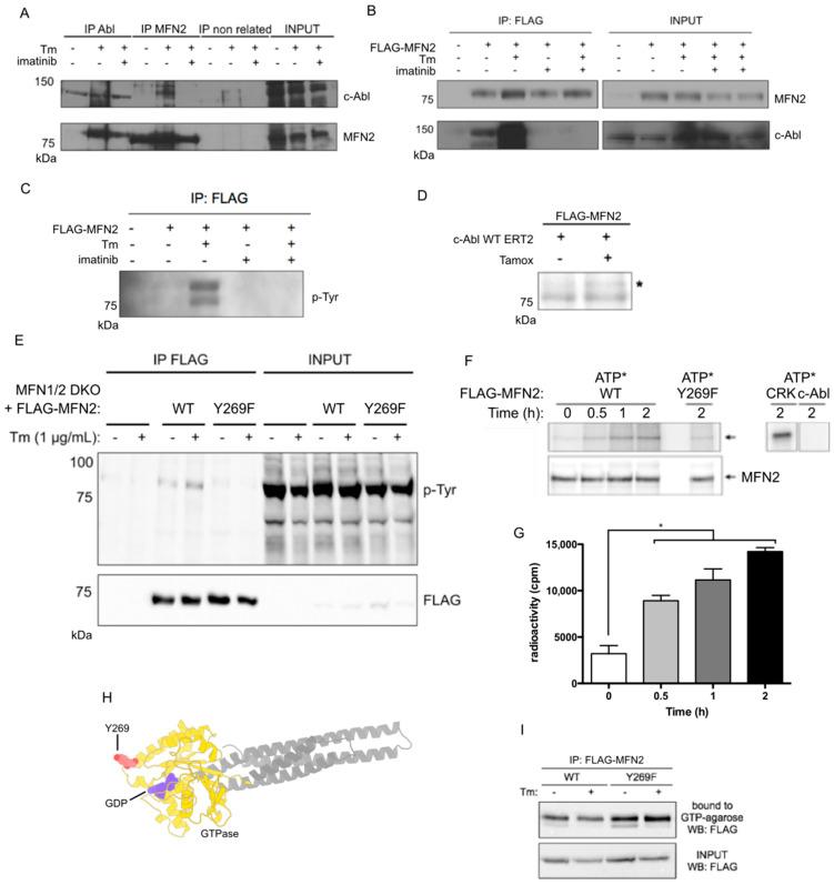
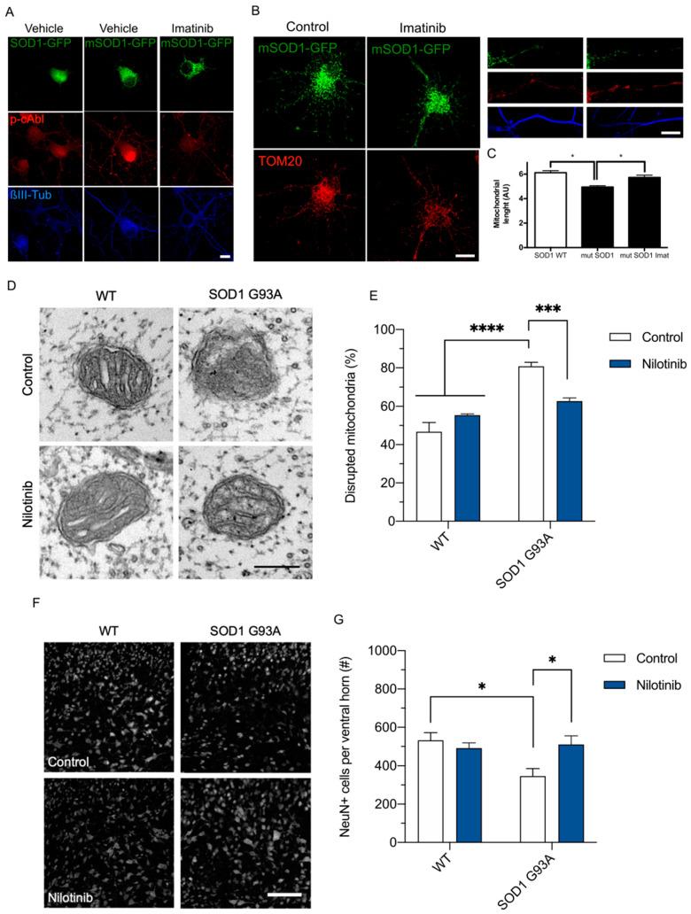
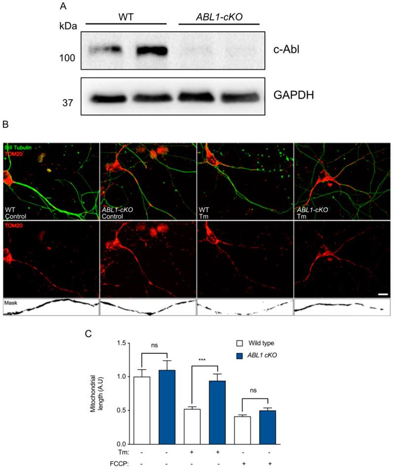
The endoplasmic reticulum is a subcellular organelle key in the control of synthesis, folding, and sorting of proteins. Under endoplasmic reticulum stress, an adaptative unfolded protein response is activated; however, if this activation is prolonged, cells can undergo cell death, in part due to oxidative stress and mitochondrial fragmentation. Here, we report that endoplasmic reticulum stress activates c-Abl tyrosine kinase, inducing its translocation to mitochondria. We found that endoplasmic reticulum stress-activated c-Abl interacts with and phosphorylates the mitochondrial fusion protein MFN2, resulting in mitochondrial fragmentation and apoptosis. Moreover, the pharmacological or genetic inhibition of c-Abl prevents MFN2 phosphorylation, mitochondrial fragmentation, and apoptosis in cells under endoplasmic reticulum stress. Finally, in the amyotrophic lateral sclerosis mouse model, where endoplasmic reticulum and oxidative stress has been linked to neuronal cell death, we demonstrated that the administration of c-Abl inhibitor neurotinib delays the onset of symptoms. Our results uncovered a function of c-Abl in the crosstalk between endoplasmic reticulum stress and mitochondrial dynamics via MFN2 phosphorylation.

摘要

内质网是一种亚细胞器,在蛋白质的合成、折叠和分选控制中起关键作用。在内质网应激情况下,一种适应性未折叠蛋白反应被激活;然而,如果这种激活持续存在,细胞可能会发生死亡,部分原因是氧化应激和线粒体碎片化。在此,我们报告内质网应激激活c-Abl酪氨酸激酶,诱导其转位至线粒体。我们发现内质网应激激活的c-Abl与线粒体融合蛋白MFN2相互作用并使其磷酸化,导致线粒体碎片化和细胞凋亡。此外,对c-Abl进行药理学或基因抑制可防止内质网应激条件下细胞中MFN2磷酸化、线粒体碎片化和细胞凋亡。最后,在肌萎缩侧索硬化症小鼠模型中,内质网应激和氧化应激与神经元细胞死亡有关,我们证明给予c-Abl抑制剂neratinib可延迟症状的出现。我们的结果揭示了c-Abl通过MFN2磷酸化在内质网应激与线粒体动力学相互作用中的功能。

https://cdn.ncbi.nlm.nih.gov/pmc/blobs/6108/10669615/a33934f4f740/antioxidants-12-02007-g001.jpg

文献AI研究员

20分钟写一篇综述,助力文献阅读效率提升50倍。

立即体验

用中文搜PubMed

大模型驱动的PubMed中文搜索引擎

马上搜索

文档翻译

学术文献翻译模型,支持多种主流文档格式。

立即体验