Suppr超能文献

HER-2在结直肠癌中的表达及其与免疫细胞浸润的相关性。

HER-2 Expression in Colorectal Cancer and Its Correlation with Immune Cell Infiltration.

作者信息

Yang Di, Wang Bo, Li Yinuo, Zhang Jingyao, Gong Xuantong, Qin Hao, Wang Yan, Zhao Yahui, Wang Yong

机构信息

Department of Ultrasound, National Cancer Center, National Clinical Research Center for Cancer, Cancer Hospital, Chinese Academy of Medical Sciences and Peking Union Medical College, Beijing 100021, China.

State Key Laboratory of Molecular Oncology, National Cancer Center, National Clinical Research Center for Cancer, Cancer Hospital, Chinese Academy of Medical Sciences and Peking Union Medical College, Beijing 100021, China.

出版信息

Biomedicines. 2023 Oct 25;11(11):2889. doi: 10.3390/biomedicines11112889.

Abstract

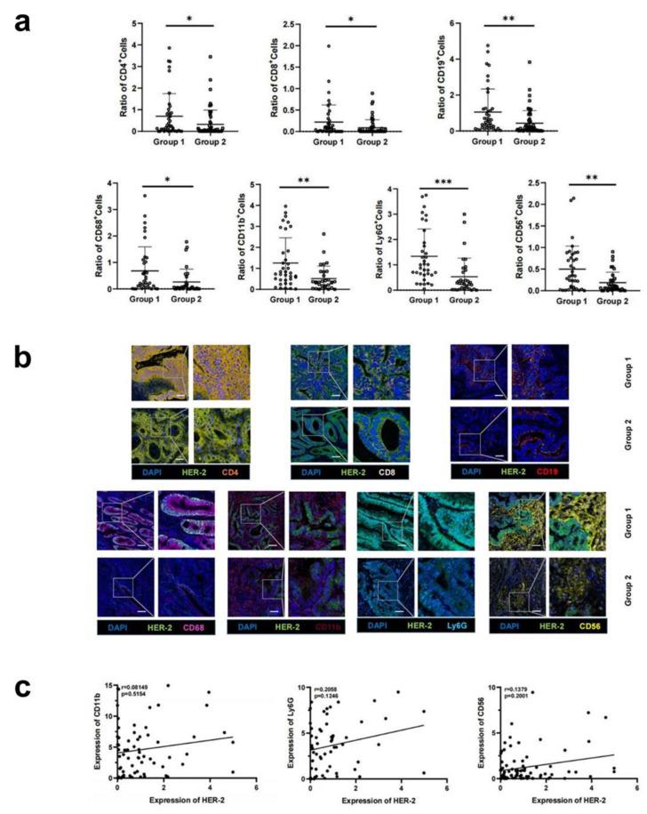
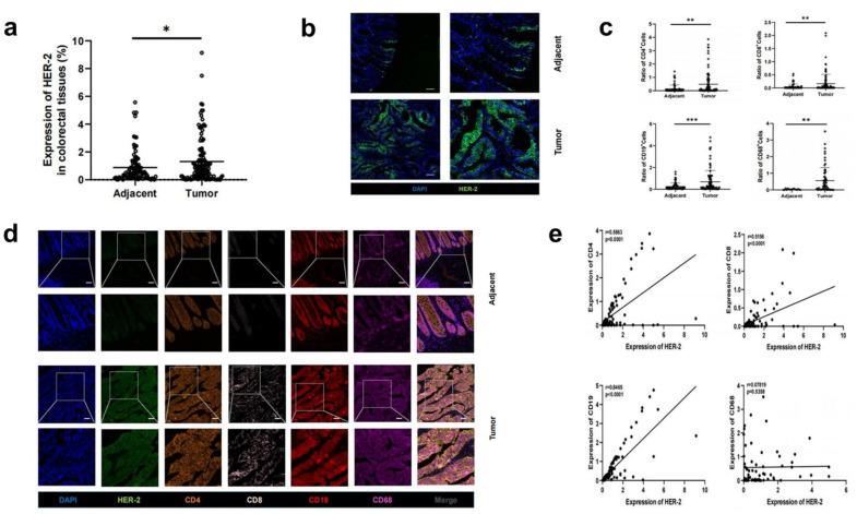
This study aimed to investigate the effect of increased HER-2 expression on tumor-infiltrating lymphocytes (TILs) and determine its impact on the prognosis of colorectal cancer (CRC) patients; Methods: HER-2, CD4, CD8, CD19, LY6G, CD56, CD68, CD11b, and EpCam expression in CRC tissues and adjacent paracancerous tissues were assessed using multiplex fluorescence immunohistochemical staining. The correlation between HER-2 expression and the number of TILs in CRC tissues was analyzed. Kaplan-Meier and Cox proportional hazards models were used to analyze survival outcomes; Results: The expression of HER-2 in tumor tissues was higher than that in paracancerous tissues (1.31 ± 0.45 vs. 0.86 ± 0.20, < 0.05). Additionally, there was an increase in the numbers of CD4+, CD8+, CD19+, and CD68+ cells in CRC tissues (14.11 ± 1.10 vs. 3.40 ± 0.18, < 0.005; 0.16 ± 0.12 vs. 0.04 ± 0.04, < 0.005; 0.71 ± 0.46 vs. 0.25 ± 0.13, < 0.0005; 0.27 ± 0.24 vs. 0.03 ± 0.11, < 0.05). An increase in HER-2 expression was positively correlated with an increase in CD4, CD8, and CD19 ( < 0.0001). In HER-2-positive CRC tissues, CD68 expression was increased (0.80 ± 0.55 vs. 0.25 ± 0.22, < 0.05). In HER-2-upregulated CRC tissues, CD4, CD8, CD19, CD68, CD11b, Ly6G, and CD56 expressions were elevated (0.70 ± 0.37 vs. 0.32 ± 0.17, = 0.03; 0.22 ± 0.13 vs. 0.09 ± 0.06, = 0.03; 0.31 ± 0.19 vs. 0.12 ± 0.08, = 0.02; 1.05 ± 0.62 vs. 0.43 ± 0.21, < 0.01; 1.34 ± 0.81 vs. 0.53 ± 0.23, < 0.01; 0.50 ± 0.31 vs. 0.19 ± 0.10, < 0.01; 1.26 ± 0.74 vs. 0.52 ± 0.24, < 0.01). Furthermore, increased HER-2 expression was an independent risk factor for recurrence-free survival (RFS) in patients ( < 0.01, HR = 3.421); Conclusions: The increased expression of HER-2 and its relationship with immune cells will provide new insights for immunotherapy in CRC patients.

摘要

本研究旨在探讨HER-2表达增加对肿瘤浸润淋巴细胞(TILs)的影响,并确定其对结直肠癌(CRC)患者预后的影响;方法:采用多重荧光免疫组织化学染色评估CRC组织及癌旁组织中HER-2、CD4、CD8、CD19、LY6G、CD56、CD68、CD11b和EpCam的表达。分析CRC组织中HER-2表达与TILs数量之间的相关性。采用Kaplan-Meier法和Cox比例风险模型分析生存结果;结果:肿瘤组织中HER-2的表达高于癌旁组织(1.31±0.45对0.86±0.20,<0.05)。此外,CRC组织中CD4+、CD8+、CD19+和CD68+细胞数量增加(14.11±1.10对3.40±0.18,<0.005;0.16±0.12对0.04±0.04,<0.005;0.71±0.46对0.25±0.13,<0.0005;0.27±0.24对0.03±0.11,<0.05)。HER-2表达增加与CD4、CD8和CD19增加呈正相关(<0.0001)。在HER-2阳性的CRC组织中,CD68表达增加(0.80±0.55对0.25±0.22,<0.05)。在HER-2上调的CRC组织中,CD4、CD8、CD19、CD68、CD11b、Ly6G和CD56表达升高(0.70±0.37对0.32±0.17,=0.03;0.22±0.13对0.09±0.06,=0.03;0.31±0.19对0.12±0.08,=0.02;1.05±0.62对0.43±0.21,<0.01;1.34±0.81对0.53±0.23,<0.01;0.50±0.31对0.19±0.10,<0.01;1.26±0.74对0.52±0.24,<0.01)。此外,HER-2表达增加是患者无复发生存(RFS)的独立危险因素(<0.01,HR=3.421);结论:HER-2表达增加及其与免疫细胞的关系将为CRC患者的免疫治疗提供新的见解。

https://cdn.ncbi.nlm.nih.gov/pmc/blobs/44dc/10668975/3bf28d0e90ee/biomedicines-11-02889-g001.jpg

文献AI研究员

20分钟写一篇综述,助力文献阅读效率提升50倍。

立即体验

用中文搜PubMed

大模型驱动的PubMed中文搜索引擎

马上搜索

文档翻译

学术文献翻译模型,支持多种主流文档格式。

立即体验