Suppr超能文献

将振荡器基因座的新等位基因与亚洲稻开花和扩张联系起来。

Linking New Alleles at the Oscillator Loci to Flowering and Expansion of Asian Rice.

机构信息

State Key Laboratory of Systematic and Evolutionary Botany, Institute of Botany, Chinese Academy of Sciences, 20 Nan Xin Cun, Beijing 100093, China.

University of Chinese Academy of Sciences, Beijing 100049, China.

出版信息

Genes (Basel). 2023 Oct 31;14(11):2027. doi: 10.3390/genes14112027.

Abstract

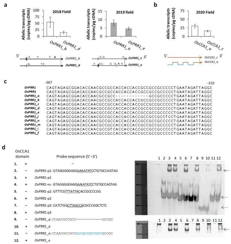
The central oscillator is believed to be the key mechanism by which plants adapt to new environments. However, impacts from hybridization, the natural environment, and human selection have rarely been assessed on the oscillator of a crop. Here, from clearly identified alleles at oscillator loci (, , , , and ) in ten diverse genomes of , additional accessions, and functional analysis, we show that rice's oscillator was rebuilt primarily by new alleles from recombining parental sequences and subsequent 5' or/and coding mutations. New alleles may exhibit altered transcript levels from that of a parental allele and are transcribed variably among genetic backgrounds and natural environments in RIL lines. Plants carrying more expressed and less transcribed flower early in the paddy field. 5' mutations are instrumental in varied transcription, as shown by EMSA tests on one deletion at the 5' region of highly transcribed . Compared to relatively balanced mutations at oscillator loci of , 5' mutations of (and to a less degree) were under negative selection while those of alleles were under strong positive selection. Together, range expansion of Asian rice can be elucidated by human selection on alleles via local flowering time-yield relationships.

摘要

中央振荡器被认为是植物适应新环境的关键机制。然而,杂交、自然环境和人类选择对作物振荡器的影响很少被评估。在这里,通过在十个不同的 基因组(、、、、和 )中明确鉴定振荡器基因座的等位基因,以及更多的等位基因和功能分析,我们表明,水稻的振荡器主要是通过重组亲本序列和随后的 5' 或/和编码突变产生的新等位基因重建的。新的等位基因可能表现出与亲本等位基因不同的转录水平,并且在 RIL 系的遗传背景和自然环境中转录方式不同。携带更多表达的 和更少转录的 的植物在稻田中早期开花。5' 突变在转录中起着重要作用,如对高度转录的 5' 区域的一个缺失进行 EMSA 测试所示。与 振荡器基因座相对平衡的突变相比, 的 5' 突变( 和 程度较小)受到负选择,而 的 等位基因受到强烈的正选择。总的来说,通过人类对 等位基因的选择与当地开花时间-产量关系,可以阐明亚洲水稻的范围扩展。

https://cdn.ncbi.nlm.nih.gov/pmc/blobs/6c7e/10671530/214496cf07a3/genes-14-02027-g001.jpg

文献AI研究员

20分钟写一篇综述,助力文献阅读效率提升50倍。

立即体验

用中文搜PubMed

大模型驱动的PubMed中文搜索引擎

马上搜索

文档翻译

学术文献翻译模型,支持多种主流文档格式。

立即体验