Suppr超能文献

PacBio全长转录组测序揭示了……中盐胁迫响应的机制。 (注:原文中“in”后面缺少具体内容)

PacBio Full-Length Transcriptome Sequencing Reveals the Mechanism of Salt Stress Response in .

作者信息

Chen Beibei, Liu Tingting, Yang Zhuanying, Yang Shaoxia, Chen Jinhui

机构信息

Mangrove Research Center of Guangdong Ocean University, College of Coastal Agricultural Science, Guangdong Ocean University, Zhanjiang 524088, China.

School of Breeding and Multiplication (Sanya Institute of Breeding and Multiplication), Hainan University, Sanya 572019, China.

出版信息

Plants (Basel). 2023 Nov 14;12(22):3849. doi: 10.3390/plants12223849.

Abstract

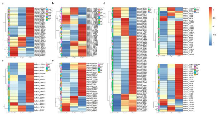
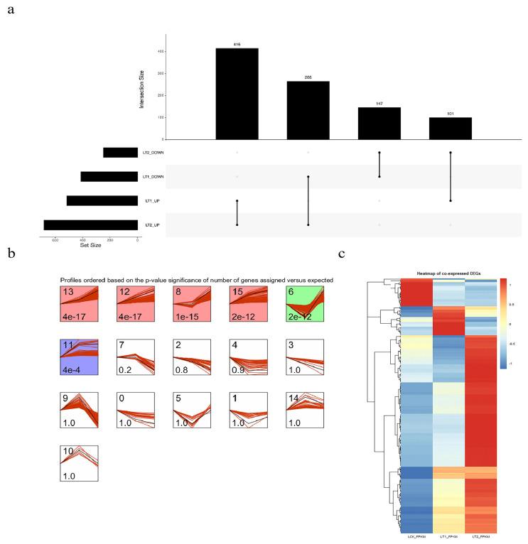
is an essential mangrove wetland restoration tree species. Studying its molecular mechanism for salt tolerance could lay a foundation for further cultivating excellent resistant germplasm. This study used a combination of PacBio isoform sequencing (Iso-seq) and BGISEQ RNA sequencing (RNA-seq) to analyze the molecular mechanism to salt stress response of one-year-old leaves. The growth and physiological analysis showed that physiological indexes such as growth rate, net photosynthetic rate and antioxidant enzyme activity all exhibit significant changes under salt stress. From Iso-seq, a total of 295,501 full-length transcripts, with an average length of 1418 bp, were obtained. RNA-seq produced 4712 differentially expressed genes (DEGs) as compared to a control group. Of these, 930 were identified to be co-expressed during the STEM time sequence analysis. Further, 715 and 444 co-expressed DEGs were annotated by GO and KEGG analyses, respectively. Moreover, 318 of the co-expressed DEGs were annotated as essential genes that were implicated in salt stress response of , which were involved in transcription factors, signal transduction, hormone response, ROS homeostasis, osmotic balance, cell wall synthesis or modification. These results provide candidate targets for further characterization and offer insights into the salt-tolerant mechanism of .

摘要

是红树林湿地恢复的重要树种。研究其耐盐分子机制可为进一步培育优良抗性种质奠定基础。本研究采用PacBio全长转录组测序(Iso-seq)和BGISEQ RNA测序(RNA-seq)相结合的方法,分析一年生叶片对盐胁迫响应的分子机制。生长和生理分析表明,在盐胁迫下,生长速率、净光合速率和抗氧化酶活性等生理指标均发生显著变化。通过Iso-seq共获得295,501条全长转录本,平均长度为1418 bp。与对照组相比,RNA-seq产生了4712个差异表达基因(DEG)。其中,930个在STEM时间序列分析中被鉴定为共表达。此外,分别通过GO和KEGG分析注释了715个和444个共表达DEG。此外,318个共表达DEG被注释为参与盐胁迫响应的必需基因,这些基因涉及转录因子、信号转导、激素反应、ROS稳态、渗透平衡、细胞壁合成或修饰。这些结果为进一步表征提供了候选靶点,并为了解其耐盐机制提供了见解。

https://cdn.ncbi.nlm.nih.gov/pmc/blobs/f642/10675792/d80242737279/plants-12-03849-g001.jpg

文献AI研究员

20分钟写一篇综述,助力文献阅读效率提升50倍。

立即体验

用中文搜PubMed

大模型驱动的PubMed中文搜索引擎

马上搜索

文档翻译

学术文献翻译模型,支持多种主流文档格式。

立即体验