Suppr超能文献

多组学分析揭示原发性和转移性食管鳞癌的空间异质性。

Multi-omics analyses reveal spatial heterogeneity in primary and metastatic oesophageal squamous cell carcinoma.

机构信息

Department of Thoracic Surgery, the First Affiliated Hospital of Soochow University, Suzhou, China.

Institute of Thoracic Surgery, the First Affiliated Hospital of Soochow University, Suzhou, China.

出版信息

Clin Transl Med. 2023 Nov;13(11):e1493. doi: 10.1002/ctm2.1493.

Abstract

BACKGROUND

Biopsies obtained from primary oesophageal squamous cell carcinoma (ESCC) guide diagnosis and treatment. However, spatial intra-tumoral heterogeneity (ITH) influences biopsy-derived information and patient responsiveness to therapy. Here, we aimed to elucidate the spatial ITH of ESCC and matched lymph node metastasis (LN ).

METHODS

Primary tumour superficial (PT ), deep (PT ) and LN subregions of patients with locally advanced resectable ESCC were evaluated using whole-exome sequencing (WES), whole-transcriptome sequencing and spatially resolved digital spatial profiling (DSP). To validate the findings, immunohistochemistry was conducted and a single-cell transcriptomic dataset was analysed.

RESULTS

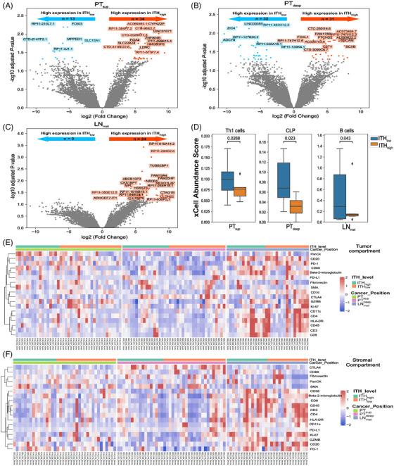
WES revealed 15.72%, 5.02% and 32.00% unique mutations in PT , PT and LN , respectively. Copy number alterations and phylogenetic trees showed spatial ITH among subregions both within and among patients. Driver mutations had a mixed intra-tumoral clonal status among subregions. Transcriptome data showed distinct differentially expressed genes among subregions. LN exhibited elevated expression of immunomodulatory genes and enriched immune cells, particularly when compared with PT (all P < .05). DSP revealed orthogonal support of bulk transcriptome results, with differences in protein and immune cell abundance between subregions in a spatial context. The integrative analysis of multi-omics data revealed complex heterogeneity in mRNA/protein levels and immune cell abundance within each subregion.

CONCLUSIONS

This study comprehensively characterised spatial ITH in ESCC, and the findings highlight the clinical significance of unbiased molecular classification based on multi-omics data and their potential to improve the understanding and management of ESCC. The current practices for tissue sampling are insufficient for guiding precision medicine for ESCC, and routine profiling of PT and/or LN should be systematically performed to obtain a more comprehensive understanding of ESCC and better inform treatment decisions.

摘要

背景

原发性食管鳞状细胞癌(ESCC)的活检可指导诊断和治疗。然而,肿瘤内空间异质性(ITH)会影响活检获得的信息和患者对治疗的反应。本研究旨在阐明 ESCC 及其匹配的淋巴结转移(LN)的空间 ITH。

方法

对局部可切除的 ESCC 患者的原发肿瘤浅层(PT)、深层(PT)和 LN 亚区进行全外显子组测序(WES)、全转录组测序和空间分辨数字空间分析(DSP)。为了验证这些发现,进行了免疫组织化学检测,并分析了单细胞转录组数据集。

结果

WES 分别在 PT 、PT 和 LN 中发现了 15.72%、5.02%和 32.00%的独特突变。拷贝数改变和系统发育树显示了亚区之间以及患者之间的空间 ITH。驱动突变在亚区之间具有混合的肿瘤内克隆状态。转录组数据显示亚区之间存在明显的差异表达基因。与 PT 相比,LN 表现出免疫调节基因的表达升高和免疫细胞的富集(均 P<0.05)。DSP 揭示了批量转录组结果的正交支持,在空间背景下,亚区之间的蛋白质和免疫细胞丰度存在差异。多组学数据的综合分析显示,每个亚区的 mRNA/蛋白质水平和免疫细胞丰度存在复杂的异质性。

结论

本研究全面描述了 ESCC 的空间 ITH,研究结果突出了基于多组学数据的无偏分子分类的临床意义,及其提高对 ESCC 的理解和管理的潜力。目前的组织取样实践不足以指导 ESCC 的精准医学,应系统地对 PT 和/或 LN 进行常规分析,以更全面地了解 ESCC,并更好地为治疗决策提供信息。

https://cdn.ncbi.nlm.nih.gov/pmc/blobs/16d6/10679972/136bd2454852/CTM2-13-e1493-g007.jpg

文献AI研究员

20分钟写一篇综述,助力文献阅读效率提升50倍。

立即体验

用中文搜PubMed

大模型驱动的PubMed中文搜索引擎

马上搜索

文档翻译

学术文献翻译模型,支持多种主流文档格式。

立即体验