Suppr超能文献

肌球蛋白 10 维持有丝分裂纺锤体双极性的作用机制。

Mechanisms underlying Myosin 10's contribution to the maintenance of mitotic spindle bipolarity.

机构信息

Cell and Developmental Biology Center, National Heart, Lung and Blood Institute, National Institutes of Health, Bethesda, MD 20892.

Department of Physiology and Cell Biology, College of Medicine, The Ohio State University, Columbus, OH 43210.

出版信息

Mol Biol Cell. 2024 Feb 1;35(2):ar14. doi: 10.1091/mbc.E23-07-0282. Epub 2023 Nov 29.

Abstract

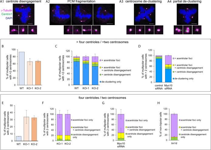
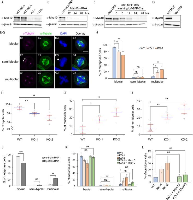
Myosin 10 (Myo10) couples microtubules and integrin-based adhesions to movement along actin filaments via its microtubule-binding MyTH4 domain and integrin-binding FERM domain, respectively. Here we show that Myo10-depleted HeLa cells and mouse embryo fibroblasts (MEFs) both exhibit a pronounced increase in the frequency of multipolar spindles. Staining of unsynchronized metaphase cells showed that the primary driver of spindle multipolarity in Myo10-depleted MEFs and in Myo10-depleted HeLa cells lacking supernumerary centrosomes is pericentriolar material (PCM) fragmentation, which creates y-tubulin-positive acentriolar foci that serve as extra spindle poles. For HeLa cells possessing supernumerary centrosomes, Myo10 depletion further accentuates spindle multipolarity by impairing the clustering of the extra spindle poles. Complementation experiments show that Myo10 must interact with both microtubules and integrins to promote PCM/pole integrity. Conversely, Myo10 only needs interact with integrins to promote supernumerary centrosome clustering. Importantly, images of metaphase Halo-Myo10 knockin cells show that the myosin localizes exclusively to the spindle and the tips of adhesive retraction fibers. We conclude that Myo10 promotes PCM/pole integrity in part by interacting with spindle microtubules, and that it promotes supernumerary centrosome clustering by supporting retraction fiber-based cell adhesion, which likely serves to anchor the microtubule-based forces driving pole focusing.

摘要

肌球蛋白 10(Myo10)通过其微管结合域 MyTH4 和整合素结合域 FERM,分别将微管和整合素基附着连接到肌动蛋白丝上的运动。在这里,我们表明,Myo10 耗尽的 HeLa 细胞和小鼠胚胎成纤维细胞(MEFs)均表现出多极纺锤体频率的明显增加。对未同步有丝分裂中期细胞的染色表明,Myo10 耗尽的 MEFs 和缺乏多余中心体的 Myo10 耗尽的 HeLa 细胞中纺锤体多极性的主要驱动因素是中心粒周围物质(PCM)的碎片化,这会产生 y-微管蛋白阳性的无中心体焦点,作为额外的纺锤体极。对于具有多余中心体的 HeLa 细胞,Myo10 的耗尽通过损害额外纺锤体极的聚类进一步加剧了纺锤体的多极性。互补实验表明,Myo10 必须与微管和整合素相互作用,以促进 PCM/极的完整性。相反,Myo10 仅需要与整合素相互作用以促进多余中心体的聚类。重要的是,中期 Halo-Myo10 敲入细胞的图像表明肌球蛋白仅定位在纺锤体和粘性回缩纤维的尖端。我们得出结论,Myo10 通过与纺锤体微管相互作用促进 PCM/极的完整性,并且通过支持基于回缩纤维的细胞附着促进多余中心体的聚类,这可能有助于锚定驱动极聚焦的基于微管的力。

https://cdn.ncbi.nlm.nih.gov/pmc/blobs/8f19/10881153/04abdf1b1a79/mbc-35-ar14-g001.jpg

文献AI研究员

20分钟写一篇综述,助力文献阅读效率提升50倍。

立即体验

用中文搜PubMed

大模型驱动的PubMed中文搜索引擎

马上搜索

文档翻译

学术文献翻译模型,支持多种主流文档格式。

立即体验