Suppr超能文献

线性 ANRIL 转录本 P14AS 通过调节 NF-κB 信号通路促进结肠癌的进展。

The linear ANRIL transcript P14AS regulates the NF-κB signaling to promote colon cancer progression.

机构信息

Department of Blood Transfusion, Beijing Hospital, National Center of Gerontology, Institute of Geriatric Medicine, Chinese Academy of Medical Sciences, Beijing, 100730, P. R. China.

出版信息

Mol Med. 2023 Dec 1;29(1):162. doi: 10.1186/s10020-023-00761-z.

Abstract

BACKGROUND

The linear long non-coding RNA P14AS has previously been reported to be dysregulated in colon cancer, but the mechanistic role that P14AS plays in colon cancer progression has yet to be clarified. Accordingly, this study was developed to explore the regulatory functions of ANRIL linear transcript-P14AS in cancer.

METHODS

The expression of P14AS, ANRIL, miR-23a-5p and their target genes were detected by quantitative real-time polymerase chain reaction (qRT-PCR) and western blot. Cell supernatants of IL6 and IL8 were measured by Enzyme linked immunosorbent (ELISA) assay. Dual-luciferase reporter assays, RNA immunoprecipitation, or pull-down assays were used to confirm the target association between miR-23a-5p and P14AS or UBE2D3. Cell proliferation and chemosensitivity of NF-κB inhibitor BAY 11-7085 were evaluated by cell counting kit 8 (CCK8).

RESULTS

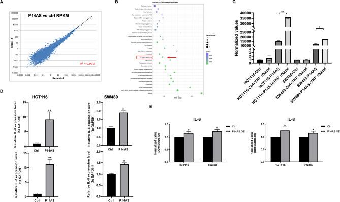
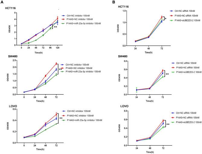
When P14AS was overexpressed in colon cancer cell lines, enhanced TNF-NF-κB signaling pathway activity was observed together with increases in IL6 and IL8 expression. The Pita, miRanda, and RNA hybrid databases revealed the ability of miR-23a-5p to interact with P14AS, while UBE2D3 was further identified as a miR-23a-5p target gene. The results of dual-luciferase reporter, RNA pull-down, and RNA immunoprecipitation experiments confirmed these direct interactions among P14AS/miR-23a-5p/UBE2D3. The degradation of IκBa mediated by UBE2D3 may contribute to enhanced NF-κB signaling in these cells. Moreover, the beneficial impact of P14AS on colon cancer cell growth was eliminated when cells were treated with miR-23a-5p inhibitors or UBE2D3 was silenced. As such, these findings strongly supported a role for the UBE2D3/IκBa/NF-κB signaling axis as a mediator of the ability of P14AS to promote colon cancer progression.

CONCLUSIONS

These data suggested a mechanism through which the linear ANRIL transcript P14AS can promote inflammation and colon cancer progression through the sequestration of miR-23a-5p and the modulation of NF-κB signaling activity, thus highlighting P14AS as a promising target for therapeutic intervention efforts.

摘要

背景

先前已有研究报道线性长非编码 RNA P14AS 在结肠癌中失调,但 P14AS 在结肠癌进展中的具体作用机制仍有待阐明。因此,本研究旨在探讨 ANRIL 线性转录物 P14AS 在癌症中的调控功能。

方法

采用实时定量聚合酶链反应(qRT-PCR)和 Western blot 检测 P14AS、ANRIL、miR-23a-5p 及其靶基因的表达。采用酶联免疫吸附(ELISA)测定 IL6 和 IL8 的细胞上清液。采用双荧光素酶报告基因检测、RNA 免疫沉淀或下拉实验证实 miR-23a-5p 与 P14AS 或 UBE2D3 的靶基因关联。采用细胞计数试剂盒 8(CCK8)评估 NF-κB 抑制剂 BAY 11-7085 的细胞增殖和化疗敏感性。

结果

当在结肠癌细胞系中过表达 P14AS 时,观察到 TNF-NF-κB 信号通路活性增强,同时 IL6 和 IL8 表达增加。Pita、miRanda 和 RNA hybrid 数据库显示 miR-23a-5p 与 P14AS 相互作用的能力,UBE2D3 被进一步鉴定为 miR-23a-5p 的靶基因。双荧光素酶报告基因、RNA 下拉和 RNA 免疫沉淀实验的结果证实了 P14AS/miR-23a-5p/UBE2D3 之间的这些直接相互作用。UBE2D3 介导的 IκBa 降解可能有助于增强这些细胞中的 NF-κB 信号。此外,当用 miR-23a-5p 抑制剂处理细胞或沉默 UBE2D3 时,P14AS 对结肠癌细胞生长的有益影响被消除。因此,这些发现强烈支持 UBE2D3/IκBa/NF-κB 信号轴作为 P14AS 促进结肠癌进展能力的介导因子的作用。

结论

这些数据表明,线性 ANRIL 转录物 P14AS 可以通过结合 miR-23a-5p 和调节 NF-κB 信号活性来促进炎症和结肠癌进展,从而突出 P14AS 作为治疗干预的有希望的靶标。

https://cdn.ncbi.nlm.nih.gov/pmc/blobs/7e46/10690983/3e8f80a94ac8/10020_2023_761_Fig1_HTML.jpg

文献AI研究员

20分钟写一篇综述,助力文献阅读效率提升50倍。

立即体验

用中文搜PubMed

大模型驱动的PubMed中文搜索引擎

马上搜索

文档翻译

学术文献翻译模型,支持多种主流文档格式。

立即体验