Suppr超能文献

衰老治疗药物治疗可改善化疗引起的恶病质。

Senotherapeutic drug treatment ameliorates chemotherapy-induced cachexia.

机构信息

Robert and Arlene Kogod Center on Aging, and.

Department of Physical Medicine and Rehabilitation, Mayo Clinic, Rochester, Minnesota, USA.

出版信息

JCI Insight. 2024 Jan 23;9(2):e169512. doi: 10.1172/jci.insight.169512.

Abstract

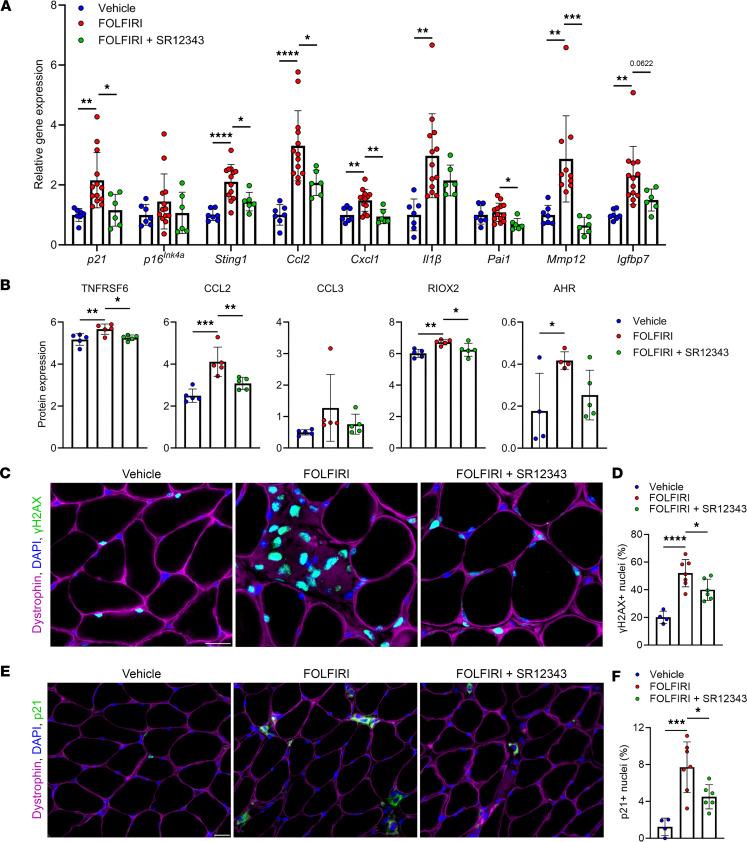
Cachexia is a debilitating skeletal muscle wasting condition for which we currently lack effective treatments. In the context of cancer, certain chemotherapeutics cause DNA damage and cellular senescence. Senescent cells exhibit chronic activation of the transcription factor NF-κB, a known mediator of the proinflammatory senescence-associated secretory phenotype (SASP) and skeletal muscle atrophy. Thus, targeting NF-κB represents a logical therapeutic strategy to alleviate unintended consequences of genotoxic drugs. Herein, we show that treatment with the IKK/NF-κB inhibitor SR12343 during a course of chemotherapy reduces markers of cellular senescence and the SASP in liver, skeletal muscle, and circulation and, correspondingly, attenuates features of skeletal muscle pathology. Lastly, we demonstrate that SR12343 mitigates chemotherapy-induced reductions in body weight, lean mass, fat mass, and muscle strength. These findings support senescent cells as a promising druggable target to counteract the SASP and skeletal muscle wasting in the context of chemotherapy.

摘要

恶病质是一种使人衰弱的骨骼肌消耗症,目前我们缺乏有效的治疗方法。在癌症的背景下,某些化疗药物会导致 DNA 损伤和细胞衰老。衰老细胞表现出转录因子 NF-κB 的慢性激活,NF-κB 是炎症性衰老相关分泌表型 (SASP) 和骨骼肌萎缩的已知介质。因此,靶向 NF-κB 代表了一种减轻遗传毒性药物意外后果的合理治疗策略。在此,我们表明在化疗过程中使用 IKK/NF-κB 抑制剂 SR12343 治疗可降低肝脏、骨骼肌和循环中的细胞衰老标志物和 SASP,相应地,减轻骨骼肌病理特征。最后,我们证明 SR12343 可减轻化疗引起的体重、瘦体重、脂肪量和肌肉力量减少。这些发现支持衰老细胞作为一种有前途的可药物治疗靶点,以对抗化疗中 SASP 和骨骼肌消耗。

https://cdn.ncbi.nlm.nih.gov/pmc/blobs/480d/10906225/5fddb9f7c71a/jciinsight-9-169512-g044.jpg

文献AI研究员

20分钟写一篇综述,助力文献阅读效率提升50倍。

立即体验

用中文搜PubMed

大模型驱动的PubMed中文搜索引擎

马上搜索

文档翻译

学术文献翻译模型,支持多种主流文档格式。

立即体验