Suppr超能文献

p300 诱导的组蛋白乳酰化促进成骨细胞分化。

Lactate-induced histone lactylation by p300 promotes osteoblast differentiation.

机构信息

Department of Biochemistry, School of Dentistry, Showa University, Tokyo, Japan.

Department of Orthodontics, School of Dentistry, Showa University, Tokyo, Japan.

出版信息

PLoS One. 2023 Dec 5;18(12):e0293676. doi: 10.1371/journal.pone.0293676. eCollection 2023.

Abstract

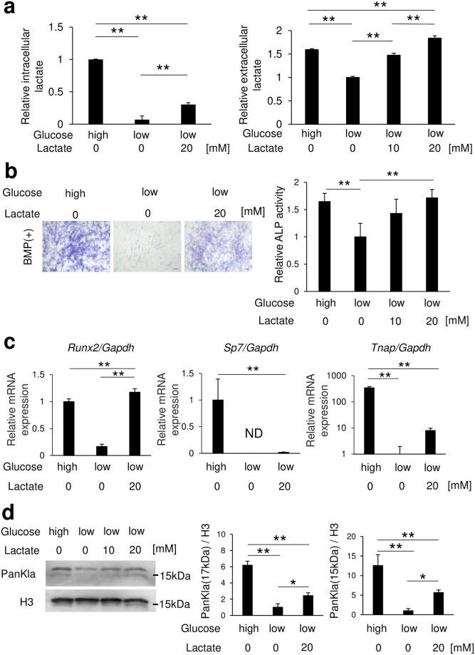
Lactate, which is synthesized as an end product by lactate dehydrogenase A (LDHA) from pyruvate during anaerobic glycolysis, has attracted attention for its energy metabolism and oxidant effects. A novel histone modification-mediated gene regulation mechanism termed lactylation by lactate was recently discovered. The present study examined the involvement of histone lactylation in undifferentiated cells that underwent differentiation into osteoblasts. C2C12 cells cultured in medium with a high glucose content (4500 mg/L) showed increases in marker genes (Runx2, Sp7, Tnap) indicating BMP-2-induced osteoblast differentiation and ALP staining activity, as well as histone lactylation as compared to those cultured in medium with a low glucose content (900 mg/L). Furthermore, C2C12 cells stimulated with the LDH inhibitor oxamate had reduced levels of BMP-2-induced osteoblast differentiation and histone lactylation, while addition of lactate to C2C12 cells cultured in low glucose medium resulted in partial restoration of osteoblast differentiation and histone lactylation. These results indicate that lactate synthesized by LDHA during glucose metabolism is important for osteoblast differentiation of C2C12 cells induced by BMP-2. Additionally, silencing of p300, a possible modifier of histone lactylation, also inhibited osteoblast differentiation and reduced histone lactylation. Together, these findings suggest a role of histone lactylation in promotion of undifferentiated cells to undergo differentiation into osteoblasts.

摘要

乳酸是由乳酸脱氢酶 A(LDHA)从丙酮酸在无氧糖酵解中合成的终产物,因其能量代谢和氧化作用而受到关注。最近发现了一种新的组蛋白修饰介导的基因调控机制,称为乳酸的乳酰化作用。本研究探讨了组蛋白乳酰化作用在未分化细胞向成骨细胞分化过程中的参与情况。与在低糖含量(900mg/L)培养基中培养的细胞相比,在高糖含量(4500mg/L)培养基中培养的 C2C12 细胞中,标志基因(Runx2、Sp7、Tnap)的表达增加,表明 BMP-2 诱导的成骨细胞分化和碱性磷酸酶染色活性增加,以及组蛋白乳酰化作用增加。此外,用 LDH 抑制剂氧代甲酰胺刺激 C2C12 细胞,会降低 BMP-2 诱导的成骨细胞分化和组蛋白乳酰化作用,而向低糖培养基中培养的 C2C12 细胞中添加乳酸则会部分恢复成骨细胞分化和组蛋白乳酰化作用。这些结果表明,LDHA 在葡萄糖代谢过程中合成的乳酸对于 BMP-2 诱导的 C2C12 细胞成骨细胞分化是重要的。此外,沉默组蛋白乳酰化作用的可能修饰物 p300,也抑制了成骨细胞分化并减少了组蛋白乳酰化作用。总之,这些发现表明组蛋白乳酰化作用在促进未分化细胞向成骨细胞分化中起作用。

https://cdn.ncbi.nlm.nih.gov/pmc/blobs/a6dd/10697613/b307a4fb86cc/pone.0293676.g001.jpg

文献AI研究员

20分钟写一篇综述,助力文献阅读效率提升50倍。

立即体验

用中文搜PubMed

大模型驱动的PubMed中文搜索引擎

马上搜索

文档翻译

学术文献翻译模型,支持多种主流文档格式。

立即体验