Suppr超能文献

三维肿瘤球体中的巨噬细胞浸润,以重现 TME 并揭示癌细胞和巨噬细胞之间的相互作用,从而调节化疗药物的疗效。

Macrophage infiltration in 3D cancer spheroids to recapitulate the TME and unveil interactions within cancer cells and macrophages to modulate chemotherapeutic drug efficacy.

机构信息

Department of Biochemistry, All India Institute of Medical Sciences, New Delhi, 110029, India.

出版信息

BMC Cancer. 2023 Dec 7;23(1):1201. doi: 10.1186/s12885-023-11674-9.

Abstract

BACKGROUND

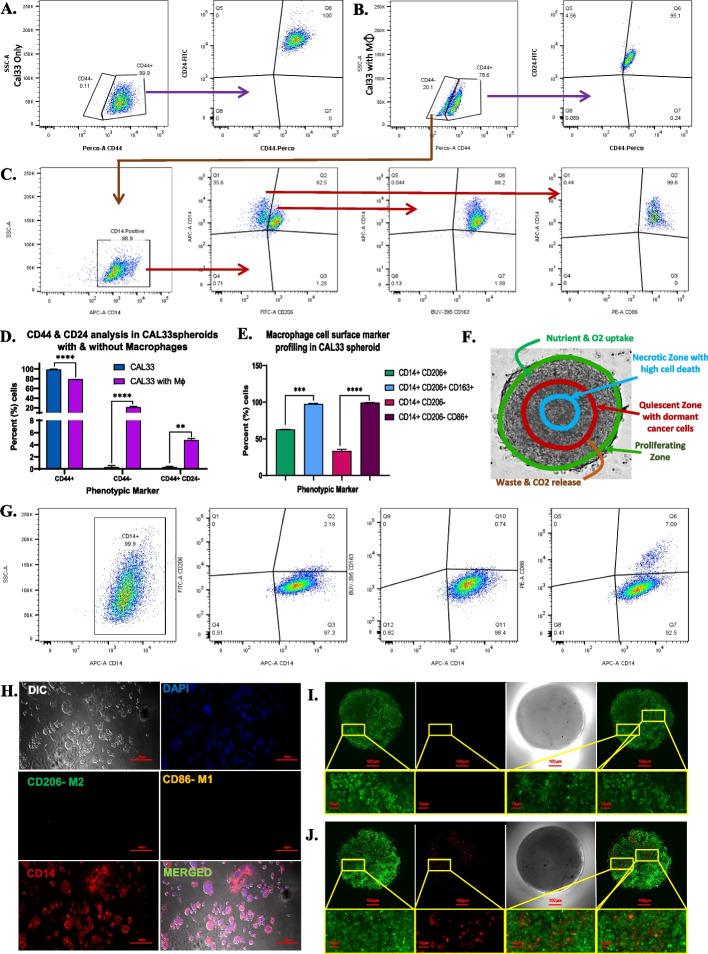
Recapitulating the tumor microenvironment (TME) in vitro remains a major hurdle in cancer research. In recent years, there have been significant strides in this area, particularly with the emergence of 3D spheroids as a model system for drug screening and therapeutics development for solid tumors. However, incorporating macrophages into these spheroid cultures poses specific challenges due to the intricate interactions between macrophages and cancer cells.

METHODS

To address this issue, in this study, we established a reproducible healthy multicellular 3D spheroid culture with macrophage infiltrates in order to mimic the TME and modulate the drug's efficacy on cancer cells in the presence of macrophages. A 3D spheroid was established using the human cancer cell line CAL33 and THP1 cell derived M0 macrophages were used as a source of macrophages. Cellular parameters including tumour metabolism, health, and mitochondrial mass were analysed in order to establish ideal conditions. To modulate the interaction of cancer cells with macrophage the ROS, NO, and HO levels, in addition to M1 and M2 macrophage phenotypic markers, were analyzed. To understand the crosstalk between cancer cells and macrophages for ECM degradation, HSP70, HIF1α and cysteine proteases were examined in spheroids using western blotting and qPCR.

RESULTS

The spheroids with macrophage infiltrates exhibited key features of solid tumors, including cellular heterogeneity, metabolic changes, nutrient gradients, ROS emission, and the interplay between HIF1α and HSP70 for upregulation of ECM degradading enzymes. Our results demonstrate that tumor cells exhibit a metabolic shift in the presence of macrophages. Additionally, we have observed a shift in the polarity of M0 macrophages towards tumor-associated macrophages (TAMs) in response to cancer cells in spheroids. Results also demonstrate the involvement of macrophages in regulating HIF-1α, HSP70, and ECM degradation cysteine proteases enzymes.

CONCLUSIONS

This study has significant implications for cancer therapy as it sheds light on the intricate interaction between tumor cells and their surrounding macrophages. Additionally, our 3D spheroid model can aid in drug screening and enhance the predictive accuracy of preclinical studies. The strength of our study lies in the comprehensive characterization of the multicellular 3D spheroid model, which closely mimics the TME.

摘要

背景

在体外重现肿瘤微环境(TME)仍然是癌症研究的主要障碍。近年来,在这一领域取得了重大进展,特别是 3D 球体作为筛选药物和开发实体瘤治疗方法的模型系统的出现。然而,由于巨噬细胞与癌细胞之间的复杂相互作用,将巨噬细胞纳入这些球体培养物中存在特定的挑战。

方法

为了解决这个问题,在本研究中,我们建立了一种可重复的健康多细胞 3D 球体培养物,其中有巨噬细胞浸润,以模拟 TME,并在存在巨噬细胞的情况下调节药物对癌细胞的疗效。使用人癌细胞系 CAL33 建立 3D 球体,并用 THP1 细胞衍生的 M0 巨噬细胞作为巨噬细胞的来源。分析了包括肿瘤代谢、健康和线粒体质量在内的细胞参数,以建立理想的条件。为了调节癌细胞与巨噬细胞的相互作用,分析了 ROS、NO 和 HO 水平以及 M1 和 M2 巨噬细胞表型标志物。为了了解癌细胞与巨噬细胞之间用于 ECM 降解的细胞信号转导,使用 Western blot 和 qPCR 检查了球体中的 HSP70、HIF1α 和半胱氨酸蛋白酶。

结果

有巨噬细胞浸润的球体表现出实体瘤的关键特征,包括细胞异质性、代谢变化、营养梯度、ROS 发射以及 HIF1α 和 HSP70 之间的相互作用,用于上调 ECM 降解酶。我们的结果表明,在巨噬细胞存在的情况下,肿瘤细胞表现出代谢转变。此外,我们观察到在球体中的癌细胞存在下,M0 巨噬细胞向肿瘤相关巨噬细胞(TAMs)的极性发生转变。结果还表明,巨噬细胞参与调节 HIF-1α、HSP70 和 ECM 降解半胱氨酸蛋白酶。

结论

这项研究对癌症治疗具有重要意义,因为它揭示了肿瘤细胞与其周围巨噬细胞之间的复杂相互作用。此外,我们的 3D 球体模型可以帮助进行药物筛选并提高临床前研究的预测准确性。我们的研究的优势在于对接近 TME 的多细胞 3D 球体模型进行全面表征。

https://cdn.ncbi.nlm.nih.gov/pmc/blobs/93be/10701966/0e789b006a3e/12885_2023_11674_Fig1_HTML.jpg

文献AI研究员

20分钟写一篇综述,助力文献阅读效率提升50倍。

立即体验

用中文搜PubMed

大模型驱动的PubMed中文搜索引擎

马上搜索

文档翻译

学术文献翻译模型,支持多种主流文档格式。

立即体验