Suppr超能文献

肝细胞中 Gp78 的缺失通过抑制 ACSL4 介导的铁死亡缓解肝脏缺血再灌注损伤。

Gp78 deficiency in hepatocytes alleviates hepatic ischemia-reperfusion injury via suppressing ACSL4-mediated ferroptosis.

机构信息

Zhejiang University School of Medicine, Hangzhou, 310058, China.

NHC Key Laboratory of Combined Multi-organ Transplantation, Hangzhou, 310003, China.

出版信息

Cell Death Dis. 2023 Dec 8;14(12):810. doi: 10.1038/s41419-023-06294-x.

Abstract

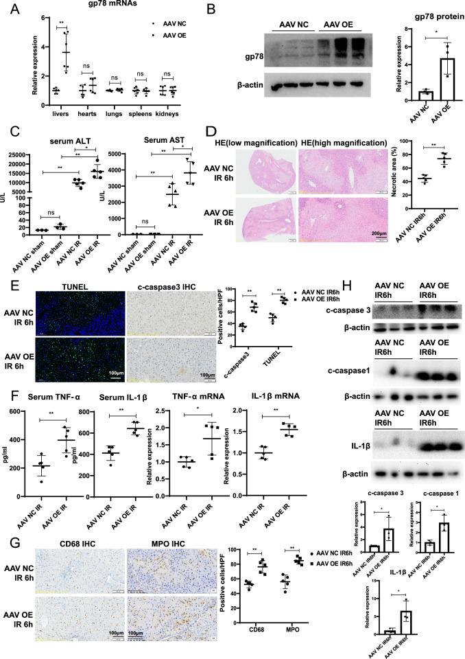
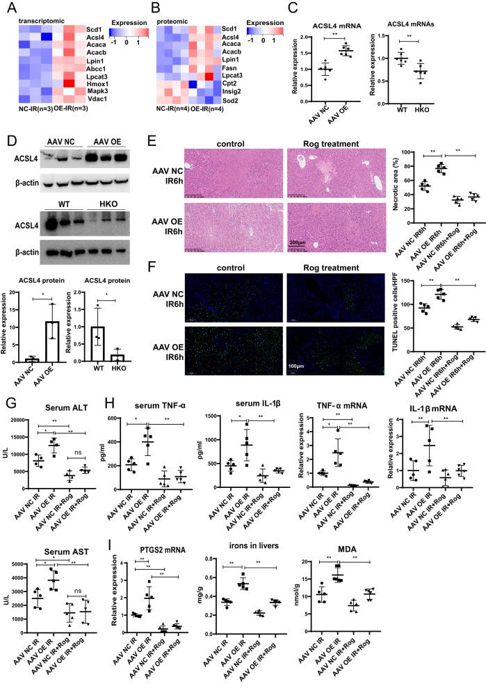
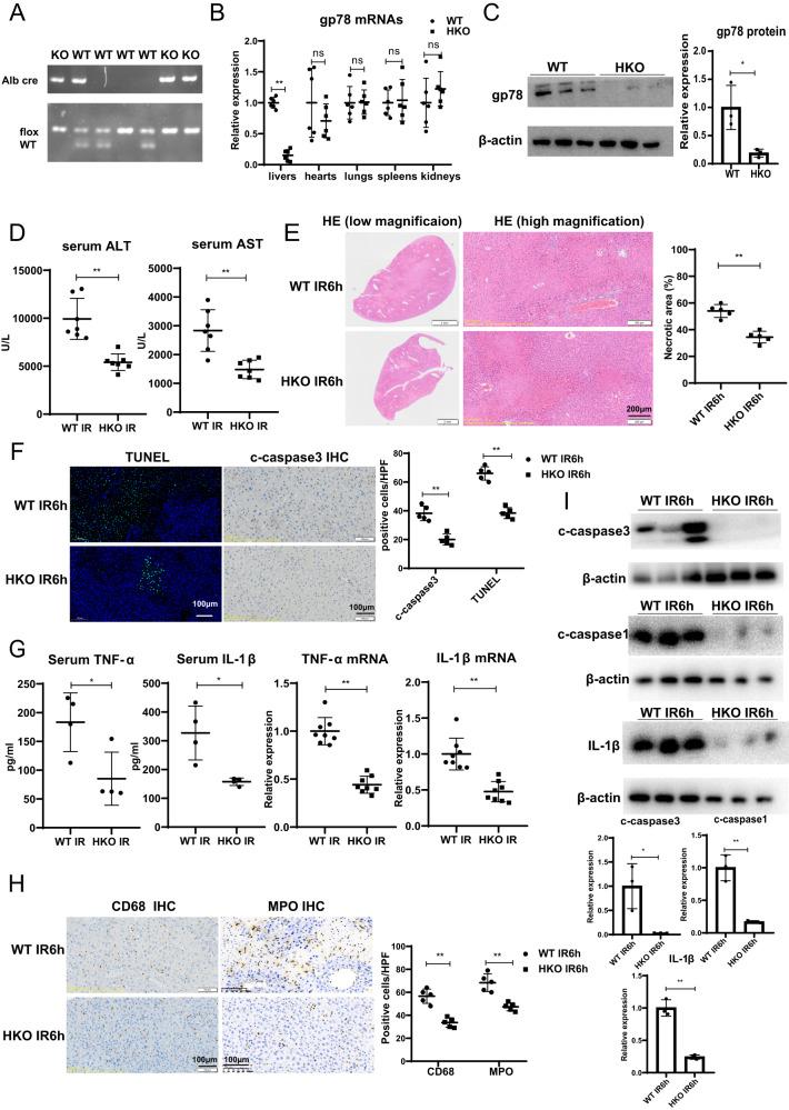
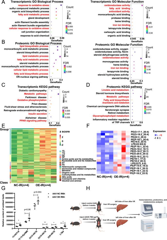
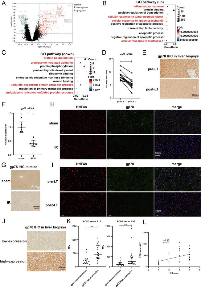
Ferroptosis, which is driven by iron-dependent lipid peroxidation, plays an essential role in liver ischemia-reperfusion injury (IRI) during liver transplantation (LT). Gp78, an E3 ligase, has been implicated in lipid metabolism and inflammation. However, its role in liver IRI and ferroptosis remains unknown. Here, hepatocyte-specific gp78 knockout (HKO) or overexpressed (OE) mice were generated to examine the effect of gp78 on liver IRI, and a multi-omics approach (transcriptomics, proteomics, and metabolomics) was performed to explore the potential mechanism. Gp78 expression decreased after reperfusion in LT patients and mice with IRI, and gp78 expression was positively correlated with liver damage. Gp78 absence from hepatocytes alleviated liver damage in mice with IRI, ameliorating inflammation. However, mice with hepatic gp78 overexpression showed the opposite phenotype. Mechanistically, gp78 overexpression disturbed lipid homeostasis, remodeling polyunsaturated fatty acid (PUFA) metabolism, causing oxidized lipids accumulation and ferroptosis, partly by promoting ACSL4 expression. Chemical inhibition of ferroptosis or ACSL4 abrogated the effects of gp78 on ferroptosis and liver IRI. Our findings reveal a role of gp78 in liver IRI pathogenesis and uncover a mechanism by which gp78 promotes hepatocyte ferroptosis by ACSL4, suggesting the gp78-ACSL4 axis as a feasible target for the treatment of IRI-associated liver damage.

摘要

铁死亡是一种由铁依赖性脂质过氧化驱动的细胞死亡方式,在肝移植(LT)过程中的肝脏缺血再灌注损伤(IRI)中发挥着重要作用。E3 连接酶 Gp78 参与脂质代谢和炎症反应。然而,其在肝脏 IRI 和铁死亡中的作用尚不清楚。本研究构建了肝细胞特异性 Gp78 敲除(HKO)或过表达(OE)小鼠,以研究 Gp78 对肝脏 IRI 的影响,并采用多组学方法(转录组学、蛋白质组学和代谢组学)探讨其潜在机制。LT 患者和 IRI 小鼠再灌注后 Gp78 表达降低,且 Gp78 表达与肝损伤呈正相关。肝细胞中 Gp78 的缺失减轻了 IRI 小鼠的肝损伤,改善了炎症反应。然而,肝脏中 Gp78 过表达的小鼠则表现出相反的表型。机制上,Gp78 过表达扰乱了脂质稳态,重塑多不饱和脂肪酸(PUFA)代谢,导致氧化脂质积累和铁死亡,部分是通过促进 ACSL4 表达实现的。铁死亡或 ACSL4 的化学抑制消除了 Gp78 对铁死亡和肝脏 IRI 的影响。本研究揭示了 Gp78 在肝脏 IRI 发病机制中的作用,并揭示了 Gp78 通过 ACSL4 促进肝细胞铁死亡的机制,提示 Gp78-ACSL4 轴可能成为治疗与 IRI 相关的肝损伤的可行靶点。

https://cdn.ncbi.nlm.nih.gov/pmc/blobs/1d02/10709349/aaaf7f6ed9e2/41419_2023_6294_Fig1_HTML.jpg

文献AI研究员

20分钟写一篇综述,助力文献阅读效率提升50倍。

立即体验

用中文搜PubMed

大模型驱动的PubMed中文搜索引擎

马上搜索

文档翻译

学术文献翻译模型,支持多种主流文档格式。

立即体验