Suppr超能文献

钙库操纵性钙内流增加成年大鼠心房和心室肌细胞核内钙。

Store-Operated Calcium Entry Increases Nuclear Calcium in Adult Rat Atrial and Ventricular Cardiomyocytes.

机构信息

Institute for Pharmacology and Clinical Pharmacy, Biochemical and Pharmacological Centre (BPC) Marburg, University of Marburg, Karl-von-Frisch-Str. 2 K|03, 35043 Marburg, Germany.

Department of Pharmacology and Clinical Pharmacology and Therapeutics, Medical University of Varna, Varna 9002, 55 Marin Drinov str., Bulgaria.

出版信息

Cells. 2023 Nov 23;12(23):2690. doi: 10.3390/cells12232690.

Abstract

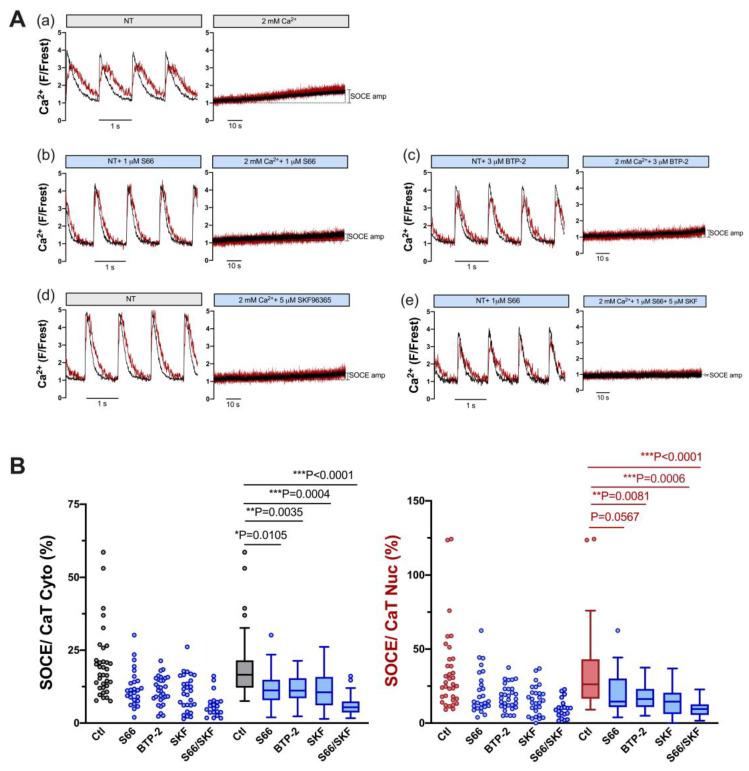
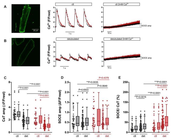
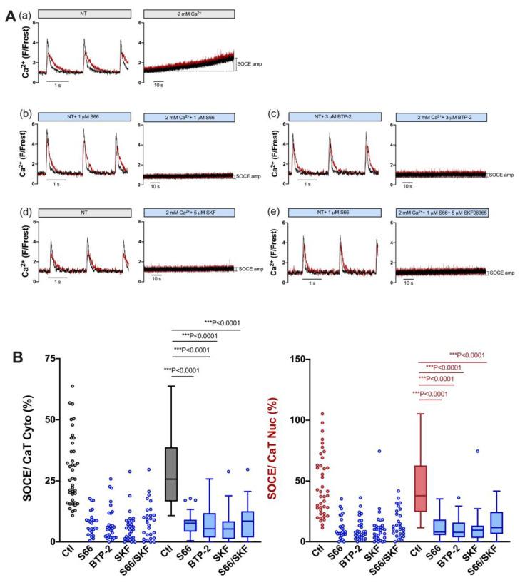
Store-operated calcium entry (SOCE) in cardiomyocytes may be involved in cardiac remodeling, but the underlying mechanisms remain elusive. We hypothesized that SOCE may increase nuclear calcium, which alters gene expression via calcium/calmodulin-dependent enzyme signaling, and elucidated the underlying cellular mechanisms. An experimental protocol was established in isolated adult rat cardiomyocytes to elicit SOCE by re-addition of calcium following complete depletion of sarcoplasmic reticulum (SR) calcium and to quantify SOCE in relation to the electrically stimulated calcium transient (CaT) measured in the same cell before SR depletion. Using confocal imaging, calcium changes were recorded simultaneously in the cytosol and in the nucleus of the cell. In ventricular myocytes, SOCE was observed in the cytosol and nucleus amounting to ≈15% and ≈25% of the respective CaT. There was a linear correlation between the SOCE-mediated calcium increase in the cytosol and nucleus. Inhibitors of TRPC or Orai channels reduced SOCE by ≈33-67%, whereas detubulation did not. In atrial myocytes, SOCE with similar characteristics was observed in the cytosol and nucleus. However, the SOCE amplitudes in atrial myocytes were ≈two-fold larger than in ventricular myocytes, and this was associated with ≈1.4- to 3.6-fold larger expression of putative SOCE proteins (TRPC1, 3, 6, and STIM1) in atrial tissue. The results indicated that SOCE in atrial and ventricular myocytes is able to cause robust calcium increases in the nucleus and that both TRPC and Orai channels may contribute to SOCE in adult cardiomyocytes.

摘要

心肌细胞中的储存操作钙内流(SOCE)可能参与心脏重构,但潜在机制仍不清楚。我们假设 SOCE 可能会增加核内钙,通过钙/钙调蛋白依赖性酶信号转导改变基因表达,并阐明潜在的细胞机制。在分离的成年大鼠心肌细胞中建立了一个实验方案,通过在肌浆网(SR)钙完全耗竭后重新添加钙来引发 SOCE,并在同一细胞中测量 SR 耗竭前电刺激钙瞬变(CaT)的同时定量 SOCE。使用共聚焦成像,同时记录细胞质和细胞核中的钙变化。在心室肌细胞中,在细胞质和细胞核中观察到 SOCE,分别约占相应 CaT 的 15%和 25%。SOCE 介导的细胞质和细胞核中钙增加之间存在线性相关性。TRPC 或 Orai 通道抑制剂将 SOCE 降低约 33-67%,而脱管则不会。在心房肌细胞中,在细胞质和细胞核中观察到具有相似特征的 SOCE。然而,心房肌细胞中的 SOCE 幅度约为心室肌细胞的两倍大,这与心房组织中假定的 SOCE 蛋白(TRPC1、3、6 和 STIM1)的表达增加约 1.4-3.6 倍相关。结果表明,心房和心室肌细胞中的 SOCE 能够在细胞核中引起强烈的钙增加,并且 TRPC 和 Orai 通道都可能对成年心肌细胞中的 SOCE 有贡献。

https://cdn.ncbi.nlm.nih.gov/pmc/blobs/707b/10705675/e80cc3ec73aa/cells-12-02690-g001.jpg

文献AI研究员

20分钟写一篇综述,助力文献阅读效率提升50倍。

立即体验

用中文搜PubMed

大模型驱动的PubMed中文搜索引擎

马上搜索

文档翻译

学术文献翻译模型,支持多种主流文档格式。

立即体验