Suppr超能文献

香桃木精油对人乳腺癌细胞的细胞毒性作用。

Cytotoxic Effect Induced by Sicilian Oregano Essential Oil in Human Breast Cancer Cells.

机构信息

Department of Biomedicine, Neurosciences and Advanced Diagnostics (BIND), Institute of Biochemistry, University of Palermo, Via del Vespro 129, 90127 Palermo, Italy.

Department of Agricultural, Food and Forest Sciences, University of Palermo, Viale delle Scienze, 90128 Palermo, Italy.

出版信息

Cells. 2023 Nov 29;12(23):2733. doi: 10.3390/cells12232733.

Abstract

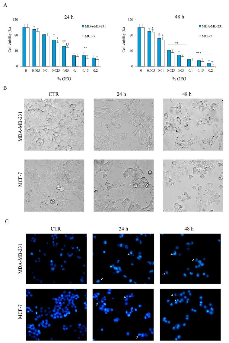
L. is an aromatic plant that exerts antibacterial, antioxidant, anti-inflammatory, and antitumor activities, mainly due to its essential oil (EO) content. In this study, we investigated the possible mechanism underlying the in vitro antitumor activity of EO extracted by hydrodistillation of dried flowers and leaves of L. grown in Sicily (Italy) in MDA-MB-231 and MCF-7 breast cancer cell lines. Gas chromatography-mass spectrometry analysis of Oregano essential oil (OEO) composition highlighted the presence of twenty-six major phytocompounds, such as -cymene, -terpinene, and thymoquinone -acetanisole. OEO possesses strong antioxidant capacity, as demonstrated by the DPPH test. Our studies provided evidence that OEO reduces the viability of both MCF-7 and MDA-MB-231 cells. The cytotoxic effect of OEO on breast cancer cells was partially counteracted by the addition of z-VAD-fmk, a general caspase inhibitor. Caspases and mitochondrial dysfunction appeared to be involved in the OEO-induced death mechanism. Western blotting analysis showed that OEO-induced activation of pro-caspases-9 and -3 and fragmentation of PARP decreased the levels of Bcl-2 and Bcl-xL while increasing those of Bax and VDAC. In addition, fluorescence microscopy and cytofluorimetric analysis showed that OEO induces a loss of mitochondrial membrane potential in both cell lines. Furthermore, we tested the effects of -cymene, γ-terpinene, thymoquinone, and p-acetanisole, which are the main components of OEO. Our findings highlighted that the effect of OEO on MDA-MB-231 and MCF-7 cells appears to be mainly due to the combination of different constituents of OEO, providing evidence of the potential use of OEO for breast cancer treatment.

摘要

L. 是一种芳香植物,具有抗菌、抗氧化、抗炎和抗肿瘤活性,主要归因于其精油(EO)含量。在这项研究中,我们研究了通过水蒸气蒸馏法从西西里岛(意大利)种植的 L. 的干花和叶中提取的 EO 在 MDA-MB-231 和 MCF-7 乳腺癌细胞系中的体外抗肿瘤活性的可能机制。气相色谱-质谱分析表明,Oregano 精油(OEO)的组成含有二十六种主要的植物化合物,如 - 香芹烯、- 松油烯和百里醌 - 乙氧基苯。OEO 具有很强的抗氧化能力,这一点可以通过 DPPH 测试来证明。我们的研究表明,OEO 降低了 MCF-7 和 MDA-MB-231 细胞的活力。添加广谱半胱天冬酶抑制剂 z-VAD-fmk 部分抵消了 OEO 对乳腺癌细胞的细胞毒性作用。半胱天冬酶和线粒体功能障碍似乎参与了 OEO 诱导的死亡机制。Western blot 分析表明,OEO 诱导的前半胱天冬酶-9 和 -3 的激活和 PARP 的片段化降低了 Bcl-2 和 Bcl-xL 的水平,同时增加了 Bax 和 VDAC 的水平。此外,荧光显微镜和细胞荧光分析表明,OEO 诱导两种细胞系中线粒体膜电位的丧失。此外,我们测试了 - 香芹烯、γ-松油烯、百里醌和对乙氧基苯,它们是 OEO 的主要成分。我们的研究结果表明,OEO 对 MDA-MB-231 和 MCF-7 细胞的作用似乎主要归因于 OEO 不同成分的组合,为 OEO 用于乳腺癌治疗提供了证据。

https://cdn.ncbi.nlm.nih.gov/pmc/blobs/f3f8/10706043/872b0bbe1ca8/cells-12-02733-g001.jpg

文献AI研究员

20分钟写一篇综述,助力文献阅读效率提升50倍。

立即体验

用中文搜PubMed

大模型驱动的PubMed中文搜索引擎

马上搜索

文档翻译

学术文献翻译模型,支持多种主流文档格式。

立即体验