Suppr超能文献

- 介导卵泡发育的长链非编码 RNA 刺激因子通过 miR-202-3p 轴抑制颗粒细胞凋亡并调节性成熟。

-Mediated lncRNA Stimulatory Factor of Follicular Development to Inhibit the Apoptosis of Granulosa Cells and Regulate Sexual Maturity through miR-202-3p- Axis.

机构信息

Guangdong Laboratory of Lingnan Modern Agriculture, National Engineering Research Center for Breeding Swine Industry, State Key Laboratory of Swine and Poultry Breeding Industry, Guangdong Provincial Key Laboratory of Agro-Animal Genomics and Molecular Breeding, College of Animal Science, South China Agricultural University, Guangzhou 510642, China.

出版信息

Cells. 2023 Nov 29;12(23):2734. doi: 10.3390/cells12232734.

Abstract

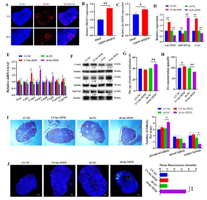
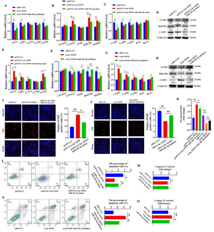
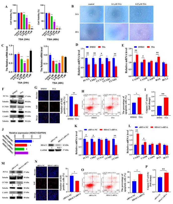
Abnormal sexual maturity exhibits significant detrimental effects on adult health outcomes, and previous studies have indicated that targeting histone acetylation might serve as a potential therapeutic approach to regulate sexual maturity. However, the mechanisms that account for it remain to be further elucidated. Using the mouse model, we showed that Trichostatin A (TSA), a histone deacetylase (HDAC) inhibitor, downregulated the protein level of Hdac1 in ovaries to promote the apoptosis of granulosa cells (GCs), and thus arrested follicular development and delayed sexual maturity. Using porcine GCs as a cell model, a novel sexual maturity-associated lncRNA, which was named as the stimulatory factor of follicular development (), transcribed from mitochondrion and mediated by , was identified using RNA sequencing. Mechanistically, knockdown significantly reduced the H3K27ac level at the -953/-661 region of to epigenetically inhibit its transcription. knockdown released miR-202-3p to reduce the expression of cyclooxygenase 1 (), an essential rate-limited enzyme involved in prostaglandin synthesis. This reduction inhibited the proliferation and secretion of 17β-estradiol (E2) while promoting the apoptosis of GCs. Consequently, follicular development was arrested and sexual maturity was delayed. Taken together, knockdown-mediated downregulation promoted the apoptosis of GCs through the miR-202-3p- axis and lead to delayed sexual maturity. Our findings reveal a novel regulatory network modulated by , and -mediated may be a promising new therapeutic target to treat delayed sexual maturity.

摘要

性成熟异常对成年健康结果有显著的不利影响,先前的研究表明,靶向组蛋白乙酰化可能是调节性成熟的一种潜在治疗方法。然而,其机制仍有待进一步阐明。我们使用小鼠模型表明,组蛋白去乙酰化酶(HDAC)抑制剂 Trichostatin A(TSA)下调卵巢中 Hdac1 的蛋白水平,促进颗粒细胞(GCs)凋亡,从而阻止卵泡发育并延迟性成熟。使用猪 GCs 作为细胞模型,通过 RNA 测序鉴定了一种新型与性成熟相关的长非编码 RNA,命名为卵泡发育刺激因子()。机制上, 敲低显著降低了 -953/-661 区域的 H3K27ac 水平,从而表观遗传抑制其转录。 敲低释放 miR-202-3p 以降低参与前列腺素合成的必需限速酶环氧化酶 1()的表达。这种减少抑制了 GCs 的增殖和 17β-雌二醇(E2)的分泌,同时促进了 GCs 的凋亡。因此,卵泡发育受阻,性成熟延迟。总之, 敲低介导的 下调通过 miR-202-3p 轴促进 GCs 凋亡,导致性成熟延迟。我们的发现揭示了一个由 调节的新型调控网络, -介导的 可能是治疗性成熟延迟的有前途的新治疗靶点。

https://cdn.ncbi.nlm.nih.gov/pmc/blobs/2fc9/10706290/fe2935cc0aa0/cells-12-02734-g001.jpg

文献AI研究员

20分钟写一篇综述,助力文献阅读效率提升50倍。

立即体验

用中文搜PubMed

大模型驱动的PubMed中文搜索引擎

马上搜索

文档翻译

学术文献翻译模型,支持多种主流文档格式。

立即体验