Suppr超能文献

原发性渗出性淋巴瘤细胞中的HSP110抑制:一个分子,多个促生存靶点

HSP110 Inhibition in Primary Effusion Lymphoma Cells: One Molecule, Many Pro-Survival Targets.

作者信息

Gonnella Roberta, Zarrella Roberta, Di Crosta Michele, Benedetti Rossella, Arena Andrea, Santarelli Roberta, Gilardini Montani Maria Saveria, D'Orazi Gabriella, Cirone Mara

机构信息

Department of Experimental Medicine, Sapienza University of Rome, Viale Regina Elena 324, 00161 Rome, Italy.

Department of Neurosciences, Imaging and Clinical Sciences, University G. d'Annunzio, 00131 Chieti, Italy.

出版信息

Cancers (Basel). 2023 Nov 29;15(23):5651. doi: 10.3390/cancers15235651.

Abstract

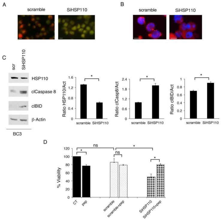
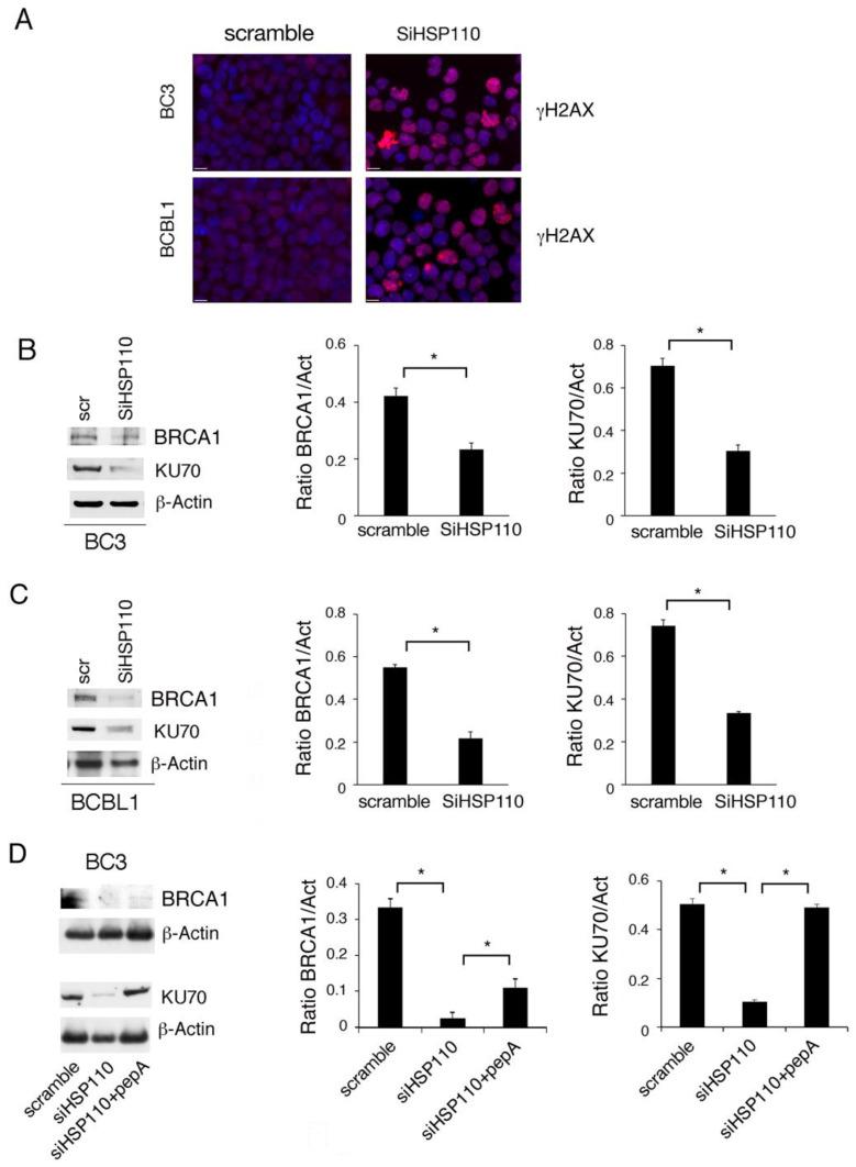
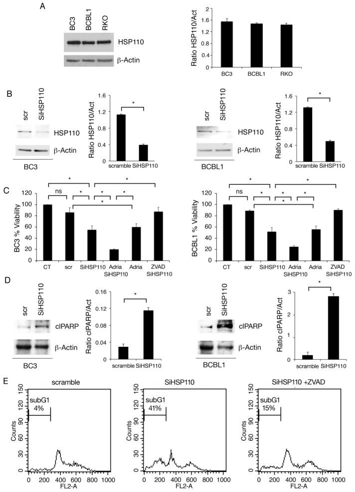
Heat shock proteins (HSPs) are highly expressed in cancer cells and represent a promising target in anti-cancer therapy. In this study, we investigated for the first time the expression of high-molecular-weight HSP110, belonging to the HSP70 family of proteins, in Primary Effusion Lymphoma (PEL) and explored its role in their survival. This is a rare lymphoma associated with KSHV, for which an effective therapy remains to be discovered. The results obtained from this study suggest that targeting HSP110 could be a very promising strategy against PEL, as its silencing induced lysosomal membrane permeabilization, the cleavage of BID, caspase 8 activation, downregulated c-Myc, and strongly impaired the HR and NHEJ DNA repair pathways, leading to apoptotic cell death. Since chemical inhibitors of this HSP are not commercially available yet, this study encourages a more intense search in this direction in order to discover a new potential treatment that is effective against this and likely other B cell lymphomas that are known to overexpress HSP110.

摘要

热休克蛋白(HSPs)在癌细胞中高度表达,是抗癌治疗中一个有前景的靶点。在本研究中,我们首次调查了属于HSP70蛋白家族的高分子量HSP110在原发性渗出性淋巴瘤(PEL)中的表达,并探讨了其在细胞存活中的作用。这是一种与卡波西肉瘤相关疱疹病毒(KSHV)相关的罕见淋巴瘤,尚未发现有效的治疗方法。本研究结果表明,靶向HSP110可能是一种非常有前景的抗PEL策略,因为其沉默可诱导溶酶体膜通透性增加、BID裂解、半胱天冬酶8激活、c-Myc下调,并严重损害同源重组(HR)和非同源末端连接(NHEJ)DNA修复途径,导致细胞凋亡。由于这种热休克蛋白的化学抑制剂尚未商业化,本研究鼓励在这一方向上进行更深入的探索,以发现一种对这种淋巴瘤以及其他已知过表达HSP110的B细胞淋巴瘤有效的新潜在治疗方法。

https://cdn.ncbi.nlm.nih.gov/pmc/blobs/9764/10705194/fd073bec8866/cancers-15-05651-g001.jpg

文献AI研究员

20分钟写一篇综述,助力文献阅读效率提升50倍。

立即体验

用中文搜PubMed

大模型驱动的PubMed中文搜索引擎

马上搜索

文档翻译

学术文献翻译模型,支持多种主流文档格式。

立即体验