Suppr超能文献

多糖通过抑制核因子-κB/信号转导和转录激活因子 3 介导的炎症反应缓解高血脂症状。

Polysaccharide Alleviates Hyperlipidemia Symptoms via Inhibition of Nuclear Factor-κB/Signal Transducer and Activator of Transcription 3-Mediated Inflammatory Responses.

机构信息

Engineering Research Center of Chinese Ministry of Education for Edible and Medicinal Fungi, Jilin Agricultural University, Changchun 130118, China.

College of Life Science and Technology, Mudanjiang Normal University, Mudanjiang 157011, China.

出版信息

Nutrients. 2023 Nov 23;15(23):4904. doi: 10.3390/nu15234904.

Abstract

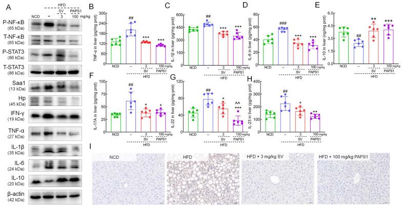
Hyperlipidemia (HLP) is a metabolic syndrome induced by obesity, which has been widely recognized as a significant threat to human health. , an edible lignin-degrading fungus, remains relatively understudied in terms of its bioactivity and medicinal properties. In this study, the lipid-lowering effect of polysaccharide (PAPS1) was systematically explored in high-fat diet (HFD)-induced HLP mice. The findings demonstrated that the administration of PAPS1 significantly inhibited bodyweight gain, ameliorated blood glucose and lipid levels, reduced fat accumulation, and mitigated hepatic injury in HLP mice. In addition, PAPS1 demonstrated the capability to increase the levels of three distinct fecal metabolites while simultaneously reducing the levels of eight other fecal metabolites in HLP mice. According to biological detection, PAPS1 reduced the hepatic level of reactive oxygen species (ROS) and pro-inflammatory factors, such as tumor necrosis factor (TNF)-α and interleukin (IL)-1β, -6, -17A, -22, and -23, and increased the expression of anti-inflammatory factor IL-10. Combined with proteomics, Western blot and immunohistochemistry analysis showed that PAPS1 exerted suppressive effects on inflammation and oxidative damage by inhibiting the nuclear factor-κB (NF-κB)/signal transducer and activator of transcription 3 (STAT3) signaling pathway in HLP mice. These findings offer evidence supporting the effectiveness of PAPS1 as a therapeutic agent in reducing lipid levels through its targeting of chronic inflammation.

摘要

高脂血症(HLP)是由肥胖引起的代谢综合征,已被广泛认为是对人类健康的重大威胁。然而,对于可食用的木质素降解真菌,其生物活性和药用特性的研究相对较少。在这项研究中,系统地研究了多糖(PAPS1)在高脂饮食(HFD)诱导的 HLP 小鼠中的降血脂作用。研究结果表明,PAPS1 的给药显著抑制了体重增加,改善了血糖和血脂水平,减少了脂肪堆积,并减轻了 HLP 小鼠的肝损伤。此外,PAPS1 还表现出增加三种不同粪便代谢物水平的能力,同时降低 HLP 小鼠中八种其他粪便代谢物的水平。根据生物学检测,PAPS1 降低了肝组织中活性氧(ROS)和促炎因子的水平,如肿瘤坏死因子(TNF)-α 和白细胞介素(IL)-1β、-6、-17A、-22 和 -23,并增加了抗炎因子 IL-10 的表达。结合蛋白质组学分析,Western blot 和免疫组织化学分析表明,PAPS1 通过抑制核因子-κB(NF-κB)/信号转导和转录激活因子 3(STAT3)信号通路,对 HLP 小鼠的炎症和氧化损伤发挥抑制作用。这些发现为 PAPS1 通过靶向慢性炎症来降低血脂水平的有效性提供了证据。

https://cdn.ncbi.nlm.nih.gov/pmc/blobs/5f90/10708251/f0caa26ed4d1/nutrients-15-04904-g001.jpg

文献AI研究员

20分钟写一篇综述,助力文献阅读效率提升50倍。

立即体验

用中文搜PubMed

大模型驱动的PubMed中文搜索引擎

马上搜索

文档翻译

学术文献翻译模型,支持多种主流文档格式。

立即体验