Suppr超能文献

钙内流促进 PLEKHG4B 定位于细胞-细胞连接处,并调节连接部肌动蛋白丝的完整性。

Calcium influx promotes PLEKHG4B localization to cell-cell junctions and regulates the integrity of junctional actin filaments.

机构信息

Laboratory of Molecular and Cellular Biology, Tohoku University, Aobayama, Sendai, Miyagi 980-8578, Japan.

Laboratory for Histogenetic Dynamics, Graduate School of Life Sciences, Tohoku University, Aobayama, Sendai, Miyagi 980-8578, Japan.

出版信息

Mol Biol Cell. 2024 Feb 1;35(2):ar24. doi: 10.1091/mbc.E23-05-0154. Epub 2023 Dec 13.

Abstract

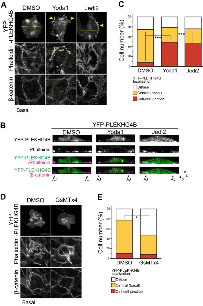
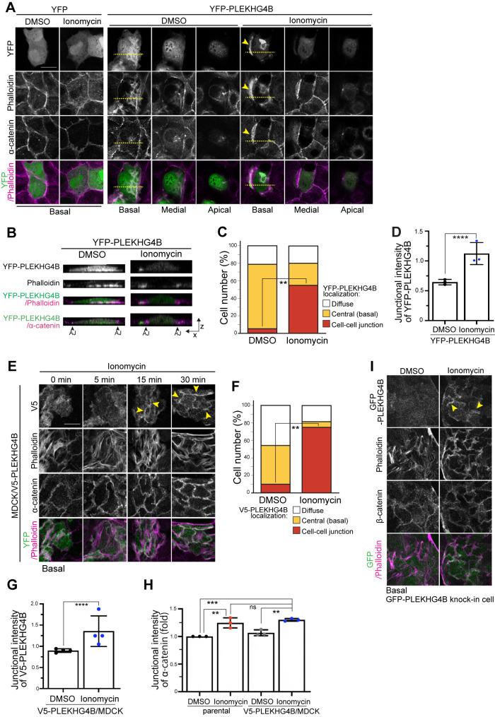
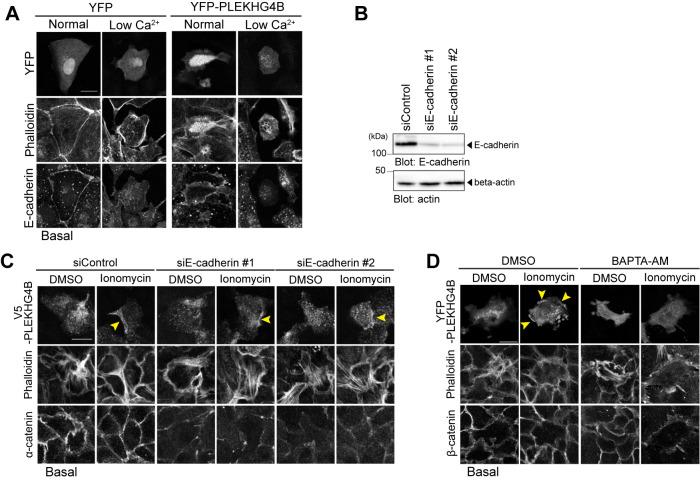
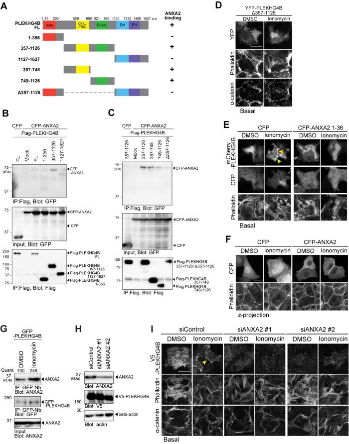
PLEKHG4B is a Cdc42-targeting guanine-nucleotide exchange factor implicated in forming epithelial cell-cell junctions. Here we explored the mechanism regulating PLEKHG4B localization. PLEKHG4B localized to the basal membrane in normal Ca medium but accumulated at cell-cell junctions upon ionomycin treatment. Ionomycin-induced junctional localization of PLEKHG4B was suppressed upon disrupting its annexin-A2 (ANXA2)-binding ability. Thus, Ca influx and ANXA2 binding are crucial for PLEKHG4B localization to cell-cell junctions. Treatments with low Ca or BAPTA-AM (an intracellular Ca chelator) suppressed PLEKHG4B localization to the basal membrane. Mutations of the phosphoinositide-binding motif in the pleckstrin homology (PH) domain of PLEKHG4B or masking of membrane phosphatidylinositol-4,5-biphosphate [PI(4,5)P] suppressed PLEKHG4B localization to the basal membrane, indicating that basal membrane localization of PLEKHG4B requires suitable intracellular Ca levels and PI(4,5)P binding of the PH domain. Activation of mechanosensitive ion channels (MSCs) promoted PLEKHG4B localization to cell-cell junctions, and their inhibition suppressed it. Moreover, similar to the PLEKHG4B knockdown phenotypes, inhibition of MSCs or treatment with BAPTA-AM disturbed the integrity of actin filaments at cell-cell junctions. Taken together, our results suggest that Ca influx plays crucial roles in PLEKHG4B localization to cell-cell junctions and the integrity of junctional actin organization, with MSCs contributing to this process.

摘要

PLEKHG4B 是一种 Cdc42 靶向的鸟嘌呤核苷酸交换因子,参与形成上皮细胞-细胞连接。本文探索了调节 PLEKHG4B 定位的机制。在正常的 Ca 培养基中,PLEKHG4B 定位于基底膜,但在用离子霉素处理时会积累在细胞-细胞连接处。破坏 PLEKHG4B 与膜联蛋白 A2(ANXA2)的结合能力会抑制离子霉素诱导的 PLEKHG4B 连接定位。因此,Ca 流入和 ANXA2 结合对于 PLEKHG4B 定位到细胞-细胞连接处至关重要。用低钙或 BAPTA-AM(细胞内 Ca 螯合剂)处理会抑制 PLEKHG4B 定位于基底膜。PLEKHG4B 的磷酯酰肌醇结合模体(PH 结构域)突变或膜磷脂酰肌醇-4,5-二磷酸 [PI(4,5)P] 遮蔽会抑制 PLEKHG4B 定位于基底膜,表明 PLEKHG4B 基底膜定位需要适当的细胞内 Ca 水平和 PH 域的 PI(4,5)P 结合。机械敏感离子通道(MSCs)的激活促进 PLEKHG4B 定位到细胞-细胞连接处,而其抑制则抑制其定位。此外,与 PLEKHG4B 敲低表型相似,抑制 MSCs 或用 BAPTA-AM 处理会破坏细胞-细胞连接处的肌动蛋白丝完整性。总之,我们的结果表明,Ca 流入在 PLEKHG4B 定位到细胞-细胞连接处和连接肌动蛋白组织的完整性中起着至关重要的作用,而 MSCs 对此过程有贡献。

https://cdn.ncbi.nlm.nih.gov/pmc/blobs/d736/10881155/8e71ce1ffb36/mbc-35-ar24-g001.jpg

文献AI研究员

20分钟写一篇综述,助力文献阅读效率提升50倍。

立即体验

用中文搜PubMed

大模型驱动的PubMed中文搜索引擎

马上搜索

文档翻译

学术文献翻译模型,支持多种主流文档格式。

立即体验