Suppr超能文献

嵌合抗原受体通过迅速杀死感染细胞实现对 HIV 复制的更好控制。

Chimeric antigen receptors enable superior control of HIV replication by rapidly killing infected cells.

机构信息

Department of Microbiology and Center for Cellular Immunotherapies, Perelman School of Medicine, University of Pennsylvania, Philadelphia, Pennsylvania, United States of America.

Adaptimmune Ltd, Abingdon, United Kingdom.

出版信息

PLoS Pathog. 2023 Dec 15;19(12):e1011853. doi: 10.1371/journal.ppat.1011853. eCollection 2023 Dec.

Abstract

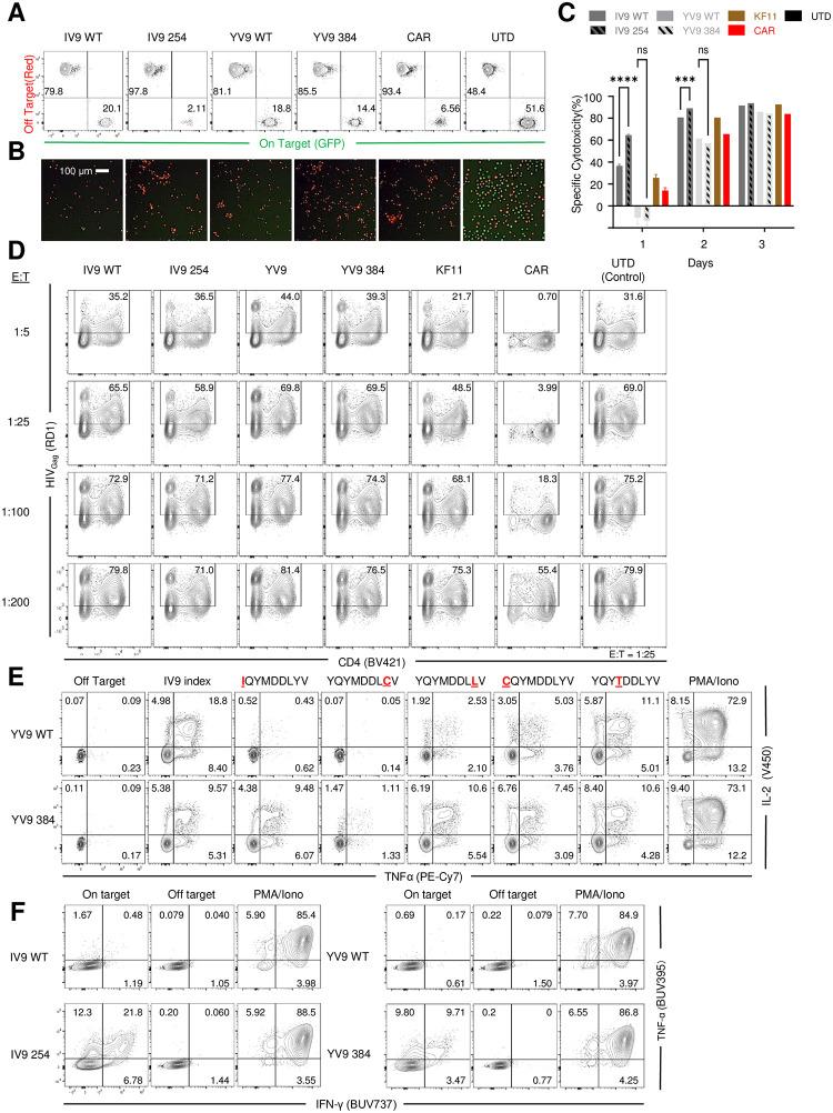
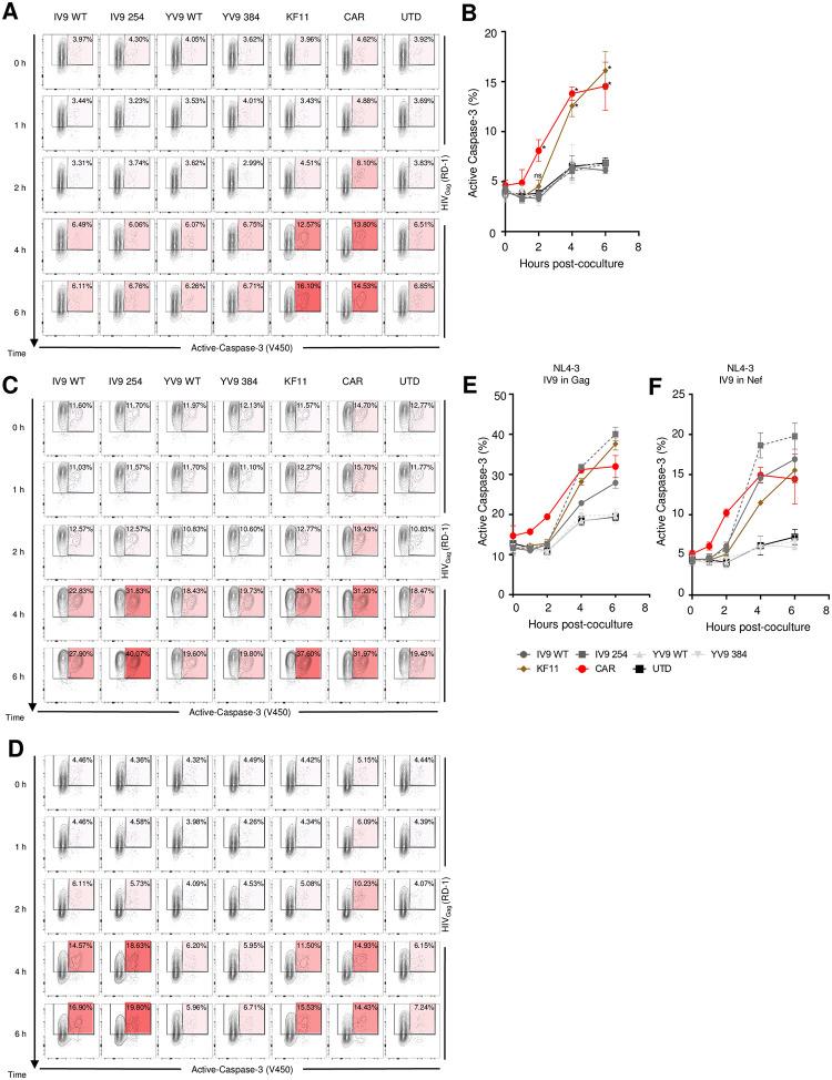
Engineered T cells hold great promise to become part of an effective HIV cure strategy, but it is currently unclear how best to redirect T cells to target HIV. To gain insight, we generated engineered T cells using lentiviral vectors encoding one of three distinct HIV-specific T cell receptors (TCRs) or a previously optimized HIV-targeting chimeric antigen receptor (CAR) and compared their functional capabilities. All engineered T cells had robust, antigen-specific polyfunctional cytokine profiles when mixed with artificial antigen-presenting cells. However, only the CAR T cells could potently control HIV replication. TCR affinity enhancement did not augment HIV control but did allow TCR T cells to recognize common HIV escape variants. Interestingly, either altering Nef activity or adding additional target epitopes into the HIV genome bolstered TCR T cell anti-HIV activity, but CAR T cells remained superior in their ability to control HIV replication. To better understand why CAR T cells control HIV replication better than TCR T cells, we performed a time course to determine when HIV-specific T cells were first able to activate Caspase 3 in HIV-infected targets. We demonstrated that CAR T cells recognized and killed HIV-infected targets more rapidly than TCR T cells, which correlates with their ability to control HIV replication. These studies suggest that the speed of target recognition and killing is a key determinant of whether engineered T cell therapies will be effective against infectious diseases.

摘要

工程化 T 细胞有望成为有效 HIV 治疗策略的一部分,但目前尚不清楚如何最好地重新定向 T 细胞以靶向 HIV。为了深入了解这一点,我们使用编码三种不同 HIV 特异性 T 细胞受体 (TCR) 之一或先前优化的 HIV 靶向嵌合抗原受体 (CAR) 的慢病毒载体生成了工程化 T 细胞,并比较了它们的功能能力。所有工程化 T 细胞在与人工抗原呈递细胞混合时均具有强大的、抗原特异性的多功能细胞因子谱。然而,只有 CAR T 细胞能够有效地控制 HIV 复制。TCR 亲和力增强并没有增强 HIV 的控制,但确实允许 TCR T 细胞识别常见的 HIV 逃逸变体。有趣的是,改变 Nef 的活性或在 HIV 基因组中添加额外的靶标表位都可以增强 TCR T 细胞的抗 HIV 活性,但 CAR T 细胞在控制 HIV 复制方面仍然具有优势。为了更好地了解为什么 CAR T 细胞比 TCR T 细胞更能控制 HIV 复制,我们进行了一个时间过程来确定 HIV 特异性 T 细胞何时首次能够在 HIV 感染的靶标中激活 Caspase 3。我们证明,CAR T 细胞比 TCR T 细胞更快地识别和杀死 HIV 感染的靶标,这与它们控制 HIV 复制的能力相关。这些研究表明,靶标识别和杀伤的速度是工程化 T 细胞疗法是否能有效对抗传染病的关键决定因素。

https://cdn.ncbi.nlm.nih.gov/pmc/blobs/ccb1/10773964/3b38eab0ec2c/ppat.1011853.g001.jpg

文献AI研究员

20分钟写一篇综述,助力文献阅读效率提升50倍。

立即体验

用中文搜PubMed

大模型驱动的PubMed中文搜索引擎

马上搜索

文档翻译

学术文献翻译模型,支持多种主流文档格式。

立即体验