Suppr超能文献

T 细胞刺激后的转录谱分析显示,SLE 与干燥综合征中 T 细胞和 B 细胞的炎症途径下调。

Transcriptional profiling upon T cell stimulation reveals down-regulation of inflammatory pathways in T and B cells in SLE versus Sjögren's syndrome.

机构信息

Systems Biology of Inflammation, German Rheumatism Research Center, a Leibniz-Institute, Berlin, Germany.

Rheumatology and Clinical Immunology, Department of Medicine, Charité-Universitätsmedizin Berlin, Berlin, Germany.

出版信息

NPJ Syst Biol Appl. 2023 Dec 15;9(1):62. doi: 10.1038/s41540-023-00319-z.

Abstract

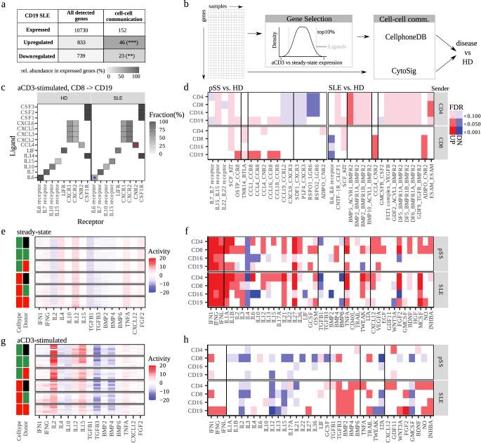
Systemic lupus erythematosus (SLE) and primary Sjögren's syndrome (pSS) share clinical as well as pathogenic similarities. Although previous studies suggest various abnormalities in different immune cell compartments, dedicated cell-type specific transcriptomic signatures are often masked by patient heterogeneity. Here, we performed transcriptional profiling of isolated CD4, CD8, CD16 and CD19 lymphocytes from pSS and SLE patients upon T cell stimulation, in addition to a steady-state condition directly after blood drawing, in total comprising 581 sequencing samples. T cell stimulation, which induced a pronounced inflammatory response in all four cell types, gave rise to substantial re-modulation of lymphocyte subsets in the two autoimmune diseases compared to healthy controls, far exceeding the transcriptomic differences detected at steady-state. In particular, we detected cell-type and disease-specific down-regulation of a range of pro-inflammatory cytokine and chemokine pathways. Such differences between SLE and pSS patients are instrumental for selective immune targeting by future therapies.

摘要

系统性红斑狼疮 (SLE) 和原发性干燥综合征 (pSS) 具有相似的临床和发病机制。尽管先前的研究表明不同免疫细胞区室存在各种异常,但患者异质性常常掩盖了特定于细胞类型的转录组特征。在这里,我们对 pSS 和 SLE 患者的分离 CD4、CD8、CD16 和 CD19 淋巴细胞进行了转录谱分析,这些细胞在 T 细胞刺激后以及在采血后的稳态条件下进行了分析,总共包含 581 个测序样本。T 细胞刺激在所有四种细胞类型中引起明显的炎症反应,与健康对照组相比,在两种自身免疫性疾病中引起了淋巴细胞亚群的大量再调节,远远超过了在稳态下检测到的转录组差异。特别是,我们检测到一系列促炎细胞因子和趋化因子途径的细胞类型和疾病特异性下调。SLE 和 pSS 患者之间的这些差异对于未来治疗的选择性免疫靶向至关重要。

https://cdn.ncbi.nlm.nih.gov/pmc/blobs/b8da/10724199/262dd5566c12/41540_2023_319_Fig1_HTML.jpg

文献AI研究员

20分钟写一篇综述,助力文献阅读效率提升50倍。

立即体验

用中文搜PubMed

大模型驱动的PubMed中文搜索引擎

马上搜索

文档翻译

学术文献翻译模型,支持多种主流文档格式。

立即体验