Suppr超能文献

HDAC5介导的外泌体Maspin和miR-151a-3p作为增强肝癌放射治疗敏感性的生物标志物。

HDAC5-mediated exosomal Maspin and miR-151a-3p as biomarkers for enhancing radiation treatment sensitivity in hepatocellular carcinoma.

作者信息

Lee Seung Min, Cho Jeongin, Choi Sujin, Kim Dong Ha, Ryu Je-Won, Kim Inki, Woo Dong-Cheol, Sung Young Hoon, Jeong Jin-Yong, Baek In-Jeoung, Pack Chan-Gi, Rho Jin Kyung, Lee Sang-Wook, Ha Chang Hoon

机构信息

Department of Biochemistry and Molecular Biology and Asan Institute for Life Sciences, Asan Medical Center, University of Ulsan College of Medicine, 88, Olympic-Ro 43-Gil, Songpa-Gu, Seoul, 05505, Republic of Korea.

Department of Radiation Oncology, Asan Medical Center, University of Ulsan College of Medicine, 88, Olympic-Ro 43-Gil, Songpa-Gu, Seoul, 05505, Republic of Korea.

出版信息

Biomater Res. 2023 Dec 15;27(1):134. doi: 10.1186/s40824-023-00467-7.

Abstract

BACKGROUND

Tumor-derived exosomes are critical elements of the cell-cell communication response to various stimuli. This study aims to reveal that the histone deacetylase 5 (HDAC5) and p53 interaction upon radiation in hepatocellular carcinoma intricately regulates the secretion and composition of exosomes.

METHODS

We observed that HDAC5 and p53 expression were significantly increased by 2 Gy and 4 Gy radiation exposure in HCC. Normal- and radiation-derived exosomes released by HepG2 were purified to investigate the exosomal components.

RESULTS

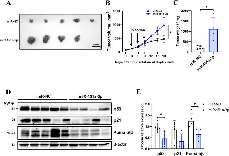
We found that in the radiation-derived exosome, exosomal Maspin was notably increased. Maspin is known as an anti-angiogenic gene. The expression of Maspin was regulated at the cellular level by HDAC5, and it was elaborately regulated and released in the exosome. Radiation-derived exosome treatment caused significant inhibition of angiogenesis in HUVECs and mouse aortic tissues. Meanwhile, we confirmed that miR-151a-3p was significantly reduced in the radiation-derived exosome through exosomal miRNA sequencing, and three HCC-specific exosomal miRNAs were also decreased. In particular, miR-151a-3p induced an anti-apoptotic response by inhibiting p53, and it was shown to induce EMT and promote tumor growth by regulating p53-related tumor progression genes. In the HCC xenograft model, radiation-induced exosome injection significantly reduced angiogenesis and tumor size.

CONCLUSIONS

Our present findings demonstrated HDAC5 is a vital gene of the p53-mediated release of exosomes resulting in tumor suppression through anti-cancer exosomal components in response to radiation. Finally, we highlight the important role of exosomal Maspin and mi-151a-3p as a biomarker in enhancing radiation treatment sensitivity. Therapeutic potential of HDAC5 through p53-mediated exosome modulation in radiation treatment of hepatocellular carcinoma.

摘要

背景

肿瘤来源的外泌体是细胞间对各种刺激作出通讯反应的关键要素。本研究旨在揭示肝癌中组蛋白去乙酰化酶5(HDAC5)与p53在辐射作用下的相互作用如何复杂地调节外泌体的分泌和组成。

方法

我们观察到在肝癌细胞中,2 Gy和4 Gy的辐射暴露显著增加了HDAC5和p53的表达。对HepG2释放的正常和辐射来源的外泌体进行纯化,以研究外泌体成分。

结果

我们发现,在辐射来源的外泌体中,外泌体中的组织蛋白酶抑制剂(Maspin)显著增加。Maspin是一种已知的抗血管生成基因。Maspin的表达在细胞水平上受HDAC5调节,并在外泌体中受到精细调控和释放。辐射来源的外泌体处理显著抑制了人脐静脉内皮细胞(HUVECs)和小鼠主动脉组织中的血管生成。同时,通过外泌体微小RNA测序,我们证实辐射来源的外泌体中miR-151a-3p显著减少,并且三种肝癌特异性外泌体微小RNA也减少。特别是,miR-151a-3p通过抑制p53诱导抗凋亡反应,并且显示通过调节p53相关的肿瘤进展基因诱导上皮-间质转化(EMT)并促进肿瘤生长。在肝癌异种移植模型中,注射辐射诱导的外泌体显著减少了血管生成和肿瘤大小。

结论

我们目前的研究结果表明,HDAC5是p53介导的外泌体释放的关键基因,通过响应辐射的抗癌外泌体成分导致肿瘤抑制。最后,我们强调外泌体Maspin和mi-151a-3p作为增强放射治疗敏感性的生物标志物的重要作用。HDAC5通过p53介导的外泌体调节在肝癌放射治疗中的治疗潜力。

https://cdn.ncbi.nlm.nih.gov/pmc/blobs/34d4/10725039/b70383ee8e65/40824_2023_467_Fig1_HTML.jpg

文献AI研究员

20分钟写一篇综述,助力文献阅读效率提升50倍。

立即体验

用中文搜PubMed

大模型驱动的PubMed中文搜索引擎

马上搜索

文档翻译

学术文献翻译模型,支持多种主流文档格式。

立即体验