Suppr超能文献

外侧隔向腹侧CA1的投射如何影响社交能力?

How do lateral septum projections to the ventral CA1 influence sociability?

作者信息

Wang Dan, Zhao Di, Wang Wentao, Hu Fengai, Cui Minghu, Liu Jing, Meng Fantao, Liu Cuilan, Qiu Changyun, Liu Dunjiang, Xu Zhicheng, Wang Yameng, Zhang Yu, Li Wei, Li Chen

机构信息

Department of Rehabilitation Medicine, Binzhou Medical University Hospital, Binzhou, Shandong Province, China.

Medical Research Center, Binzhou Medical University Hospital, Binzhou, Shandong Province, China.

出版信息

Neural Regen Res. 2024 Aug 1;19(8):1789-1801. doi: 10.4103/1673-5374.389304. Epub 2023 Nov 8.

Abstract

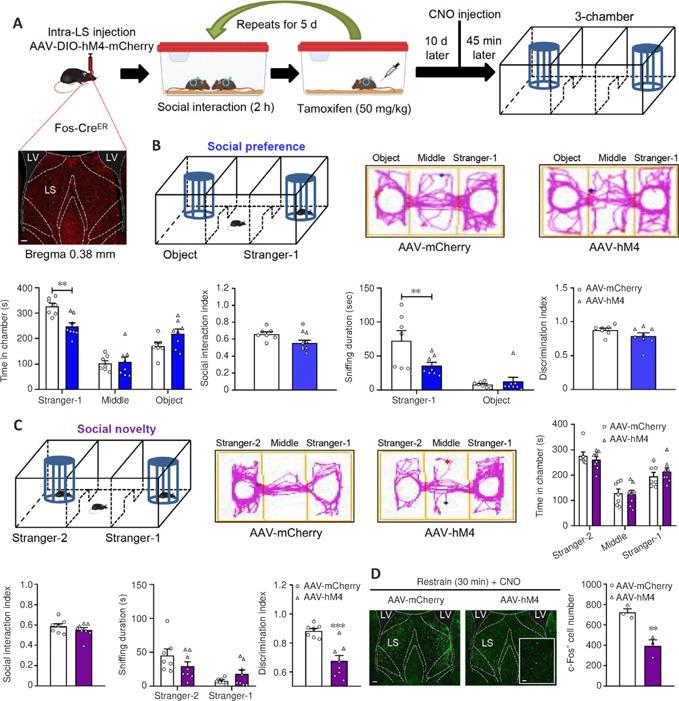
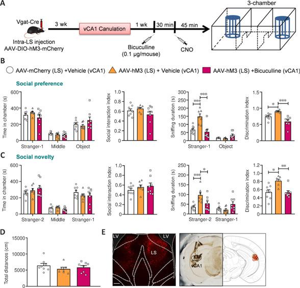
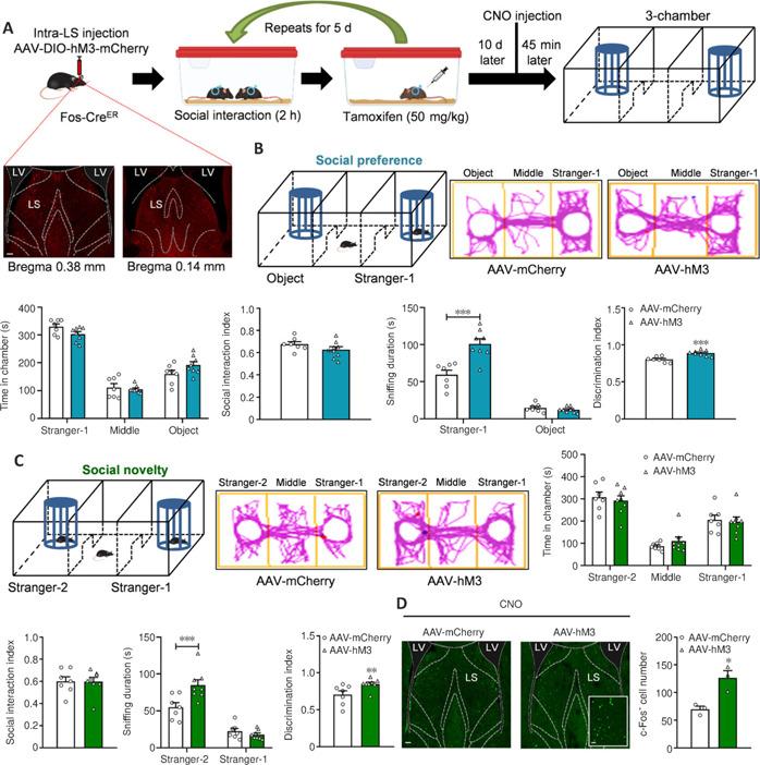
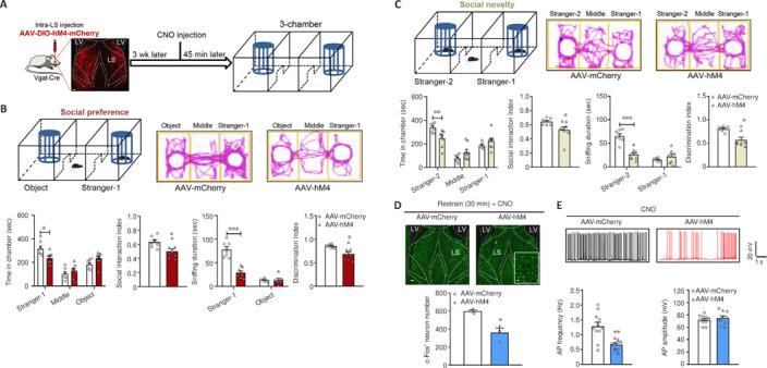
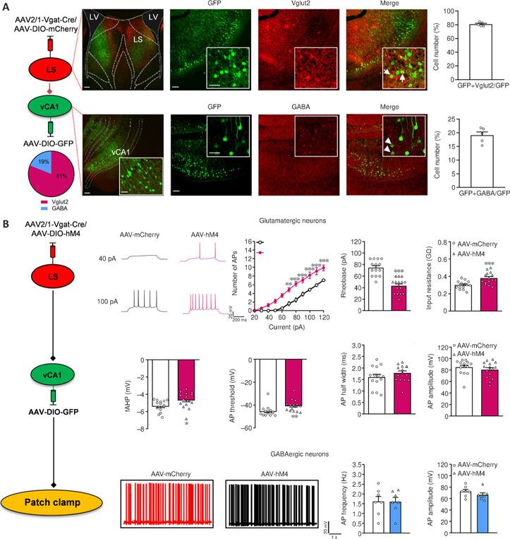
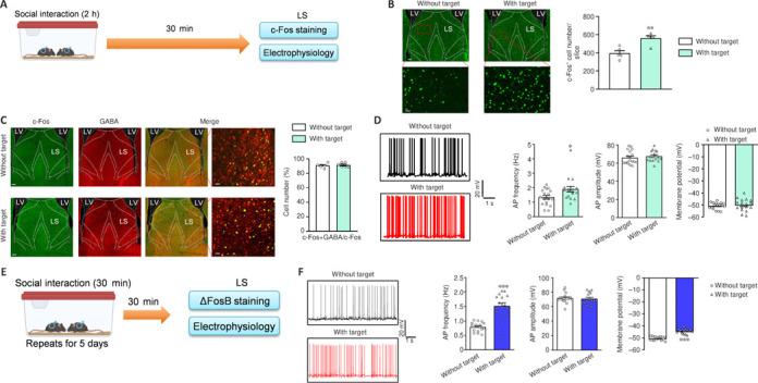
JOURNAL/nrgr/04.03/01300535-202408000-00033/figure1/v/2023-12-16T180322Z/r/image-tiff Social dysfunction is a risk factor for several neuropsychiatric illnesses. Previous studies have shown that the lateral septum (LS)-related pathway plays a critical role in mediating social behaviors. However, the role of the connections between the LS and its downstream brain regions in social behaviors remains unclear. In this study, we conducted a three-chamber test using electrophysiological and chemogenetic approaches in mice to determine how LS projections to ventral CA1 (vCA1) influence sociability. Our results showed that gamma-aminobutyric acid (GABA)-ergic neurons were activated following social experience, and that social behaviors were enhanced by chemogenetic modulation of these neurons. Moreover, LS GABAergic neurons extended their functional neural connections via vCA1 glutamatergic pyramidal neurons, and regulating LSGABA→vCA1Glu neural projections affected social behaviors, which were impeded by suppressing LS-projecting vCA1 neuronal activity or inhibiting GABAA receptors in vCA1. These findings support the hypothesis that LS inputs to the vCA1 can control social preferences and social novelty behaviors. These findings provide new insights regarding the neural circuits that regulate sociability.

摘要

《期刊》/nrgr/04.03/01300535 - 202408000 - 00033/图1/v/2023 - 12 - 16T180322Z/图像 - tiff格式 社交功能障碍是多种神经精神疾病的危险因素。先前的研究表明,与外侧隔(LS)相关的通路在介导社交行为中起关键作用。然而,LS与其下游脑区之间的连接在社交行为中的作用仍不清楚。在本研究中,我们在小鼠中使用电生理和化学遗传学方法进行了三室试验,以确定LS向腹侧CA1(vCA1)的投射如何影响社交能力。我们的结果表明,社交体验后γ - 氨基丁酸(GABA)能神经元被激活,并且通过对这些神经元的化学遗传学调节可增强社交行为。此外,LS GABA能神经元通过vCA1谷氨酸能锥体神经元扩展其功能性神经连接,调节LS GABA→vCA1 Glu神经投射会影响社交行为,抑制投射到vCA1的LS神经元活动或抑制vCA1中的GABAA受体会阻碍社交行为。这些发现支持了LS向vCA1的输入可以控制社交偏好和社交新奇行为的假说。这些发现为调节社交能力的神经回路提供了新的见解。

https://cdn.ncbi.nlm.nih.gov/pmc/blobs/8540/10960288/58c7928eef8e/NRR-19-1789-g002.jpg

文献AI研究员

20分钟写一篇综述,助力文献阅读效率提升50倍。

立即体验

用中文搜PubMed

大模型驱动的PubMed中文搜索引擎

马上搜索

文档翻译

学术文献翻译模型,支持多种主流文档格式。

立即体验