Suppr超能文献

对成纤维细胞和雪旺细胞分泌的外泌体进行RNA测序,阐明了周围神经再生的潜在机制。

RNA sequencing of exosomes secreted by fibroblast and Schwann cells elucidates mechanisms underlying peripheral nerve regeneration.

作者信息

Zhou Xinyang, Lv Yehua, Xie Huimin, Li Yan, Liu Chang, Zheng Mengru, Wu Ronghua, Zhou Songlin, Gu Xiaosong, Li Jingjing, Mi Daguo

机构信息

Suzhou Medical College of Soochow University, Suzhou, Jiangsu Province, China.

Key Laboratory of Neuroregeneration of Jiangsu and Ministry of Education, Co-Innovation Center of Neuroregeneration, Nantong University, Nantong, Jiangsu Province, China.

出版信息

Neural Regen Res. 2024 Aug 1;19(8):1812-1821. doi: 10.4103/1673-5374.387980. Epub 2023 Nov 8.

Abstract

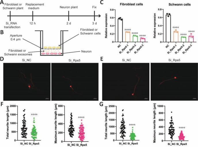
JOURNAL/nrgr/04.03/01300535-202408000-00035/figure1/v/2023-12-16T180322Z/r/image-tiff Exosomes exhibit complex biological functions and mediate a variety of biological processes, such as promoting axonal regeneration and functional recovery after injury. Long non-coding RNAs (lncRNAs) have been reported to play a crucial role in axonal regeneration. However, the role of the lncRNA-microRNA-messenger RNA (mRNA)-competitive endogenous RNA (ceRNA) network in exosome-mediated axonal regeneration remains unclear. In this study, we performed RNA transcriptome sequencing analysis to assess mRNA expression patterns in exosomes produced by cultured fibroblasts (FC-EXOs) and Schwann cells (SC-EXOs). Differential gene expression analysis, Gene Ontology analysis, Kyoto Encyclopedia of Genes and Genomes analysis, and protein-protein interaction network analysis were used to explore the functions and related pathways of RNAs isolated from FC-EXOs and SC-EXOs. We found that the ribosome-related central gene Rps5 was enriched in FC-EXOs and SC-EXOs, which suggests that it may promote axonal regeneration. In addition, using the miRWalk and Starbase prediction databases, we constructed a regulatory network of ceRNAs targeting Rps5, including 27 microRNAs and five lncRNAs. The ceRNA regulatory network, which included Ftx and Miat, revealed that exsosome-derived Rps5 inhibits scar formation and promotes axonal regeneration and functional recovery after nerve injury. Our findings suggest that exosomes derived from fibroblast and Schwann cells could be used to treat injuries of peripheral nervous system.

摘要

《期刊》/nrgr/04.03/01300535 - 202408000 - 00035/图1/v/2023 - 12 - 16T180322Z/图像 - tiff 外泌体具有复杂的生物学功能,并介导多种生物学过程,如促进损伤后的轴突再生和功能恢复。据报道,长链非编码RNA(lncRNA)在轴突再生中起关键作用。然而,lncRNA - 微小RNA - 信使RNA(mRNA) - 竞争性内源RNA(ceRNA)网络在外泌体介导的轴突再生中的作用仍不清楚。在本研究中,我们进行了RNA转录组测序分析,以评估培养的成纤维细胞(FC - EXOs)和雪旺细胞(SC - EXOs)产生的外泌体中的mRNA表达模式。采用差异基因表达分析、基因本体分析、京都基因与基因组百科全书分析和蛋白质 - 蛋白质相互作用网络分析,以探索从FC - EXOs和SC - EXOs中分离的RNA的功能和相关途径。我们发现核糖体相关的中心基因Rps5在FC - EXOs和SC - EXOs中富集,这表明它可能促进轴突再生。此外,利用miRWalk和Starbase预测数据库,我们构建了一个靶向Rps5的ceRNA调控网络,包括27个微小RNA和5个lncRNA。包含Ftx和Miat的ceRNA调控网络表明,外泌体来源的Rps5抑制瘢痕形成,并促进神经损伤后的轴突再生和功能恢复。我们的研究结果表明,来源于成纤维细胞和雪旺细胞的外泌体可用于治疗周围神经系统损伤。

https://cdn.ncbi.nlm.nih.gov/pmc/blobs/3906/10960293/9c377b98a051/NRR-19-1812-g002.jpg

文献AI研究员

20分钟写一篇综述,助力文献阅读效率提升50倍。

立即体验

用中文搜PubMed

大模型驱动的PubMed中文搜索引擎

马上搜索

文档翻译

学术文献翻译模型,支持多种主流文档格式。

立即体验