Suppr超能文献

胰岛素在体外调节人胰腺内分泌细胞分化。

Insulin regulates human pancreatic endocrine cell differentiation in vitro.

作者信息

Cota Perla, Caliskan Özüm Sehnaz, Bastidas-Ponce Aimée, Jing Changying, Jaki Jessica, Saber Lama, Czarnecki Oliver, Taskin Damla, Blöchinger Anna Karolina, Kurth Thomas, Sterr Michael, Burtscher Ingo, Krahmer Natalie, Lickert Heiko, Bakhti Mostafa

机构信息

Institute of Diabetes and Regeneration Research, Helmholtz Munich, Neuherberg, Germany; German Center for Diabetes Research (DZD), Neuherberg, Germany; School of Medicine, Technical University of Munich (TUM), Munich, Germany.

German Center for Diabetes Research (DZD), Neuherberg, Germany; Institute of Diabetes and Obesity, Helmholtz Munich, Neuherberg, Germany.

出版信息

Mol Metab. 2024 Jan;79:101853. doi: 10.1016/j.molmet.2023.101853. Epub 2023 Dec 14.

Abstract

OBJECTIVE

The consequences of mutations in genes associated with monogenic forms of diabetes on human pancreas development cannot be studied in a time-resolved fashion in vivo. More specifically, if recessive mutations in the insulin gene influence human pancreatic endocrine lineage formation is still an unresolved question.

METHODS

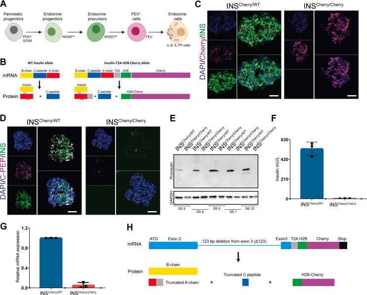
To model the extremely reduced insulin levels in patients with recessive insulin gene mutations, we generated a novel knock-in H2B-Cherry reporter human induced pluripotent stem cell (iPSC) line expressing no insulin upon differentiation to stem cell-derived (SC-) β cells in vitro. Differentiation of iPSCs into the pancreatic and endocrine lineage, combined with immunostaining, Western blotting and proteomics analysis phenotypically characterized the insulin gene deficiency in SC-islets. Furthermore, we leveraged FACS analysis and confocal microscopy to explore the impact of insulin shortage on human endocrine cell induction, composition, differentiation and proliferation.

RESULTS

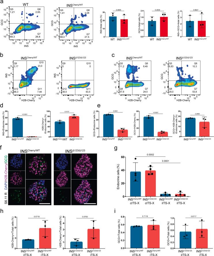
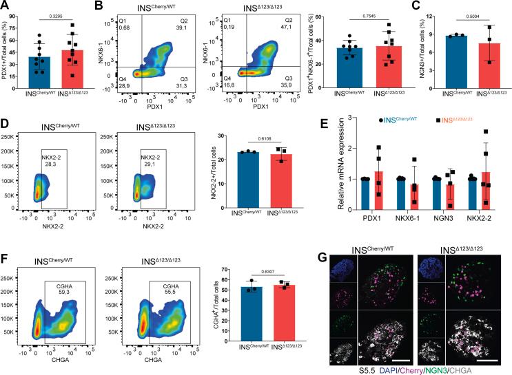
Interestingly, insulin-deficient SC-islets exhibited low insulin receptor (IR) signaling when stimulated with glucose but displayed increased IR sensitivity upon treatment with exogenous insulin. Furthermore, insulin shortage did not alter neurogenin-3 (NGN3)-mediated endocrine lineage induction. Nevertheless, lack of insulin skewed the SC-islet cell composition with an increased number in SC-β cell formation at the expense of SC-α cells. Finally, insulin deficiency reduced the rate of SC-β cell proliferation but had no impact on the expansion of SC-α cells.

CONCLUSIONS

Using iPSC disease modelling, we provide first evidence of insulin function in human pancreatic endocrine lineage formation. These findings help to better understand the phenotypic impact of recessive insulin gene mutations during pancreas development and shed light on insulin gene function beside its physiological role in blood glucose regulation.

摘要

目的

与单基因糖尿病相关的基因突变对人类胰腺发育的影响无法在体内以时间分辨的方式进行研究。更具体地说,胰岛素基因的隐性突变是否会影响人类胰腺内分泌谱系的形成仍是一个未解决的问题。

方法

为了模拟隐性胰岛素基因突变患者体内极低的胰岛素水平,我们构建了一种新型的敲入H2B-樱桃报告基因的人类诱导多能干细胞(iPSC)系,该细胞系在体外分化为干细胞衍生的(SC-)β细胞时不表达胰岛素。将iPSC分化为胰腺和内分泌谱系,并结合免疫染色、蛋白质印迹和蛋白质组学分析,从表型上对SC胰岛中的胰岛素基因缺陷进行了表征。此外,我们利用荧光激活细胞分选(FACS)分析和共聚焦显微镜来探讨胰岛素缺乏对人类内分泌细胞诱导、组成、分化和增殖的影响。

结果

有趣的是,胰岛素缺乏的SC胰岛在受到葡萄糖刺激时表现出低胰岛素受体(IR)信号,但在用外源性胰岛素处理后显示出IR敏感性增加。此外,胰岛素缺乏并未改变神经生成素-3(NGN3)介导的内分泌谱系诱导。然而,胰岛素的缺乏使SC胰岛细胞组成发生偏差,SC-β细胞形成数量增加,而以SC-α细胞为代价。最后,胰岛素缺乏降低了SC-β细胞的增殖率,但对SC-α细胞的扩增没有影响。

结论

通过iPSC疾病建模,我们首次提供了胰岛素在人类胰腺内分泌谱系形成中的功能证据。这些发现有助于更好地理解隐性胰岛素基因突变在胰腺发育过程中的表型影响,并揭示胰岛素基因在血糖调节的生理作用之外的功能。

https://cdn.ncbi.nlm.nih.gov/pmc/blobs/89b3/10765254/5e3cc6a6f760/gr1.jpg

文献AI研究员

20分钟写一篇综述,助力文献阅读效率提升50倍。

立即体验

用中文搜PubMed

大模型驱动的PubMed中文搜索引擎

马上搜索

文档翻译

学术文献翻译模型,支持多种主流文档格式。

立即体验