Suppr超能文献

GETV nsP2 在干扰素拮抗和病毒发病机制中起着关键作用。

GETV nsP2 plays a critical role in the interferon antagonism and viral pathogenesis.

机构信息

College of Veterinary Medicine, Yangzhou University, No.12 Wen-hui East Road, Yangzhou, JS225009, Jiangsu Province, People's Republic of China.

Joint International Research Laboratory of Agriculture and Agri-Product Safety, the Ministry of Education of China, Yangzhou University, Yangzhou, 225009, Jiangsu Province, People's Republic of China.

出版信息

Cell Commun Signal. 2023 Dec 18;21(1):361. doi: 10.1186/s12964-023-01392-x.

Abstract

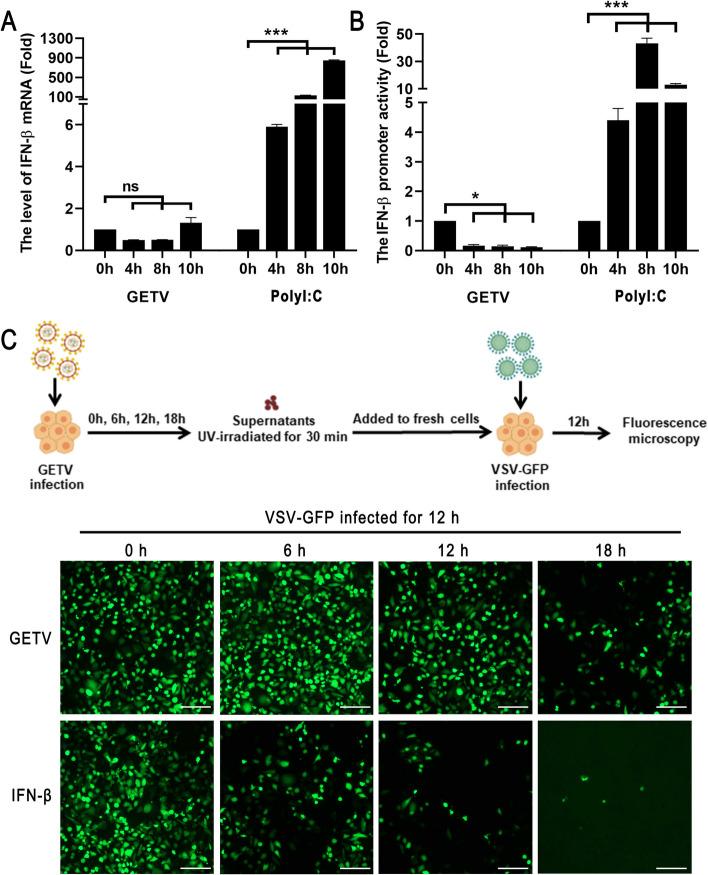
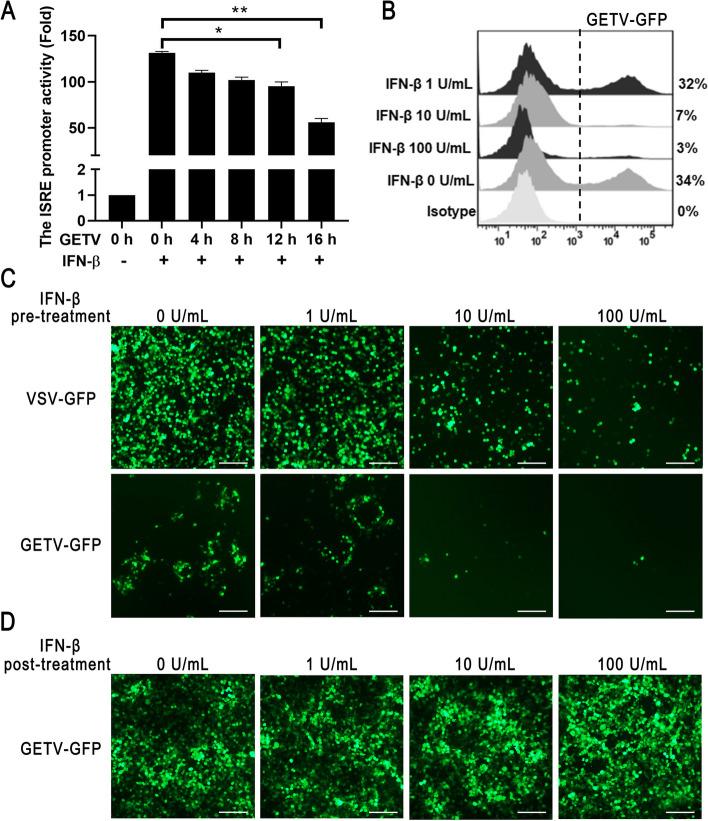
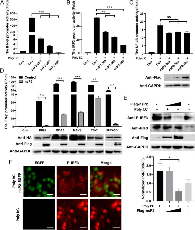
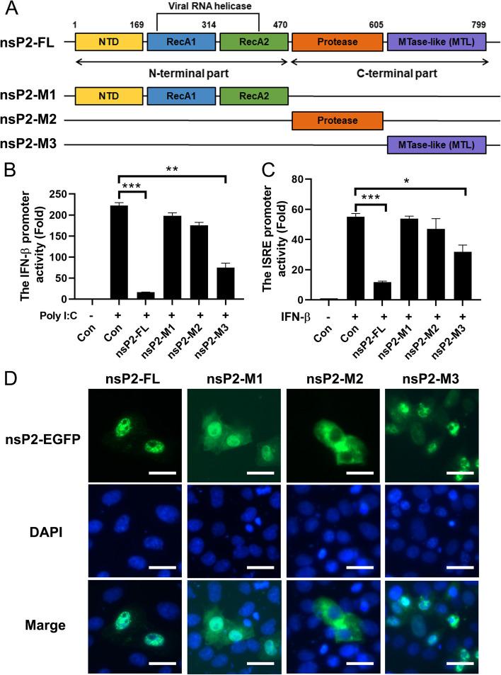
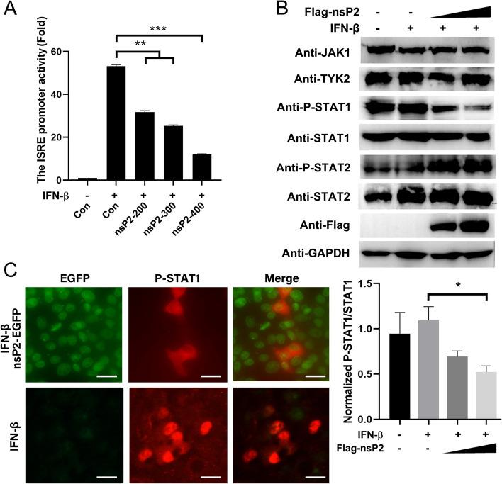
Getah virus (GETV) was becoming more serious and posing a potential threat to animal safety and public health. Currently, there is limited comprehension regarding the pathogenesis and immune evasion mechanisms employed by GETV. Our study reveals that GETV infection exhibits the capacity for interferon antagonism. Specifically, the nonstructural protein nsP2 of GETV plays a crucial role in evading the host immune response. GETV nsP2 effectively inhibits the induction of IFN-β by blocking the phosphorylation and nuclear translocation of IRF3. Additionally, GETV nsP2 hinders the phosphorylation of STAT1 and its nuclear accumulation, leading to significantly impaired JAK-STAT signaling. Furthermore, the amino acids K648 and R649, situated in the C-terminal region of GETV nsP2, play a crucial role in facilitating nuclear localization. Not only do they affect the interference of nsP2 with the innate immune response, but they also exert an influence on the pathogenicity of GETV in mice. In summary, our study reveals novel mechanisms by which GETV evades the immune system, thereby offering a foundation for comprehending the pathogenic nature of GETV. Video Abstract.

摘要

基孔肯雅病毒(GETV)的情况日益严重,对动物安全和公共卫生构成潜在威胁。目前,人们对 GETV 的发病机制和免疫逃逸机制知之甚少。我们的研究表明,GETV 感染具有干扰素拮抗作用。具体来说,GETV 的非结构蛋白 nsP2 在逃避宿主免疫反应方面发挥着关键作用。GETV nsP2 通过阻断 IRF3 的磷酸化和核易位,有效地抑制 IFN-β的诱导。此外,GETV nsP2 阻碍 STAT1 的磷酸化及其核积累,导致 JAK-STAT 信号显著受损。此外,位于 GETV nsP2 C 末端的氨基酸 K648 和 R649 对于促进核定位至关重要。它们不仅影响 nsP2 对先天免疫反应的干扰,而且对 GETV 在小鼠中的致病性也有影响。总之,我们的研究揭示了 GETV 逃避免疫系统的新机制,为理解 GETV 的发病机制提供了基础。视频摘要。

https://cdn.ncbi.nlm.nih.gov/pmc/blobs/9325/10729338/232dde9396b2/12964_2023_1392_Fig1_HTML.jpg

文献AI研究员

20分钟写一篇综述,助力文献阅读效率提升50倍。

立即体验

用中文搜PubMed

大模型驱动的PubMed中文搜索引擎

马上搜索

文档翻译

学术文献翻译模型,支持多种主流文档格式。

立即体验