Suppr超能文献

硫代谢介导的真菌谷胱甘肽生物合成对于植物病原真菌的氧化应激抗性和致病性至关重要。

Sulfur metabolism-mediated fungal glutathione biosynthesis is essential for oxidative stress resistance and pathogenicity in the plant pathogenic fungus .

机构信息

Department of Agricultural Biotechnology, Seoul National University, Seoul, South Korea.

Center for Eco-Friendly New Materials, Korea Research Institute of Chemical Technology, Daejeon, South Korea.

出版信息

mBio. 2024 Jan 16;15(1):e0240123. doi: 10.1128/mbio.02401-23. Epub 2023 Dec 19.

Abstract

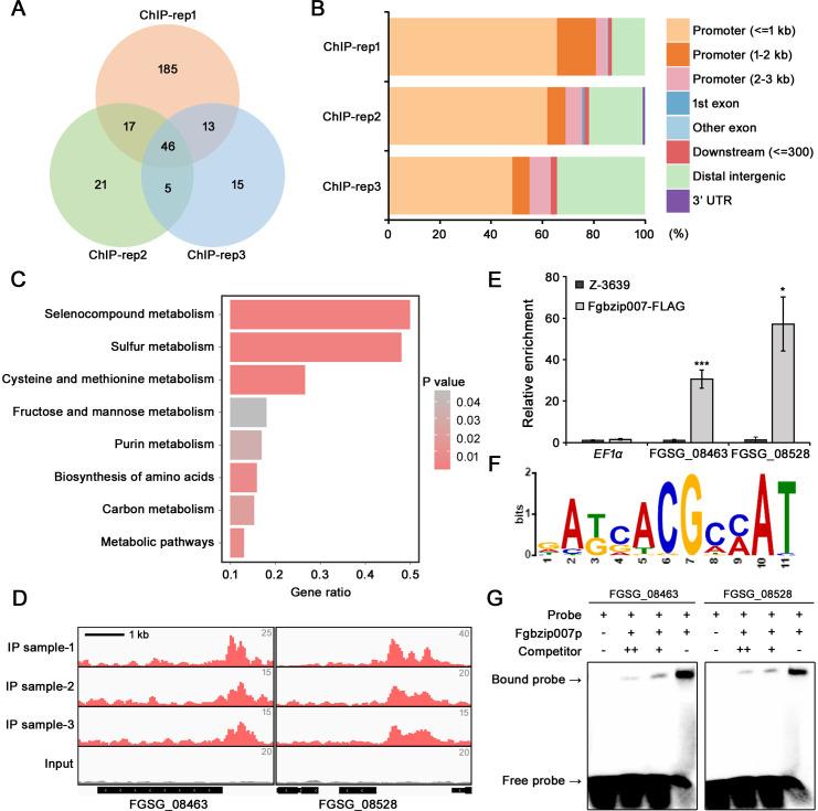
is a destructive fungal pathogen that causes Fusarium head blight (FHB) on a wide range of cereal crops. To control fungal diseases, it is essential to comprehend the pathogenic mechanisms that enable fungi to overcome host defenses during infection. Pathogens require an oxidative stress response to overcome host-derived oxidative stress. Here, we identify the underlying mechanisms of the Fgbzip007-mediated oxidative stress response in . ChIP-seq and subsequent genetic analyses revealed that the role of glutathione in pathogenesis is not dependent on antioxidant functions in . Altogether, this study establishes a comprehensive framework for the Fgbzip007 regulon on pathogenicity and oxidative stress responses, offering a new perspective on the role of glutathione in pathogenicity.

摘要

是一种具有破坏性的真菌病原体,可导致广泛的谷类作物发生镰刀菌穗腐病(FHB)。为了控制真菌病害,了解真菌在感染过程中克服宿主防御的致病机制至关重要。病原体需要氧化应激反应来克服宿主来源的氧化应激。在这里,我们确定了 Fgbzip007 介导的氧化应激反应的潜在机制。ChIP-seq 和后续的遗传分析表明,谷胱甘肽在发病机制中的作用不依赖于 在抗氧化功能。总的来说,这项研究建立了 Fgbzip007 对致病性和氧化应激反应调控子的综合框架,为谷胱甘肽在致病性中的作用提供了新的视角。

https://cdn.ncbi.nlm.nih.gov/pmc/blobs/2a3f/10790779/f9776e90cf91/mbio.02401-23.f001.jpg

文献AI研究员

20分钟写一篇综述,助力文献阅读效率提升50倍。

立即体验

用中文搜PubMed

大模型驱动的PubMed中文搜索引擎

马上搜索

文档翻译

学术文献翻译模型,支持多种主流文档格式。

立即体验