Suppr超能文献

一夫一妻制伴侣关系的建立和破裂对加利福尼亚白足鼠肺部转录组的影响。

Pair bonding and disruption impact lung transcriptome in monogamous Peromyscus californicus.

机构信息

Department of Drug Discovery and Biomedical Sciences, College of Pharmacy, University of South Carolina, Columbia, SC, USA.

Department of Mathematics and Computer Sciences, Claflin University, Orangeburg, SC, USA.

出版信息

BMC Genomics. 2023 Dec 19;24(1):789. doi: 10.1186/s12864-023-09873-6.

Abstract

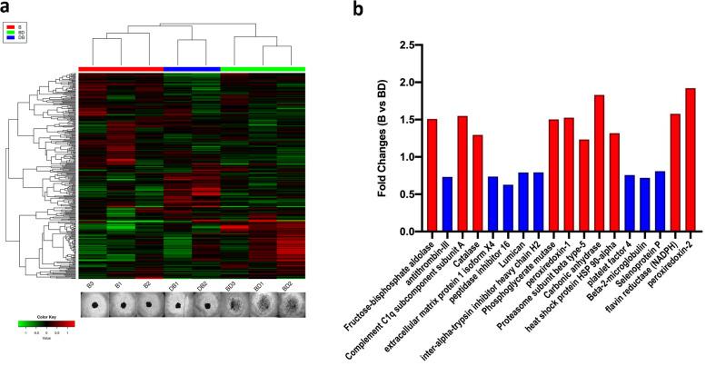
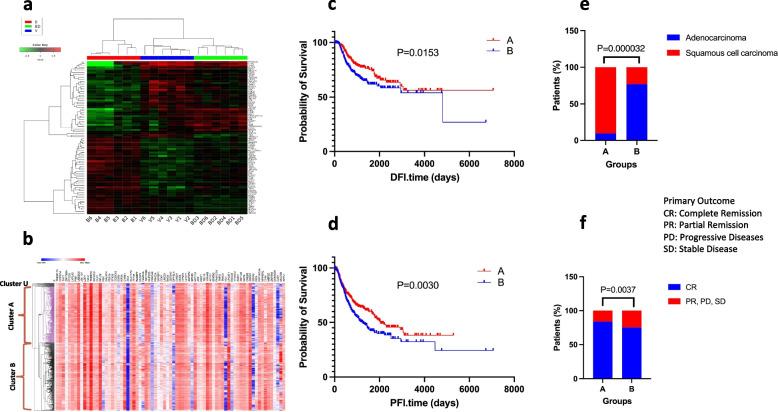
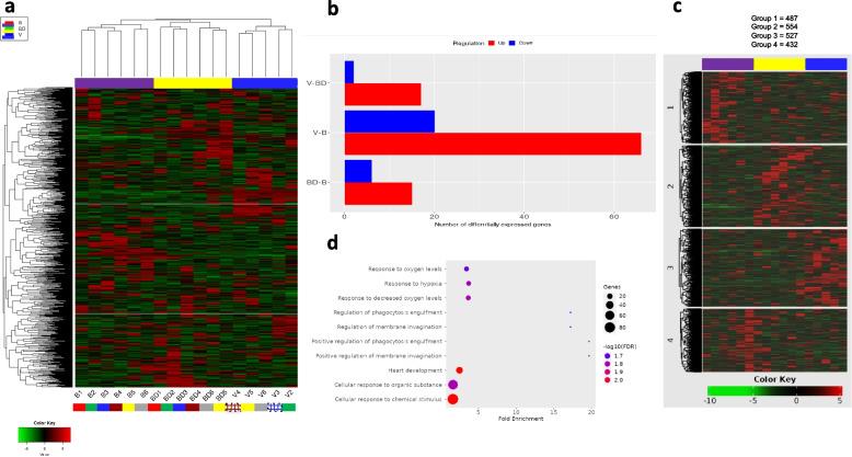
Social interactions affect physiological and pathological processes, yet their direct impact in peripheral tissues remains elusive. Recently we showed that disruption of pair bonds in monogamous Peromyscus californicus promotes lung tumorigenesis, pointing to a direct effect of bonding status in the periphery (Naderi et al., 2021). Here we show that lung transcriptomes of tumor-free Peromyscus are altered in a manner that depends on pair bonding and superseding the impact of genetic relevance between siblings. Pathways affected involve response to hypoxia and heart development. These effects are consistent with the profile of the serum proteome of bonded and bond-disrupted Peromyscus and were extended to lung cancer cells cultured in vitro, with sera from animals that differ in bonding experiences. In this setting, the species' origin of serum (deer mouse vs FBS) is the most potent discriminator of RNA expression profiles, followed by bonding status. By analyzing the transcriptomes of lung cancer cells exposed to deer mouse sera, an expression signature was developed that discriminates cells according to the history of social interactions and possesses prognostic significance when applied to primary human lung cancers. The results suggest that present and past social experiences modulate the expression profile of peripheral tissues such as the lungs, in a manner that impacts physiological processes and may affect disease outcomes. Furthermore, they show that besides the direct effects of the hormones that regulate bonding behavior, physiological changes influencing oxygen metabolism may contribute to the adverse effects of bond disruption.

摘要

社交互动会影响生理和病理过程,但它们对周围组织的直接影响仍难以捉摸。最近我们发现,在一夫一妻制的加州棉尾兔中破坏配对关系会促进肺癌的发生,这表明结合状态对周围组织有直接影响(Naderi 等人,2021 年)。在这里,我们展示了无肿瘤的棉尾兔的肺转录组会发生变化,这种变化的方式取决于配对关系,并超过了兄弟姐妹之间遗传相关性的影响。受影响的途径涉及对缺氧和心脏发育的反应。这些影响与结合和分离的棉尾兔血清蛋白质组的特征一致,并扩展到体外培养的肺癌细胞,用来自不同结合经验的动物的血清进行实验。在这种情况下,血清的物种来源(鹿鼠与 FBS)是区分 RNA 表达谱的最有力因素,其次是结合状态。通过分析暴露于鹿鼠血清的肺癌细胞的转录组,开发了一个表达特征,可以根据社会互动的历史来区分细胞,当应用于原发性人类肺癌时具有预后意义。研究结果表明,目前和过去的社交经历会以影响生理过程的方式调节肺部等外周组织的表达谱,并可能影响疾病结果。此外,它们还表明,除了调节结合行为的激素的直接影响外,影响氧气代谢的生理变化可能导致结合破坏的不利影响。

https://cdn.ncbi.nlm.nih.gov/pmc/blobs/1236/10729396/c5ebeec2542f/12864_2023_9873_Fig1_HTML.jpg

文献AI研究员

20分钟写一篇综述,助力文献阅读效率提升50倍。

立即体验

用中文搜PubMed

大模型驱动的PubMed中文搜索引擎

马上搜索

文档翻译

学术文献翻译模型,支持多种主流文档格式。

立即体验