Suppr超能文献

NLRP3 炎性小体激活和 KRAS 突变性 CMML 患者的症状负担可被 IL-1 阻断治疗逆转。

NLRP3 inflammasome activation and symptom burden in KRAS-mutated CMML patients is reverted by IL-1 blocking therapy.

机构信息

Biomedical Research Institute of Murcia (IMIB-Pascual Parrilla), Murcia, Spain.

Biomedical Research Institute of Murcia (IMIB-Pascual Parrilla), Murcia, Spain; Hematology Department, Hospital Universitario Morales-Meseguer, Centro Regional de Hemodonación, Murcia, Spain; CIBERER CB15/00055 (U765), Murcia, Spain.

出版信息

Cell Rep Med. 2023 Dec 19;4(12):101329. doi: 10.1016/j.xcrm.2023.101329.

Abstract

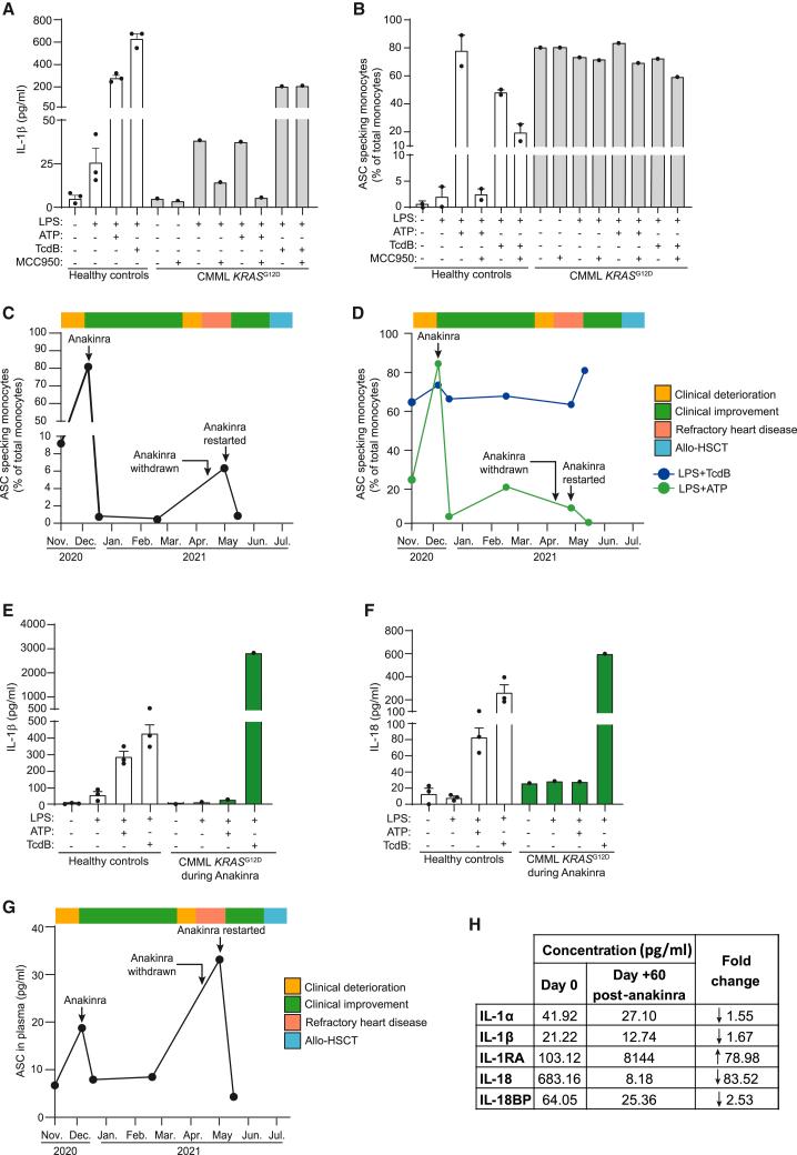
Chronic myelomonocytic leukemia (CMML) is frequently associated with mutations in the rat sarcoma gene (RAS), leading to worse prognosis. RAS mutations result in active RAS-GTP proteins, favoring myeloid cell proliferation and survival and inducing the NLRP3 inflammasome together with the apoptosis-associated speck-like protein containing a caspase recruitment domain (ASC), which promote caspase-1 activation and interleukin (IL)-1β release. Here, we report, in a cohort of CMML patients with mutations in KRAS, a constitutive activation of the NLRP3 inflammasome in monocytes, evidenced by ASC oligomerization and IL-1β release, as well as a specific inflammatory cytokine signature. Treatment of a CMML patient with a KRAS mutation using the IL-1 receptor blocker anakinra inhibits NLRP3 inflammasome activation, reduces monocyte count, and improves the patient's clinical status, enabling a stem cell transplant. This reveals a basal inflammasome activation in RAS-mutated CMML patients and suggests potential therapeutic applications of NLRP3 and IL-1 blockers.

摘要

慢性髓单核细胞白血病(CMML)常伴有大鼠肉瘤基因(RAS)突变,导致预后较差。RAS 突变导致活性 RAS-GTP 蛋白,有利于髓样细胞增殖和存活,并与凋亡相关斑点样蛋白(ASC)一起诱导 NLRP3 炎性体,促进 caspase-1 激活和白细胞介素(IL)-1β释放。在这里,我们报告了一组 KRAS 突变的 CMML 患者,其中单核细胞中的 NLRP3 炎性体持续激活,证据是 ASC 寡聚化和 IL-1β释放,以及特定的炎症细胞因子特征。使用白细胞介素 1 受体阻滞剂 anakinra 治疗 KRAS 突变的 CMML 患者可抑制 NLRP3 炎性体激活,减少单核细胞计数,并改善患者的临床状况,从而进行干细胞移植。这揭示了 RAS 突变的 CMML 患者中存在基础炎性体激活,并提示 NLRP3 和 IL-1 阻滞剂具有潜在的治疗应用。

https://cdn.ncbi.nlm.nih.gov/pmc/blobs/bcb9/10772462/23c8978b843a/fx1.jpg

文献AI研究员

20分钟写一篇综述,助力文献阅读效率提升50倍。

立即体验

用中文搜PubMed

大模型驱动的PubMed中文搜索引擎

马上搜索

文档翻译

学术文献翻译模型,支持多种主流文档格式。

立即体验