Suppr超能文献

泛病毒血清学揭示了不同的病毒组模式,可作为肝细胞癌和肝内胆管癌的风险预测因子。

Pan-viral serology uncovers distinct virome patterns as risk predictors of hepatocellular carcinoma and intrahepatic cholangiocarcinoma.

机构信息

Laboratory of Human Carcinogenesis, Center for Cancer Research, National Cancer Institute, Bethesda, MD, USA.

Chulabhorn Research Institute, Bangkok, Thailand.

出版信息

Cell Rep Med. 2023 Dec 19;4(12):101328. doi: 10.1016/j.xcrm.2023.101328.

Abstract

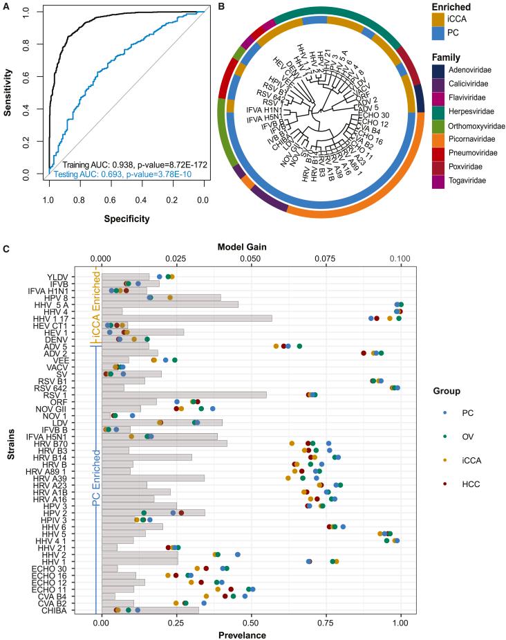
This study evaluates the pan-serological profiles of hepatocellular carcinoma (HCC) and intrahepatic cholangiocarcinoma (iCCA) compared to several diseased and non-diseased control populations to identify risk factors and biomarkers of liver cancer. We used phage immunoprecipitation sequencing, an anti-viral antibody screening method using a synthetic-phage-displayed human virome epitope library, to screen patient serum samples for exposure to over 1,280 strains of pathogenic and non-pathogenic viruses. Using machine learning methods to develop an HCC or iCCA viral score, we discovered that both viral scores were positively associated with several liver function markers in two separate at-risk populations independent of viral hepatitis status. The HCC score predicted all-cause mortality over 8 years in patients with chronic liver disease at risk of HCC, while the viral hepatitis status was not predictive of survival. These results suggest that non-hepatitis viral infections may contribute to HCC and iCCA development and could be biomarkers in at-risk populations.

摘要

本研究通过比较肝细胞癌(HCC)和肝内胆管细胞癌(iCCA)与多种疾病和非疾病对照人群的泛血清谱,以确定肝癌的风险因素和生物标志物。我们使用噬菌体免疫沉淀测序(一种使用合成噬菌体展示人类病毒文库进行抗病毒抗体筛选的方法)筛选患者血清样本,以检测超过 1280 种致病性和非致病性病毒的暴露情况。我们使用机器学习方法开发 HCC 或 iCCA 病毒评分,发现两个病毒评分都与两个独立的高危人群中的多个肝功能标志物呈正相关,而与病毒性肝炎状态无关。HCC 评分可预测患有 HCC 风险的慢性肝病患者 8 年内的全因死亡率,而病毒性肝炎状态不能预测生存。这些结果表明,非肝炎性病毒感染可能导致 HCC 和 iCCA 的发生,并且可能是高危人群中的生物标志物。

https://cdn.ncbi.nlm.nih.gov/pmc/blobs/fc19/10772458/4b010a67e578/fx1.jpg

文献AI研究员

20分钟写一篇综述,助力文献阅读效率提升50倍。

立即体验

用中文搜PubMed

大模型驱动的PubMed中文搜索引擎

马上搜索

文档翻译

学术文献翻译模型,支持多种主流文档格式。

立即体验