Suppr超能文献

华支睾吸虫细胞外囊泡递送的 csimiR-96-5p 通过铁死亡相关的 PTEN/SLC7A11/GPX4 轴促进肝内胆管癌的增殖和迁移。

csi-miR-96-5p delivered by Clonorchis sinensis extracellular vesicles promotes intrahepatic cholangiocarcinoma proliferation and migration via the ferroptosis-related PTEN/SLC7A11/GPX4 axis.

机构信息

State Key Laboratory for Diagnosis and Treatment of Severe Zoonotic Infectious Diseases, Key Laboratory for Zoonosis Research of the Ministry of Education, Institute of Zoonosis, College of Veterinary Medicine, Jilin University, Changchun, 130062, Jilin, China.

Department of Hepatobiliary and Pancreatic Surgery, General Surgery Center, The First Hospital of Jilin University, Changchun, 130021, Jilin, China.

出版信息

Parasit Vectors. 2023 Dec 20;16(1):465. doi: 10.1186/s13071-023-06075-7.

Abstract

BACKGROUND

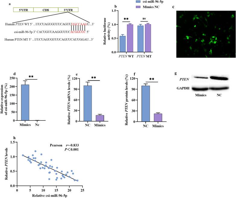
Clonorchis sinensis (CS) is classified as a group 1 carcinogen and can cause intrahepatic cholangiocarcinoma (ICC). CS extracellular vesicles (CsEVs) play important roles in mediating communication between parasitic helminths and humans. Ferroptosis is a novel cell death mechanism that is mainly induced by lipid peroxidation and iron overload. However, the role of CsEVs in the regulation of ferroptosis in ICC remains unclear. This study aimed to explore the role of CS-secreted miR-96-5p (csi-miR-96-5p) delivered by CsEVs in ICC progression and ferroptosis.

METHODS

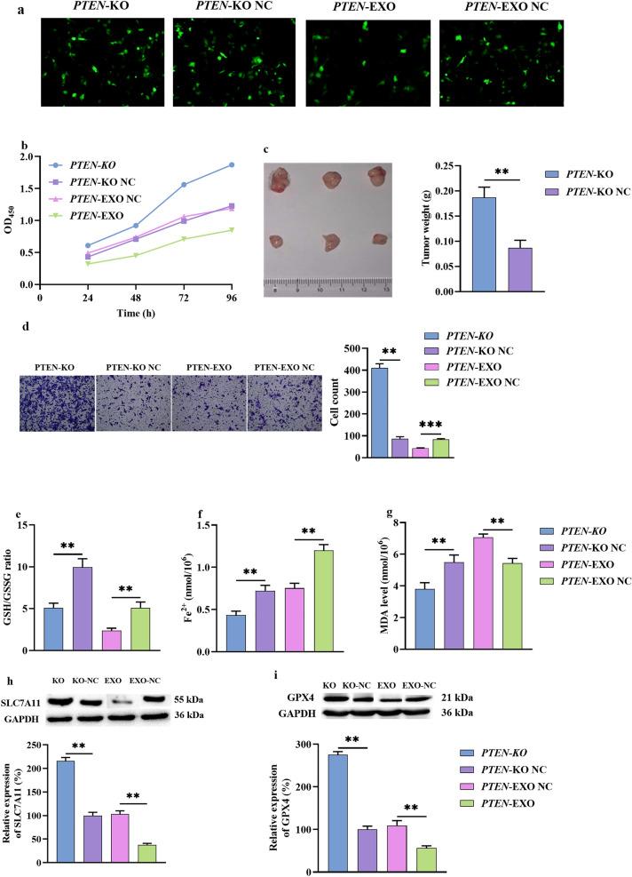
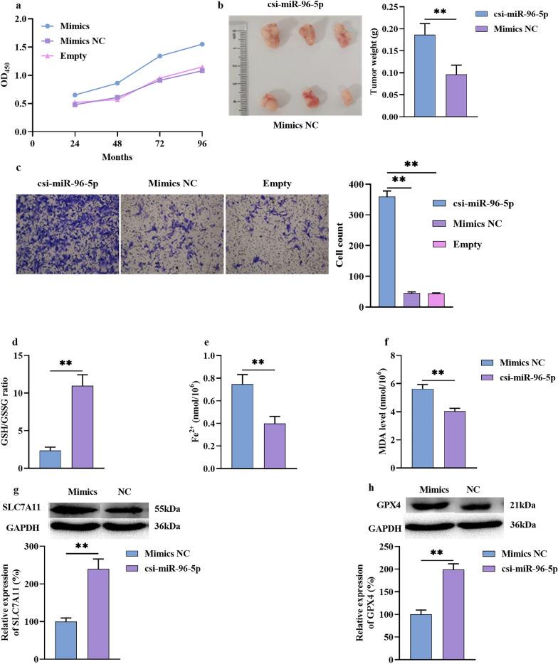
Tissue samples were collected from ICC patients with CS infection (CS-ICC) or without CS infection (NC-ICC). The levels of csi-miR-96-5p and PTEN gene were determined by quantitative polymerase chain reaction (qPCR) and western blotting, and survival analysis was performed. CsEVs were isolated and identified by ultracentrifugation and transmission electron microscopy. Lentiviruses were used to establish stable cell lines with csi-miR-96-5p mimic expression, PTEN overexpression (PTEN-EXO) and PTEN CRISPR/Cas9-based knockout (PTEN-KO) and their respective negative controls. Cell proliferation was assessed by performing Cell Counting Kit-8 assays in vitro and in a tumor xenograft model in vivo, and cell migration was assessed by performing Transwell assays. Erastin is used to induce ferroptosis. Ferroptosis levels were evaluated using biomarkers.

RESULTS

High csi-miR-96-5p and low PTEN expression was observed in CS-ICC tissues and was associated with poor overall survival. csi-miR-96-5p was highly enriched in CsEVs and was taken up by ICC cells. csi-miR-96-5p mimics or PTEN-KO significantly promoted the growth and migration of ICC cells in vitro and in vivo, whereas PTEN-EXO exerted the opposite effect. Mechanistically, csi-miR-96-5p mimics or PTEN-KO inhibited erastin-induced ferroptosis, including reducing the accumulation of Fe, lipid reactive oxygen species, and malondialdehyde, increasing the GSH/GSSG ratio and levels of SLC7A11 and GPX4, whereas PTEN-EXOs exerted the opposite effect.

CONCLUSIONS

csi-miR-96-5p delivered by CsEVs reduced ferroptosis by regulating the expression of the PTEN/SLC7A11/GPX4 axis, thereby promoting ICC proliferation and migration. For the first time to our knowledge, we found that CS miRNAs could promote tumor development through ferroptosis.

摘要

背景

华支睾吸虫(CS)被归类为 1 类致癌物,可引起肝内胆管癌(ICC)。CS 细胞外囊泡(CsEVs)在介导寄生蠕虫与人类之间的通讯中发挥重要作用。铁死亡是一种新的细胞死亡机制,主要由脂质过氧化和铁过载诱导。然而,CsEVs 调节 ICC 中铁死亡的作用尚不清楚。本研究旨在探讨 CS 分泌的 miR-96-5p(csi-miR-96-5p)通过 CsEVs 在 ICC 进展和铁死亡中的作用。

方法

收集 CS 感染的 ICC 患者(CS-ICC)或无 CS 感染的 ICC 患者(NC-ICC)的组织样本。通过定量聚合酶链反应(qPCR)和 Western blot 检测 csi-miR-96-5p 和 PTEN 基因的水平,并进行生存分析。通过超速离心和透射电子显微镜分离和鉴定 CsEVs。慢病毒用于建立 csi-miR-96-5p 模拟物表达、PTEN 过表达(PTEN-EXO)和基于 CRISPR/Cas9 的 PTEN 敲除(PTEN-KO)及其各自阴性对照的稳定细胞系。通过体外细胞计数试剂盒-8 检测和体内肿瘤异种移植模型评估细胞增殖,通过 Transwell 检测评估细胞迁移。使用 Erastin 诱导铁死亡。使用生物标志物评估铁死亡水平。

结果

CS-ICC 组织中观察到高 csi-miR-96-5p 和低 PTEN 表达,与总生存期不良相关。csi-miR-96-5p 在 CsEVs 中高度富集,并被 ICC 细胞摄取。csi-miR-96-5p 模拟物或 PTEN-KO 显著促进 ICC 细胞在体外和体内的生长和迁移,而 PTEN-EXO 则产生相反的效果。机制上,csi-miR-96-5p 模拟物或 PTEN-KO 抑制了 Erastin 诱导的铁死亡,包括减少 Fe、脂质活性氧和丙二醛的积累,增加 GSH/GSSG 比和 SLC7A11 和 GPX4 的水平,而 PTEN-EXO 则产生相反的效果。

结论

CsEVs 递送的 csi-miR-96-5p 通过调节 PTEN/SLC7A11/GPX4 轴的表达来减少铁死亡,从而促进 ICC 的增殖和迁移。据我们所知,这是首次发现 CS 中的 miRNA 可以通过铁死亡促进肿瘤的发展。

https://cdn.ncbi.nlm.nih.gov/pmc/blobs/3f2a/10734124/157f12acae03/13071_2023_6075_Fig1_HTML.jpg

文献AI研究员

20分钟写一篇综述,助力文献阅读效率提升50倍。

立即体验

用中文搜PubMed

大模型驱动的PubMed中文搜索引擎

马上搜索

文档翻译

学术文献翻译模型,支持多种主流文档格式。

立即体验