Suppr超能文献

促进皮肤损伤中减轻疼痛的代谢组重编程。

promotes pain-reducing metabolomic reprogramming in cutaneous lesions.

作者信息

Volpedo Greta, Oljuskin Timur, Cox Blake, Mercado Yulian, Askwith Candice, Azodi Nazli, Bernier Matthew, Nakhasi Hira L, Gannavaram Sreenivas, Satoskar Abhay R

机构信息

Department of Microbiology, The Ohio State University, Columbus, OH 43210, USA.

Department of Pathology, Wexner Medical Center, The Ohio State University, Columbus, OH 43210, USA.

出版信息

iScience. 2023 Nov 22;26(12):108502. doi: 10.1016/j.isci.2023.108502. eCollection 2023 Dec 15.

Abstract

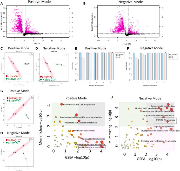
Cutaneous leishmaniasis (CL) is characterized by extensive skin lesions, which are usually painless despite being associated with extensive inflammation. The molecular mechanisms responsible for this analgesia have not been identified. Through untargeted metabolomics, we found enriched anti-nociceptive metabolic pathways in -infected mice. Purines were elevated in infected macrophages and at the lesion site during chronic infection. These purines have anti-inflammatory and analgesic properties by acting through adenosine receptors, inhibiting TRPV1 channels, and promoting IL-10 production. We also found arachidonic acid (AA) metabolism enriched in the ear lesions compared to the non-infected controls. AA is a metabolite of anandamide (AEA) and 2-arachidonoylglycerol (2-AG). These endocannabinoids act on cannabinoid receptors 1 and 2 and TRPV1 channels to exert anti-inflammatory and analgesic effects. Our study provides evidence of metabolic pathways upregulated during infection that may mediate anti-nociceptive effects experienced by CL patients and identifies macrophages as a source of these metabolites.

摘要

皮肤利什曼病(CL)的特征是出现广泛的皮肤病变,尽管伴有广泛炎症,但通常并无疼痛。导致这种镇痛作用的分子机制尚未明确。通过非靶向代谢组学,我们发现感染小鼠体内存在丰富的抗伤害感受代谢途径。在慢性感染期间,感染的巨噬细胞和病变部位的嘌呤水平升高。这些嘌呤通过作用于腺苷受体、抑制瞬时受体电位香草酸亚型1(TRPV1)通道以及促进白细胞介素-10(IL-10)的产生,具有抗炎和镇痛特性。与未感染的对照组相比,我们还发现耳病变部位的花生四烯酸(AA)代谢增强。AA是花生四烯乙醇胺(AEA)和2-花生四烯酸甘油酯(2-AG)的代谢产物。这些内源性大麻素作用于大麻素受体1和2以及TRPV1通道,发挥抗炎和镇痛作用。我们的研究提供了感染期间上调的代谢途径的证据,这些途径可能介导CL患者所经历的抗伤害感受作用,并确定巨噬细胞是这些代谢产物的来源。

https://cdn.ncbi.nlm.nih.gov/pmc/blobs/76c4/10730346/a0f9af7b138b/fx1.jpg

文献AI研究员

20分钟写一篇综述,助力文献阅读效率提升50倍。

立即体验

用中文搜PubMed

大模型驱动的PubMed中文搜索引擎

马上搜索

文档翻译

学术文献翻译模型,支持多种主流文档格式。

立即体验