Suppr超能文献

生殖级型的比较分析揭示了 中与蜂王生育力相关的卵黄蛋白原基因

Comparative Analyses of Reproductive Caste Types Reveal Vitellogenin Genes Involved in Queen Fertility in .

机构信息

State Key Laboratory of Ecological Pest Control for Fujian-Taiwan Crops, Institute of Applied Ecology, Fujian Agriculture and Forestry University, Fuzhou 350002, China.

Ministerial and Provincial Joint Innovation Centre for Safety Production of Cross-Strait Crops, Fujian Agriculture and Forestry University, Fuzhou 350002, China.

出版信息

Int J Mol Sci. 2023 Dec 5;24(24):17130. doi: 10.3390/ijms242417130.

Abstract

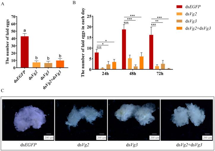
The red imported fire ant ( Buren) is a social pest species with a robust reproductive ability that causes extensive damage. Identification of the genes involved in queen fertility is critical in order to better understand the reproductive biology and screening for the potential molecular targets in . Here, we used the mRNA deep sequencing (RNA-seq) approach to identify differentially expressed genes (DEGs) in the transcriptomes of three reproductive caste types of , including queen (QA) and winged female (FA) and male (MA) ants. The genes that were specific to and highly expressed in the queens were then screened, and the and genes were chosen as targets to explore their functions in oogenesis and fertility. A minimum of 6.08 giga bases (Gb) of clean reads was obtained from all samples, with a mapping rate > 89.78%. There were 7524, 7133, and 977 DEGs identified in the MA vs. QA, MA vs. FA, and FA vs. QA comparisons, respectively. qRT-PCR was used to validate 10 randomly selected DEGs, including () and (), and their expression patterns were mostly consistent with the RNA-seq data. The Vgs included conserved domains and motifs that are commonly found in most insect Vgs. and were highly expressed in queens and winged females and were most highly expressed in the thorax, followed by the fat body, head, and epidermis. Evaluation based on a loss-of-function-based knockdown analysis showed that the downregulation of either or both of these genes resulted in smaller ovaries, less oogenesis, and less egg production. The results of transcriptional sequencing provide a foundation for clarifying the regulators of queen fertility in . The functions of and as regulators of oogenesis highlight their importance in queen fecundity and their potential as targets of reproductive disruption in control.

摘要

红火蚁(Buren)是一种具有强大繁殖能力的社会性害虫,会造成广泛的破坏。鉴定与蚁后生殖能力相关的基因对于更好地了解生殖生物学和筛选潜在的分子靶标至关重要。在这里,我们使用 mRNA 深度测序(RNA-seq)方法鉴定了三种生殖蚁型(包括蚁后(QA)、有翅雌蚁(FA)和雄蚁(MA))转录组中的差异表达基因(DEGs)。然后筛选出在蚁后中特异且高度表达的基因,并选择和 基因作为目标,以探索它们在卵子发生和生殖能力中的功能。从所有样本中获得了至少 6.08 Gb 的清洁读取,映射率>89.78%。在 MA 与 QA、MA 与 FA 和 FA 与 QA 比较中,分别鉴定了 7524、7133 和 977 个 DEGs。使用 qRT-PCR 验证了 10 个随机选择的 DEGs,包括()和(),其表达模式与 RNA-seq 数据大多一致。Vgs 包含在大多数昆虫 Vgs 中常见的保守结构域和基序。和在蚁后和有翅雌蚁中高度表达,在胸部表达最高,其次是脂肪体、头部和表皮。基于功能丧失型敲低分析的评估表明,下调或同时下调这两个基因都会导致卵巢变小、卵子发生减少和产卵减少。转录测序的结果为阐明红火蚁蚁后生殖能力的调控因子提供了基础。和作为卵子发生调节剂的功能突出了它们在蚁后生殖能力中的重要性,以及它们作为红火蚁控制生殖干扰的靶标的潜力。

https://cdn.ncbi.nlm.nih.gov/pmc/blobs/dd35/10743176/7ae2b01d35cc/ijms-24-17130-g001.jpg

文献AI研究员

20分钟写一篇综述,助力文献阅读效率提升50倍。

立即体验

用中文搜PubMed

大模型驱动的PubMed中文搜索引擎

马上搜索

文档翻译

学术文献翻译模型,支持多种主流文档格式。

立即体验