Suppr超能文献

脂肪间充质干细胞通过体内和体外抑制终末 UPR 来保护内皮细胞免受缺氧损伤。

Adipose-Derived Mesenchymal Stem Cells Protect Endothelial Cells from Hypoxic Injury by Suppressing Terminal UPR In Vivo and In Vitro.

机构信息

Department of Surgery, Medical Centre Mannheim, Medical Faculty Manheim, Heidelberg University, 68167 Mannheim, Germany.

European Center of Angioscience (ECAS), Medical Faculty Manheim, Heidelberg University, 68167 Mannheim, Germany.

出版信息

Int J Mol Sci. 2023 Dec 6;24(24):17197. doi: 10.3390/ijms242417197.

Abstract

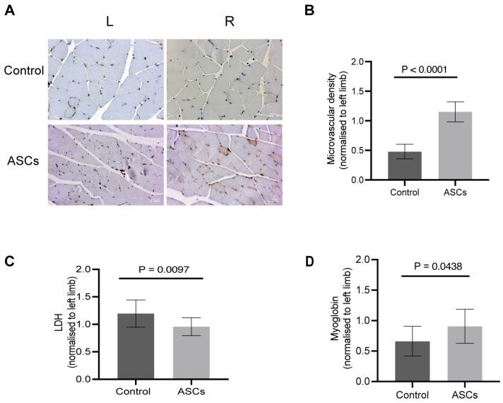
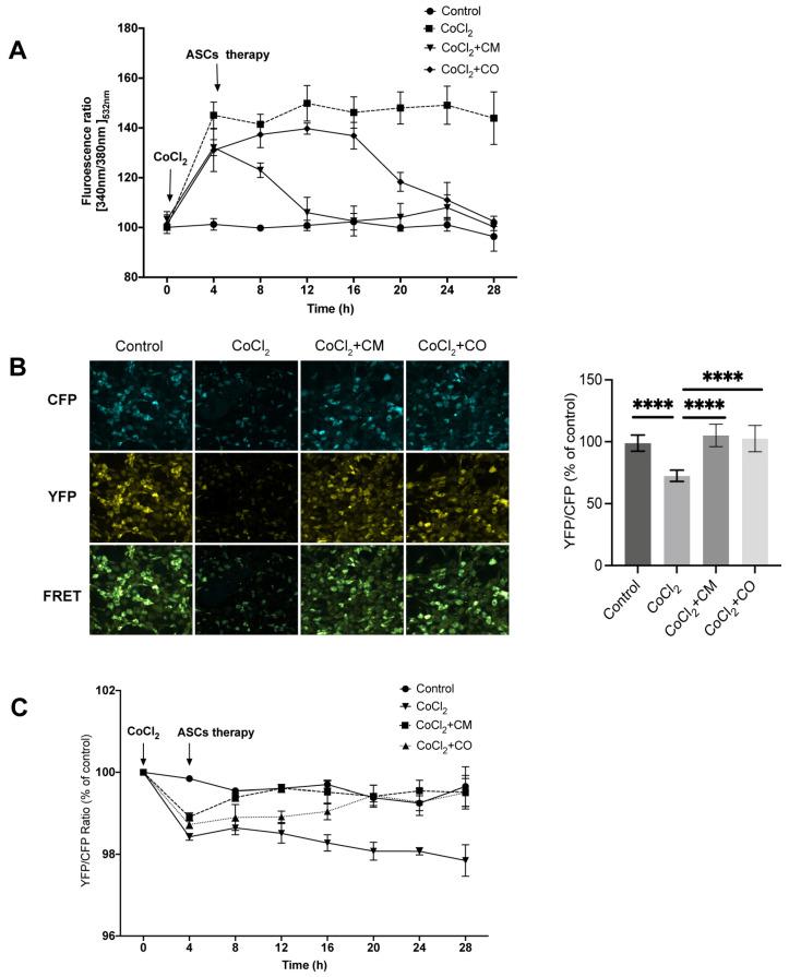
Adipose-derived stem cells (ASCs) have been used as a therapeutic intervention for peripheral artery disease (PAD) in clinical trials. To further explore the therapeutic mechanism of these mesenchymal multipotent stromal/stem cells in PAD, this study was designed to test the effect of xenogeneic ASCs extracted from human adipose tissue on hypoxic endothelial cells (ECs) and terminal unfolded protein response (UPR) in vitro and in an atherosclerosis-prone apolipoprotein E-deficient mice (ApoE mice) hindlimb ischemia model in vivo. ASCs were added to Cobalt (II) chloride-treated ECs; then, metabolic activity, cell migration, and tube formation were evaluated. Fluorescence-based sensors were used to assess dynamic changes in Ca levels in the cytosolic- and endoplasmic reticulum (ER) as well as changes in reactive oxygen species. Western blotting was used to observe the UPR pathway. To simulate an acute-on-chronic model of PAD, ApoE mice were subjected to a double ligation of the femoral artery (DLFA). An assessment of functional recovery after DFLA was conducted, as well as histology of gastrocnemius. Hypoxia caused ER stress in ECs, but ASCs reduced it, thereby promoting cell survival. Treatment with ASCs ameliorated the effects of ischemia on muscle tissue in the ApoE mice hindlimb ischemia model. Animals showed less muscle necrosis, less inflammation, and lower levels of muscle enzymes after ASC injection. In vitro and in vivo results revealed that all ER stress sensors (BIP, ATF6, CHOP, and XBP1) were activated. We also observed that the expression of these proteins was reduced in the ASCs treatment group. ASCs effectively alleviated endothelial dysfunction under hypoxic conditions by strengthening ATF6 and initiating a transcriptional program to restore ER homeostasis. In general, our data suggest that ASCs may be a meaningful treatment option for patients with PAD who do not have traditional revascularization options.

摘要

脂肪来源的干细胞 (ASCs) 已被用于临床试验中的外周动脉疾病 (PAD) 的治疗干预。为了进一步探索这些间充质多能基质/干细胞在 PAD 中的治疗机制,本研究旨在测试从人脂肪组织中提取的异种 ASC 对缺氧内皮细胞 (ECs) 和末端未折叠蛋白反应 (UPR) 的体外和动脉粥样硬化易感载脂蛋白 E 缺陷小鼠 (ApoE 小鼠) 后肢缺血模型中的作用。将 ASC 添加到钴 (II) 氯化物处理的 EC 中;然后,评估代谢活性、细胞迁移和管形成。荧光传感器用于评估细胞质和内质网 (ER) 中 Ca 水平的动态变化以及活性氧的变化。Western blot 用于观察 UPR 途径。为了模拟 PAD 的急性慢性模型,ApoE 小鼠接受股动脉双重结扎 (DLFA)。进行了 DLFA 后功能恢复的评估,以及比目鱼肌的组织学检查。缺氧导致 ECs 的 ER 应激,但 ASC 减轻了这种应激,从而促进了细胞存活。在 ApoE 小鼠后肢缺血模型中,ASCs 治疗改善了缺血对肌肉组织的影响。注射 ASC 后,动物的肌肉坏死、炎症和肌肉酶水平均较低。体外和体内结果表明,所有 ER 应激传感器 (BIP、ATF6、CHOP 和 XBP1) 均被激活。我们还观察到,在 ASC 治疗组中,这些蛋白的表达减少。ASCs 通过增强 ATF6 并启动转录程序来恢复 ER 稳态,有效缓解了缺氧条件下的内皮功能障碍。总的来说,我们的数据表明,ASCs 可能是一种有意义的治疗选择,适用于没有传统血运重建选择的 PAD 患者。

https://cdn.ncbi.nlm.nih.gov/pmc/blobs/e2c3/10742997/c6b463cae95c/ijms-24-17197-g001.jpg

文献AI研究员

20分钟写一篇综述,助力文献阅读效率提升50倍。

立即体验

用中文搜PubMed

大模型驱动的PubMed中文搜索引擎

马上搜索

文档翻译

学术文献翻译模型,支持多种主流文档格式。

立即体验