Suppr超能文献

破坏聚(ADP-核糖)化途径会在哺乳动物肝脏中产生癌前状态。

Disrupting Poly(ADP-ribosyl)ating Pathway Creates Premalignant Conditions in Mammalian Liver.

机构信息

Department of Biomedical Sciences, School of Medicine and Health Sciences, University of North Dakota, 501 North Columbia Road, Grand Forks, ND 58202, USA.

Koltzov Institute of Developmental Biology of Russian Academy of Sciences, 119334 Moscow, Russia.

出版信息

Int J Mol Sci. 2023 Dec 6;24(24):17205. doi: 10.3390/ijms242417205.

Abstract

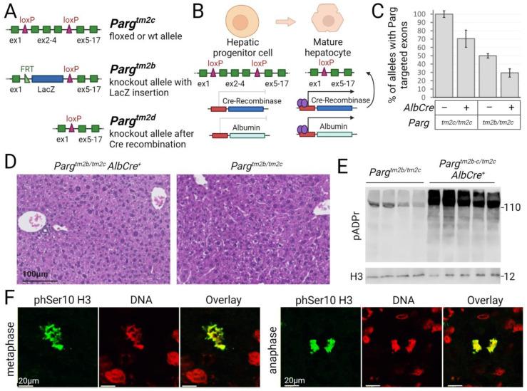
Hepatocellular carcinoma (HCC) is a major global health concern, representing one of the leading causes of cancer-related deaths. Despite various treatment options, the prognosis for HCC patients remains poor, emphasizing the need for a deeper understanding of the factors contributing to HCC development. This study investigates the role of poly(ADP-ribosyl)ation in hepatocyte maturation and its impact on hepatobiliary carcinogenesis. A conditional knockout mouse model was employed, utilizing Cre recombinase under the albumin promoter to target depletion specifically in hepatocytes. The disruption of the poly(ADP-ribosyl)ating pathway in hepatocytes affects the early postnatal liver development. The inability of hepatocytes to finish the late maturation step that occurs early after birth causes intensive apoptosis and acute inflammation, resulting in hypertrophic liver tissue with enlarged hepatocytes. Regeneration nodes with proliferative hepatocytes eventually replace the liver tissue and successfully fulfill the liver function. However, early developmental changes predispose these types of liver to develop pathologies, including with a malignant nature, later in life. In a chemically induced liver cancer model, -depleted livers displayed a higher tendency for hepatocellular carcinoma development. This study underscores the critical role of the poly(ADP-ribosyl)ating pathway in hepatocyte maturation and highlights its involvement in liver pathologies and hepatobiliary carcinogenesis. Understanding these processes may provide valuable insights into liver biology and liver-related diseases, including cancer.

摘要

肝细胞癌(HCC)是一个全球性的健康关注问题,是癌症相关死亡的主要原因之一。尽管有多种治疗选择,HCC 患者的预后仍然很差,这强调了需要更深入地了解导致 HCC 发展的因素。本研究探讨了聚(ADP-核糖)化在肝细胞成熟中的作用及其对肝胆癌发生的影响。利用白蛋白启动子下的 Cre 重组酶,我们构建了一种条件性敲除小鼠模型,该模型专门针对肝细胞中的 缺失。肝细胞中聚(ADP-核糖)化途径的破坏会影响出生后早期的肝脏发育。肝细胞无法完成出生后早期发生的晚期成熟步骤,导致强烈的细胞凋亡和急性炎症,从而导致肝组织肥大,肝细胞增大。具有增殖性肝细胞的再生节点最终取代肝组织并成功完成肝功能。然而,这些类型的肝脏在早期发育过程中的变化使它们更容易在以后的生活中出现病理变化,包括恶性性质。在化学诱导的肝癌模型中, 缺失的肝脏显示出更高的肝细胞癌发展倾向。本研究强调了聚(ADP-核糖)化途径在肝细胞成熟中的关键作用,并突出了其在肝病理和肝胆癌发生中的参与。了解这些过程可能为肝脏生物学和与肝脏相关的疾病(包括癌症)提供有价值的见解。

https://cdn.ncbi.nlm.nih.gov/pmc/blobs/be27/10743425/b8660f420a84/ijms-24-17205-g001.jpg

文献AI研究员

20分钟写一篇综述,助力文献阅读效率提升50倍。

立即体验

用中文搜PubMed

大模型驱动的PubMed中文搜索引擎

马上搜索

文档翻译

学术文献翻译模型,支持多种主流文档格式。

立即体验