Suppr超能文献

欧亚类禽 M2 的迁移性由 E79 残基决定,该残基对于 2009 年大流行 H1N1 流感病毒在小鼠中的致病性至关重要。

The Mobility of Eurasian Avian-like M2 Is Determined by Residue E79 Which Is Essential for Pathogenicity of 2009 Pandemic H1N1 Influenza Virus in Mice.

机构信息

Shanghai Key Laboratory of Veterinary Biotechnology, Key Laboratory of Urban Agriculture (South), Ministry of Agriculture, School of Agriculture and Biology, Shanghai Jiao Tong University, Shanghai 200240, China.

Ganzhou Polytechnic, Ganzhou 341000, China.

出版信息

Viruses. 2023 Nov 30;15(12):2365. doi: 10.3390/v15122365.

Abstract

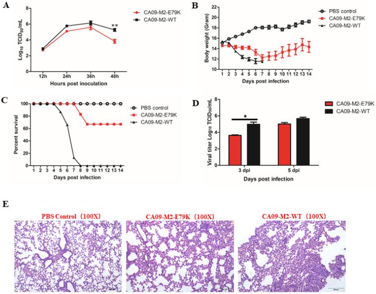
In 2009, a novel H1N1 influenza virus caused the first influenza pandemic of the 21st century. Studies have shown that the influenza M gene played important roles in the pathogenicity and transmissibility of the 2009 H1N1 pandemic ((H1N1)pdm09), whilst the underlying mechanism remains unclear. The influenza M gene encodes two proteins, matrix protein 1 and matrix protein 2, which play important roles in viral replication and assembly. In this study, it is found that the M2 protein of the (H1N1)pdm09 virus showed a lower mobility rate than the North America triple-reassortant influenza M2 protein in Polyacrylamide Gel Electrophoresis (PAGE). The site-directed mutations of the amino acids of (H1N1)pdm09 M2 revealed that E79 is responsible for the mobility rate change. Further animal studies showed that the (H1N1)pdm09 containing a single M2-E79K was significantly attenuated compared with the wild-type virus in mice and induced lower proinflammatory cytokines and IFNs in mouse lungs. Further in vitro studies indicated that this mutation also affected NLRP3 inflammasome activation. To reveal the reason why they have different mobility rates, a circular dichroism spectra assay was employed and showed that the two M2 proteins displayed different secondary structures. Overall, our findings suggest that M2 E79 is important for the virus replication and pathogenicity of (H1N1)pdm09 through NLRP3 inflammasome and proinflammatory response.

摘要

2009 年,一种新型 H1N1 流感病毒引发了 21 世纪的首次流感大流行。研究表明,流感 M 基因在 2009 年 H1N1 大流行(H1N1)pdm09)的致病性和传染性方面发挥了重要作用,但其潜在机制尚不清楚。流感 M 基因编码两种蛋白,基质蛋白 1 和基质蛋白 2,它们在病毒复制和组装中发挥重要作用。在这项研究中,发现(H1N1)pdm09 病毒的 M2 蛋白在聚丙烯酰胺凝胶电泳(PAGE)中的迁移率低于北美三重重配流感 M2 蛋白。(H1N1)pdm09 M2 氨基酸的定点突变表明,E79 负责迁移率的变化。进一步的动物研究表明,与野生型病毒相比,含有单个 M2-E79K 的(H1N1)pdm09 在小鼠中明显减毒,并在小鼠肺部诱导较低水平的促炎细胞因子和 IFNs。进一步的体外研究表明,这种突变也影响了 NLRP3 炎性体的激活。为了揭示它们具有不同迁移率的原因,进行了圆二色光谱测定,结果表明两种 M2 蛋白显示出不同的二级结构。总的来说,我们的研究结果表明,M2 E79 通过 NLRP3 炎性体和促炎反应对(H1N1)pdm09 的病毒复制和致病性很重要。

https://cdn.ncbi.nlm.nih.gov/pmc/blobs/9074/10747126/7014f51db114/viruses-15-02365-g001.jpg

文献AI研究员

20分钟写一篇综述,助力文献阅读效率提升50倍。

立即体验

用中文搜PubMed

大模型驱动的PubMed中文搜索引擎

马上搜索

文档翻译

学术文献翻译模型,支持多种主流文档格式。

立即体验